法盛金融投资
致力于分享金融与不良资产、投融资并购、房地产与城市更新、基金资管、资本市场、公司纠纷、税务筹划及疑难案例等干货。
仲裁是当事人自愿达成共意,将争议提交第三方进行裁判的争议解决制度,因此“仲裁权的本质决定了仲裁监督的正当性”。[1]本文拟讨论法院对于仲裁裁决进行监督的方式之“仲裁裁决撤销制度”。
一、不服仲裁裁决的救济方式
仲裁裁决撤销制度概述
仲裁裁决的撤销制度是指仲裁裁决的当事人在发现仲裁裁决存在法定可撤销事由时,向有管辖权的法院申请撤销该裁决的制度。[2]仲裁裁决撤销制度,一方面能够使国家对仲裁进行有效监督,维护仲裁裁决的公正性,保障当事人的合法权益;但另一方面,过犹不及,即需要防范仲裁裁决撤销制度对仲裁的过度干预,充分尊重当事人合意,防止“一裁终局”被沦为虚设。仲裁裁决撤销程序成为学术界与实务界所关注和研究的重点。
我国现行《仲裁法》(2017修正)赋予了仲裁的当事人向法院申请撤销仲裁裁决的权利,司法机关可在必要范围内监督仲裁,有利于国家公权力适当介入到仲裁活动中,有益于建立完备的仲裁规范体系。近期《仲裁法(修订)(征求意见稿)》中也对于仲裁裁决撤销制度作了新的完善。
二、现行《仲裁法》中仲裁裁决撤销的相关规定及实务经验
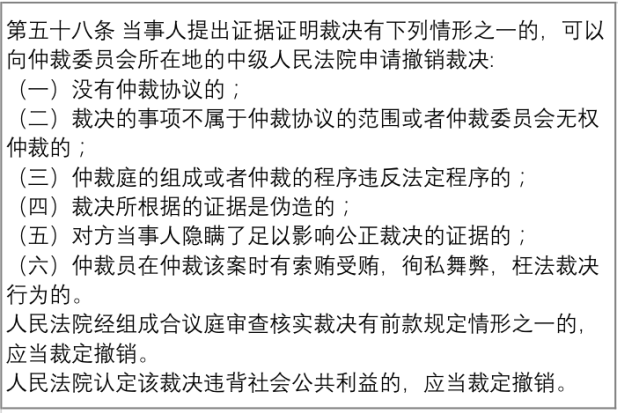
我国现行《仲裁法》对仲裁裁决撤销事由、基本审查方式在“第五章申请撤销裁决”之第五十八条作出了较为明确的规定:
前述第五十八条作为仲裁裁决撤销的基本范式,对于该制度的影响深远,《仲裁法(征求意见稿)》也是在此基础上查漏补缺。下面将针对仲裁裁决撤销事由分别予以分析:
1. 没有仲裁协议
仲裁的前提和基础是当事人就特定争议交由第三方裁决的合意。[3]没有仲裁协议即意味着不能排除法院的审理,当事人可以直接选择诉讼方式维护自己的权利。该仲裁裁决撤销事由,保护的是当事人自主选择仲裁的处分权。因此,双方没有达成仲裁协议而得出仲裁裁决,无异于无本之木,实际上是对于当事人选择司法救济权利的侵犯。实务中,“没有仲裁协议”而达成仲裁裁决的情形相对罕见,常见的情形是与“没有仲裁协议”效果相当的情形,如仲裁协议无效。《仲裁法》第十七条规定:“有下列情形之一的,仲裁协议无效:(一)约定的仲裁事项超出法律规定的仲裁范围的;(二)无民事行为能力人或者限制民事行为能力人订立的仲裁协议;(三)一方采取胁迫手段,迫使对方订立仲裁协议的。”
虽然在现行《仲裁法》中的仲裁裁决撤销事由的法律条文没有对此写明,但是仲裁协议无效与没有仲裁协议两者的法律效果相同。在《仲裁法(征求意见稿)》中,已将仲裁裁决撤销的规定修改为“没有仲裁协议或者仲裁协议无效的”,补充了现行《仲裁法》在条文上的疏漏,更加明确地规定了本条适用的范围。实践中,还围绕“仲裁协议效力”产生了诸如主从合同争议解决条款冲突、“先裁后诉”条款效力、视为放弃仲裁协议的管辖或仲裁程序中应诉答辩取得仲裁管辖等情形。[4]
2. 裁决的事项不属于仲裁协议的范围或者仲裁委员会无权仲裁
1)不属于仲裁协议的范围
如前文所述,当事人之前将某一特定争议交由仲裁解决的合意是仲裁的前提,对于不在仲裁协议范围内的争议事项,当事人享有向法院请求审查的权利。“超裁”包括裁决的事项超出仲裁协议约定的范围、裁决内容超出当事人仲裁请求的范围、作出裁决的仲裁机构非仲裁协议所约定。[5]在实践中,当事人申请仲裁裁决撤销比较常见的情况是:当事人双方之间存在仲裁协议,但实际上由于双方存在若干法律关系,而双方签订的仲裁协议仅对其中特定的事项约定了由仲裁解决,但一方当事人认为仲裁庭就非特定事项进行了裁决。
但现实情况往往比较复杂,如涉及多个协议或法律关系的情况下,据以裁决的事实与裁决事项是否超范围往往难以区分,也会成为当事人申请撤销仲裁裁决的理由。如北京市第四中级人民法院在“吴国荣与中国民生银行股份有限公司申请撤销仲裁裁决民事裁定书”一案中认为:“《信托合同》没有约定仲裁条款,虽仲裁裁决认定事实部分涉及《信托合同》的分析评判,但仲裁裁决主文的裁决事项均是按照《差额付款合同》约定进行裁决的,仲裁裁决事项未超出了仲裁协议约定的范围。”[6]
对于“超裁”的救济,超裁事项与仲裁裁决的其他事项可分的,法院可就超裁部分裁定撤销或不予执行。超裁部分与其他裁决事项不可分的,人民法院应当撤销或不予执行仲裁裁决。[7]
2)仲裁委员会无权仲裁
根据《仲裁法》第三条,仲裁委员会无权仲裁的纠纷包括“婚姻、收养、监护、扶养、继承”及“依法应当由行政机关处理的行政争议”。从法条规定的内容来看,该项包括的主要是涉及公共利益或与公序良俗相关争议。根据本项内容可知,该仲裁裁决撤销事由,一方面与第一项相同,保护当事人对于是否将特定争议提交仲裁的处分权;另一方面,也保证涉及公共利益的行政争议及人身、公序良俗等争议的审查权能够专属于法院。
此外,需要注意的是,非前述特定事项外,若被申请人未对仲裁机构的管辖提出异议,且提出了仲裁反请求的,其又以仲裁机构对此无权管辖提出撤销仲裁的申请,属于明显有违诚实信用原则,将不予支持。[8]
3. 仲裁庭的组成或者仲裁的程序违反法定程序
程序正义是仲裁需考量的要义,商事仲裁当事人至少有数十项与仲裁程序相关的权利。仲裁需要在《仲裁法》、《民事诉讼法》及选定的仲裁规则等约束下进行,才能保证仲裁裁决的公正性。而且当事人的合意也应当纳入到应当作为本条所涵盖“法定”的仲裁规则,即当事人约定的权利来自法定的赋予。意思自治是仲裁权产生、行使的基础和基本原则。[9]当事人之间的合意只要没有违反法律、法规和公序良俗,当事人有关个案仲裁程序的合意就是“仲裁规则”,其合意确定的程序就与法定程序相当。[10]
对于仲裁程序违反法定程序,并不一定导致做出的仲裁裁决不公正,只有在仲裁程序违法达到实质上剥夺了当事人行使陈述权的程度,或将导致仲裁裁决不公正。如仲裁员缺席审理[11],或者指定仲裁员违反法定程序。[12]实务中需要注意的是,不同于诉讼程序有国家公权力的保障,仲裁庭未主动调查取证并不构成违反法定程序。[13]但若仲裁庭没有给当事人提供证据(包括书面和口头)的机会并对裁决结果有重大影响,则涉及撤销仲裁裁决(或重新仲裁)。[14]
4. 伪造仲裁证据或隐瞒了足以影响公正裁决的证据
《仲裁法》第五十八条的第四款“裁决所根据的证据是伪造的”与第五款“对方当事人隐瞒了足以影响公正裁决的证据的”,都是关于仲裁裁决所涉及的证据重大瑕疵而导致仲裁裁决撤销。颇有些法院对于仲裁事实认定可以介入审查的意味,因此应当对该权利予以必要限制,不能突破伪造证据、对方当事人隐瞒足以影响公正裁决的证据这两类情形。如北京市高级人民法院《国内商事仲裁裁决司法审查工作要点》在第一条审查范围部分明确规定:“法院不得以仲裁裁决实体错误作为撤销理由,不得针对仲裁裁决关于举证责任分配、证据的认证、事实的认定等实体处理内容进行审查。”
“伪造证据”的形式多种多样,需要在仲裁过程中特别注意核实。不仅包括伪造、变造或篡改后不真实的证据,还应当包括为虚构事实而提供证据载体形式上真实、内容上和客观情况不符的证据。[15]另外,“禁反言原则”虽未明文规定于我国法律中,但并不影响该法理在司法实践中的普适性。当事人在仲裁程序中认可证据真实性但之后又以该证据伪造为由提出撤销仲裁裁决的,违反禁止反言原则,对该主张不予支持。[16]
“隐瞒了足以影响公正裁决的证据”的认定需符合下列条件:(一)该证据属于认定案件基本事实的主要证据;(二)该证据仅为对方当事人掌握,但未向仲裁庭提交;(三)仲裁过程中知悉存在该证据,且要求对方当事人出示或者请求仲裁庭责令其提交,但对方当事人无正当理由未予出示或者提交。[17]对于该撤销仲裁裁决的理由,需重点注意“谁主张谁举证”的举证责任分配原则,如长春中院在一则撤销仲裁裁决案例中认为:“鉴于双方当事人在合同履行的过程中已经发生纠纷,存在设备安装后影响正常运转的问题,如果没有产品总图及安装流程图等证据,会影响仲裁庭的事实认定及法律适用,从合同履行过程中签订的补充协议可知,被申请人一方在合同履行过程中存在过错,其应举证证明其履行义务符合终验收条件的证据,而被申请人一方在仲裁程序中应予举证的证据并未提交,符合《中华人民共和国仲裁法》第五十八条第一款第五项的规定“对方当事人隐瞒了足以影响公正裁决的证据的。”[18]
5. 仲裁员仲裁时有索贿受贿,徇私舞弊,枉法裁决行为
由于仲裁“一裁终局”的特点,仲裁员与仲裁机构的专业性、公正性都对于当事人是否能够得到公正的判决有直接的影响。现行《仲裁法》的第二章对于仲裁员和仲裁委员会的资质进行了一定的要求,客观上保证了仲裁员的专业性。同时,在《仲裁法》第四章中也规定了仲裁员的回避制度,在程序上对仲裁员的公正性进行了保障。虽然法律规定了以上的制度,但在实践中不能确保每名仲裁员在审理案件过程中绝对公正、独立。仲裁员索贿受贿、徇私舞弊,当事人可以以此为由申请撤销仲裁裁决。由于受贿、徇私舞弊在实践中难以发现,因此根据此项理由撤销仲裁裁决的情况比较罕见。[19]
对枉法裁判行为的认定遵循的是证据法定原则和严格的证明标准。《最高人民法院关于审理仲裁司法审查案件若干问题的规定》第十八条规定仲裁员在仲裁时有索贿受贿,徇私舞弊,枉法裁决行为,是指已经由生效刑事法律文书或者纪律处分决定所确认的行为。江西省上饶市中级人民法院在一则撤销仲裁裁决案例中认为:“该枉法裁判行为是指仲裁员明知自己的行为是违背事实和法律,并且希望枉法裁判结果的发生,如伪造、变造有关材料、证据、制造假案枉法裁判;串通当事人制造伪证、毁灭证据或篡改庭审笔录而枉法裁判的;为徇私情、私利,明知是伪造、变造的证据予以采信,或者故意对应采信的证据不予采信,或者故意违反法定程序,故意错误适用法律而枉法裁判的。仲裁员主观的故意性,目的的徇私性,行为的主动性是枉法裁判的本质特征,而且与索贿受贿、徇私舞弊行为密切相关,相伴而生,与最终的仲裁结果存在直接、必然的因果关系。”本案中还表明:“与司法解释的精神存在偏差,也属于仲裁庭适用法律的理解和把握的范畴,而不属于枉法裁判的行为”。[20]司法解释系最高法院指定的关于法院审判工作中如何具体应用法律、法令的问题,限于法院审判工作,对仲裁案件不必然适用。[21]
6. 违背社会公共利益
本项事由为法院依职权主动审查的特殊事由。1958年《承认和执行外国仲裁裁决公约》明确将违背公共政策作为拒绝承认和执行国际商事仲裁裁决的理由之一。[22]我国《仲裁法》也使用了该条规定的事由,将“公共政策”替换成了“公共利益”。
有学者认为,各国立法及国际公约中有关“公共政策”的规定的实质是授权法院对仲裁裁决除了可以进行程序方面的审查和监督之外,也可以进行实体内容上的审查和监督。[23]从实践来看,“一般认为‘公共政策’应限于‘自然公平’等为各国普遍接受的法律原则”,[24]而并非是为法院监督仲裁的实体内容提供依据。[25]社会公共利益不属于当事人能自由处分的范畴,涉及的是“可仲裁性问题”。[26]若当事人将不可通过仲裁解决的争议提交仲裁并取得仲裁裁决,即使当事人不向法院请求撤销,法院也能依职权撤销。[27]如市政道路工程最终结算工程款由政府财政拨付,市政工程款的支付未经政府审计而直接支付,所损害的是社会公共利益,仲裁庭对此予以支持的,仲裁裁决应予撤销。[28]
此外,深圳市中级人民法院作出的全国首例比特币仲裁裁决因违反社会公共利益被撤销案认为:“涉案仲裁裁决实质上是变相支持了比特币与法定货币之间的兑付、交易,违反了社会公共利益,该仲裁裁决应予撤销。”[29]该案中对于“社会公共利益”的考量主要是基于比特币的兑付、交易及流通,炒作比特币等行为涉嫌从事非法金融活动,扰乱金融秩序,影响金融稳定的角度。
三、《仲裁法(修订)(征求意见稿)》对仲裁裁决撤销制度的完善
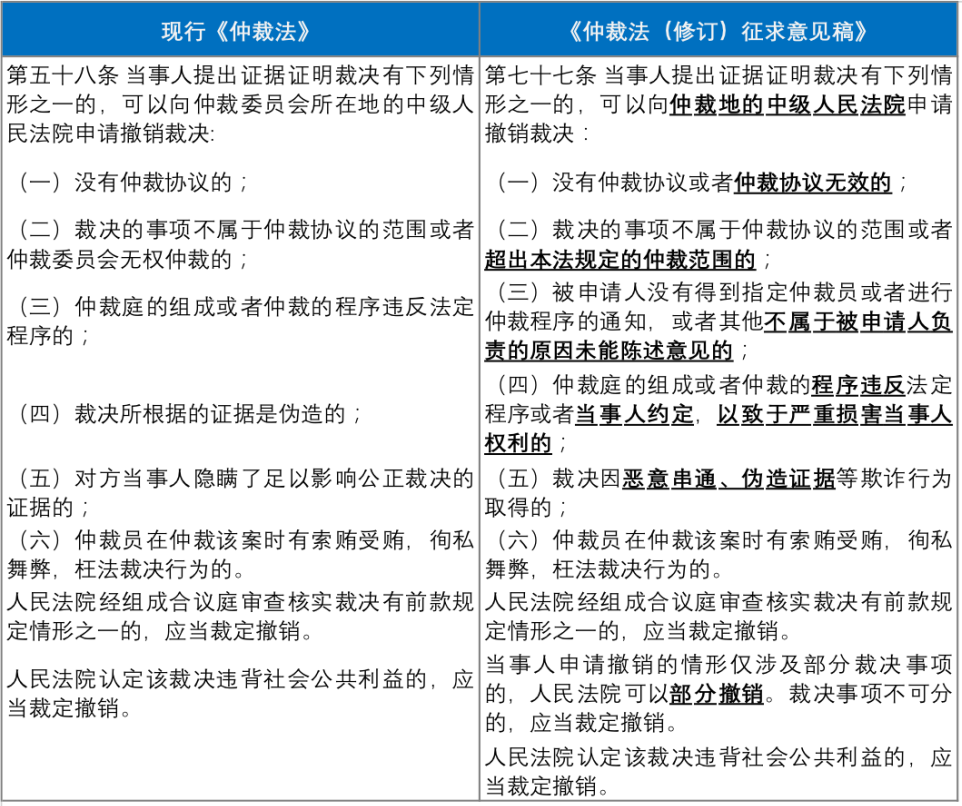
对比现行的《仲裁法》,《仲裁法(修订)征求意见稿》统一了法院撤销国内和涉外仲裁裁决的规定,对仲裁裁决撤销事由进行了部分的修改和优化。
1. 将“仲裁地”作为仲裁裁决撤销案件管辖地
由于临时仲裁的涉外性质,法院对临时仲裁裁决撤销纠纷的管辖体现的是国家的司法主权。[30]在国际商事仲裁中,法律拟制的仲裁地是“仲裁与特定国家的法律制度建立联系的地点”。在《仲裁法(修订)征求意见稿》中,摒弃了原先仲裁裁决撤销依据的“仲裁机构标准”,适用了“仲裁地标准”。这一变化可以看出我国为了适应国际商事仲裁发展的变化而采取“仲裁地标准”,不仅更有利于适应临时仲裁引入我国的仲裁体系,同时使我国更好地对我国作为“仲裁地”的仲裁裁决行使监督权。
2. 补充与没有仲裁协议相当的情形——“仲裁协议无效”
《仲裁法(修订)征求意见稿》注意到了仲裁协议无效与没有仲裁协议的法律效果应该是相同的,因此补充了“仲裁协议无效”的情形。该规定与联合国国际贸易法委员会颁布的《国际商事仲裁示范法》一脉相承,《国际商事仲裁示范法》第34条第2款规定:“第7条所指仲裁协议的当事人有某种无行为能力情形;或者根据各方当事人所同意遵守的法律或在未指明法律的情况下根据本国法律,该协议是无效的”的情况下,仲裁裁决可以被撤销。
3. 充分保障当事人行使知情权和陈述权及尊重当事人合意
对于现行《仲裁法》五十八条的第一款第三项,《仲裁法(修订)征求意见稿》将其细化成了两项内容:“被申请人没有得到指定仲裁员或者进行仲裁程序的通知,或者其他不属于被申请人负责的原因未能陈述意见”以及“仲裁庭的组成或者仲裁的程序违反法定程序或者当事人约定,以致于严重损害当事人权利的”。仲裁程序的瑕疵并不当然的导致仲裁裁决结果的不公正。仲裁程序合法最主要的目的,应是在不违反法律强制性规定的情况下,一方面保证每一个当事人都能在仲裁中表达其意见,以充分地保障当事人行使知情权和陈述权;另一方面保证其程序应当符合当事人的合意。
4. 更加严格限制法院对于仲裁实体问题的介入
《仲裁法(修订)征求意见稿》以不完全列举形式将恶意串通、伪造证据作为欺诈行为,并删除了“对方当事人隐瞒了足以影响公正裁决的证据”。实际上,意在更加严格限制法院对于仲裁实体问题的介入。
5. 缩短申请撤销的时间,增加“复议”救济方式
为提高仲裁司法监督的效率、透明度以及当事人的参与度,增加赋予当事人对撤销裁决裁定可以申请上一级法院复议的规定,并将当事人申请撤销的时间由六个月缩短为三个月。
6. 避免资源浪费,明确可以部分撤销仲裁裁决
由于仲裁裁决被撤销后,意味着之前的仲裁程序及结果均落空,难免“极端与浪费”[31],当事人申请撤销的情形仅涉及部分裁决事项的,人民法院可以部分撤销。裁决事项不可分的,应当裁定撤销。
四、结语:
平衡仲裁裁决稳定性与司法监督的必要限度
免责声明:本公众号发布的信息,除署名外,均来源于互联网等公开渠道,版权归原著作权人或机构所有。我们尊重版权保护,如有问题请联系我们,谢谢!
