法盛金融投资
致力于分享金融与不良资产、投融资并购、房地产与城市更新、基金资管、资本市场、公司纠纷、税务筹划及疑难案例等干货。
近年来,越来越多的国有企业参与私募基金业务,不管是国有企业自己作为基金管理人或者是作为投资人参与私募基金投资项目的现象都非常普遍。
众所周知,合伙企业是私募基金的一种重要形式。国有性质的私募基金进行产权交易确实存在一定的特殊性,与一般的国有企业进行产权交易存在着一定的差别。以投资为目的设立的私募基金在退出的效率和时间上要求较高,而且私募投资基金的主营业务就是投资,退出频率会较一般的国有企业高。而进场交易程序繁琐,时间较长,不利于实现设立私募基金的目的。国资管理中,就国有性质的基金是否适用《企业国有资产交易监督管理办法》(以下简称“32号令”)的规定,履行审计、评估、进场交易的问题,是实务界长期以来一直存在争论的问题,也导致了实务中具体执行口径的不同。
一、
国资参与的合伙型私募基金的国有属性认定
国资参与的合伙型私募基金是否应被认定为国有企业,是否需要适用国有企业管理规范?一方面私募基金需要运行灵活才能适应不断变化的投资市场;另一方面法律法规确定的国资交易程序性要求是国有资产保护的重要保障,两者之间如何平衡一直困扰着大量国有基金。
《企业国有资产法》(2009.5.1实施)第二条 ,“本法所称企业国有资产(以下称国有资产),是指国家对企业各种形式的出资所形成的权益。”
第四条规定,“本办法所称国有及国有控股企业、国有实际控制企业包括:
(一)政府部门、机构、事业单位出资设立的国有独资企业(公司),以及上述单位、企业直接或间接合计持股为100%的国有全资企业;
(二)本条第(一)款所列单位、企业单独或共同出资,合计拥有产(股)权比例超过50%,且其中之一为最大股东的企业;
(三)本条第(一)、(二)款所列企业对外出资,拥有股权比例超过50%的各级子企业;
(四)政府部门、机构、事业单位、单一国有及国有控股企业直接或间接持股比例未超过50%,但为第一大股东,并且通过股东协议、公司章程、董事会决议或者其他协议安排能够对其实际支配的企业。”
2018年12月29日国资委对公众留言问题“根据32号令第4条国有及国有控股企业、国有实际控制企业的分类界定,如何认定合伙企业第一大股东”所做的回复:32号令第4条是针对公司制企业中的国有及国有控股、国有实际控制等情形进行分类,合伙企业中合伙人的权益和义务应以合伙协议中的约定为依据。
二、
2. 国资参与的合伙制私募基金转让份额或其投资的项目产权是否需进场交易
01
适用协议转让的情形
根据32号令的规定,只有两种情形的国有产权转让可以采取非公开协议转让方式,否则,原则上产权转让原则上应通过产权市场公开进行。
第三十一条“以下情形的产权转让可以采取非公开协议转让方式:(一)涉及主业处于关系国家安全、国民经济命脉的重要行业和关键领域企业的重组整合,对受让方有特殊要求,企业产权需要在国有及国有控股企业之间转让的,经国资监管机构批准,可以采取非公开协议转让方式;
(二)同一国家出资企业及其各级控股企业或实际控制企业之间因实施内部重组整合进行产权转让的,经该国家出资企业审议决策,可以采取非公开协议转让方式。”
根据国资委2018年8月28日对公众留言“请问重要行业和关键领域指哪些”的回复:对于命脉行业,包括军工国防科技、电网电力、石油石化、煤炭、民航、航运、金融、文化9个行业,关键领域,包括重大装备制造、汽车、电子信息、建筑、钢铁、有色金属、化工、勘察设计、科技9个领域。
02
国资参与的合伙制私募基金转让份额或其投资的项目产权
对于国资参与的合伙制私募基金的份额转让及其投资的项目产权转让,由于各地工商等政府机关对相关国资监管规定的理解存在差异以及因各地国资监管部门的监管口径松紧不一,实务中一直存在争议。
一种观点认为,国有企业持有的有限合伙制私募股权基金份额和国有性质的有限合伙制私募股权基金投资其他企业所形成的股权属于《企业国有资产法》第二条和32号令第三条第(一)项中规定的“国家对企业各种形式的出资所形成的权益”,因此,国有企业转让其持有的有限合伙制私募股权基金份额和国有性质的有限合伙制私募股权基金转让其持有的企业股权的行为属于“企业国有资产交易行为”,理应根据《企业国有资产法》和32号令的规定进场公开交易。
另一种观点认为,国有企业持有基金份额属于私募行为,按照《证券投资基金法》第九十一条的规定:非公开募集基金,不得向合格投资者之外的单位和个人募集资金,不得通过报刊、电台、电视台、互联网等公众传播媒体或者讲座、报告会、分析会等方式向不特定对象宣传推介。但进场交易的模式,势必要采用公开信息、公开竞价的方式,这有违私募的本意。该观点还认为,32号令和其他监管规定未明确将有限合伙企业国有产权转让纳入进场交易的监管范畴,按照“法无禁止即可为”的原则,目前有限合伙制私募股权基金产权转让不适用32号令的规定,无需强制性进场交易。
国资委2019年5月27日对公众留言问题“国有企业转让有限合伙企业财产份额是否适用32号文”所作的回复:32号令适用范围是依据《中华人民共和国公司法》设立的公司制企业,国有企业转让有限合伙企业份额的监督管理另行规定。
基于国资委的回答,一定程度上体现了国资委对合伙制私募基金不适用32号令的看法。
目前,对于上述两种情形之外的国有合伙制私募基金转让其持有的企业股权是否需进场交易,相关规定较为模糊,部分省市政府自行制定了一些细则,但多数针对多数政府出资设立的基金。
政府设立的各类股权投资基金
根据32号令第六十六条的规定:“政府设立的各类股权投资基金投资形成企业产(股)权对外转让,按照有关法律法规规定执行”。但相关法律规定指向不明,无所适从。
财政部发布的《政府投资基金暂行管理办法》(财预〔2015〕210号)(以下简称“210号文”)第二十一条规定,“政府出资从投资基金退出时,应当按照章程约定的条件退出;章程中没有约定的,应聘请具备资质的资产评估机构对出资权益进行评估,作为确定投资基金退出价格的依据。” 可以确定,政府出资从投资基金退出,可以无需进场交易。但对于政府出资的投资基金转让投资企业的股权问题,无论是210号文还是国家发改委发布的《政府出资产业投资基金管理暂行办法》(发改财金规〔2016〕2800号)(以下简称“2800号文”)并未有明确规定。
部分省市或明确了政府出资从基金退出或直投企业退出的情形:如《浙江省政府产业基金投资退出管理暂行办法》(浙财企〔2016〕93号)第二条规定,“本办法所称政府产业基金的退出行为,是指各级政府出资和归属政府的投资收益在达到特定目标或符合规定情形时,按照规定或章程协议约定从参股投资子基金或直投项目中退出的行为。” 第十一条规定,“政府产业基金采取转让方式退出,如转让双方为国有全资公司或国有独资企业的,经双方全体股东一致同意,并报经基金管理机构批准,政府产业基金所持股权(份额)可以协议转让或无偿划转。” 《浙江省产业基金管理办法》(浙财建〔2021〕75号)第二十六条规定,“省产业基金原则上应按照章程或协议约定的退出价格执行。章程或者协议没有约定的,按国有资产管理有关规定需进行评估的,应按规定程序聘请具备资质的资产评估机构进行评估,政策性项目评估结果报省级项目主管部门备案,效益类项目评估结果报省金融控股公司备案。” 第二十七条规定,“省产业基金原则上应向章程或协议约定的受让方转让股权(份额)。章程或协议没有约定的,对受让方为国有全资公司或国有独资企业的,政策性项目报相应省级项目主管部门、效益类项目报省金融控股公司批准后,可协议转让相应股权(份额);对受让方为非国有全资公司或非国有独资企业的,按国有资产管理有关规定需进场交易的,应通过依法设立的产权交易机构采取公开挂牌方式退出。”
《上海市创业投资引导基金管理办法》(沪府发〔2017〕81号)第十四条第一款,“引导基金参股创业投资企业形成的股权,在创业投资机构履行有关协议约定承诺的前提下,由创业投资企业管理团队及其指定方受让引导基金在该创业投资企业的份额或股权,自引导基金投入后4年内转让的,转让价格可按照引导基金原始投资额与股权转让时人民银行公布同期的存款基准利率计算的收益之和确定;超过4年的,引导基金受托管理机构应当聘请具备资质的资产评估等专业机构对所持股权进行评估,作为确定引导基金退出价格的依据。”《上海市国有创业投资企业股权转让管理暂行办法》》(沪发改财金(2010)050号)要求,国有创业投资企业股权转让应当按照国家和本市企业国有产权交易的有关规定,在联交所公开进行(第十六条)。
或仅规定了政府出资从投资基金退出的情形,但并未明确从直投企业退出的细则:天津市人民政府办公厅发布的《天津市海河产业基金政府出资管理暂行办法》(津政办发〔2017〕86号)第十九条规定,“引导基金从母基金退出时,应当按照章程(协议)约定的条件退出;没有约定或未按约定退出的,由引导基金管理公司制定退出方案,报基金管委会审定,并应聘请具备资质的资产评估机构对出资权益进行评估。”
通过对上文梳理部门规章及地方性规范文件,可以发现如地方性规范文件并无特殊约定的情况,政府出资从投资基金中退出,可以无需进场交易,但各地对于政府投资基金从直投项目退出的监管措施各不相同。鉴于国家层面对此未作出具体规定,建议谨慎角度出发,在此类项目退出前,若地方性文件对此亦无明确规定的,参照国资监管的要求履行进场交易程序。
03
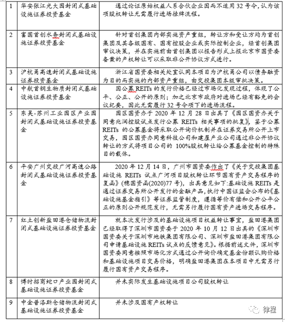
实务案例——首批9家发行的公募REITs中涉及的国有产权转让
对其他非政府出资设立的国有基金转让投资项目股权,是否可以因“法无禁止即自由”的原则,在并无明确法律规定适用的情况下,无需进场交易?我们检索了首批9家发行的公募REITs的相关材料,整理相关意见如下,供参考:
04
联交所、北交所等观点
经咨询上海联交所,对于国资性质的合伙制私募基金份额转让或转让投资项目的股权,可以适用32号令,进行招拍挂进场公开交易,也可协议转让。但联交所并未对适用协议转让的情形制定具体规定。经笔者查询北交所评论员郑凯平于2020年3月2日在北交所集团官方公众号上发表《《有限合伙企业国有权益登记暂行规定》透出哪些信息?》(链接:https://mp.weixin.qq.com/s/4xEWf-upPTKHR1Ihy1O19g)文章,其认为:“虽然政策上,国有有限合伙企业财产份额和所持企业股权的退出不需要进场交易,但考虑到其国有身份,仍要考虑这一类国有资产的退出规范性和保值增值问题……事实上,最近这些年,一些中央和地方国有企业一直在通过产权市场转让国有基金份额以及所持企业股权。以笔者所在的北京产权交易所(以下简称北交所)为例,2017年至2019年,共发生39项该类资产交易,成交金额达到56.99亿元。2018年3月,华侨城集团一家子企业通过北交所转让深圳市前海青松创业投资基金管理企业(有限合伙)6%基金份额,两家意向受让方以网络竞价方式展开竞争,最终成交价格3725万元,较评估值溢价5.5%。应该来讲,通过产权市场公开挂牌寻找意向受让方,实现了这部分国有资产的规范、高效交易,这也是企业国有资产监管的应有之义。”
三、
结论意见
综上所述,我们认为有限合伙制私募基金的国有属性认定,法律规定不明确情况下,一般而言,可以参照32号令第4条来认定,但基于合伙制企业特殊性,也可从LP的出资份额与其对该基金的控制关系来综合判断。同时,在现行国资监管规定未明确要求国有企业转让其持有的有限合伙制私募股权基金份额以及其持有的股权必须进场交易的情况下,建议从谨慎的角度出发,与所属国资委及国资集团进行前期沟通,取得相应豁免或适用32号令的要求进场交易。
免责声明:本公众号发布的信息,除署名外,均来源于互联网等公开渠道,版权归原著作权人或机构所有。我们尊重版权保护,如有问题请联系我们,谢谢!
