法盛金融投资
致力于分享金融与不良资产、投融资并购、房地产与城市更新、基金资管、资本市场、公司纠纷、税务筹划及疑难案例等干货。
“碳排放权交易市场”是现在及未来一个重要的市场体系。作为新兴市场,首要考虑的是市场“基础设施的建设”,为此,国浩上海律师朱奕奕、邵锴、公惟韬、张璐、李锴、钟茜组成团队立足实际、借鉴域外、找准参考,撰写了《中国碳排放权交易市场体系及制度建设研究报告》。本期推送报告专章《中国建设碳排放权交易体系的架构及其配套规则》,以飨读者。
往期回顾
一、国家统一监管下碳排放权交易市场建设的架构
(一) 统一的交易和登记结算场所
目前我国已有关于碳排放权交易的区域实践。2011年10月,国家发展改革委印发《关于开展碳排放权交易试点工作的通知》批准北京、上海、天津、重庆、湖北、广东和深圳七省市开展碳交易试点工作。2016年8月22日,中共中央办公厅、国务院办公厅发布《国家生态文明试验区(福建)实施方案》,支持福建省深化碳排放权交易试点。
根据上述规定,目前我国主要的碳排放权交易机构分布在北京、上海、天津、重庆、深圳、广东、湖北、福建等八个试点地区,分别为北京环境交易所、上海环境能源交易所、天津排放权交易所、重庆碳排放权交易中心、深圳排放权交易所、广州碳排放权交易所、湖北碳排放权交易中心以及海峡股权交易中心(环境能源交易平台)。各交易机构结合本地实际情况制定了配套的交易规则,分别对交易品种、交易规范等内容做出细化规定。据国家生态环境部统计,截至2020年11月,全国八个碳交易试点共覆盖电力、钢铁、水泥等20余个行业近3000家重点排放单位,累计配额成交量约为4.3亿吨二氧化碳当量,累计成交额近100亿元人民币。
上述各个区域性的碳排放权交易机构一般仅以本省(市)碳排放权额度作为交易资产,尚未形成全国性的统一交易市场,这对于大型企业或者各省市均有排放需求的企业而言存在交易和各地规则适应上的不便。为了更加有效地整合市场,更为形成国家统一监管,参照证券交易、期货交易实践,例如上海/深圳证券交易所和中国证券登记结算有限责任公司,碳排放权交易也必须有全国性的交易机构和登记结算机构作为平台,不仅方便行政管理,也有利于商事交易的高效便捷。
根据生态环境部《碳排放权交易管理办法(试行)》(生态环境部令第19号),未来将建立全国碳排放权注册登记机构,主要负责全国碳排放权注册登记并提供结算服务,同时设立全国碳排放权交易机构,主要负责组织开展全国碳排放权集中统一交易。另外,根据生态环境部2021年第21号公告:“全国碳排放权注册登记机构成立前,由湖北碳排放权交易中心有限公司承担全国碳排放权注册登记系统账户开立和运行维护等具体工作。全国碳排放权交易机构成立前,由上海环境能源交易所股份有限公司承担全国碳排放权交易系统账户开立和运行维护等具体工作。”
为此,经过十年的分别试点工作,全国碳排放权交易市场已于2021年7月16日正式上线交易。这意味着,中国碳交易正式实现从十年试点到全国统一开市的跨越,成为中国碳市场发展具有里程碑意义的事件。全国碳排放权交易市场采用“双城模式”,主要包括两个部分:碳排放权交易平台/中心设于上海,由上海环境能源交易所股份有限公司承担全国碳排放权交易系统账户开立、系统运行维护和信息管理;碳配额登记系统设于湖北武汉,由湖北碳排放权交易中心有限公司承担全国碳排放权注册登记系统账户持有、变更、清缴、注销的登记,系统运行维护和信息管理等工作。全国碳市场的交易产品为碳排放配额,以“每吨二氧化碳当量价格”为计价单位,买卖申报数量的最小变动计量为1吨二氧化碳当量,申报价格的最小变动计量为0.01元人民币。
值得注意的是,在全国性机构成立后,针对地方碳交易市场的处理问题,根据《碳排放权交易管理办法(试行)》第13条规定:“纳入全国碳排放权交易市场的重点排放单位,不再参与地方碳排放权交易试点市场。”而《碳排放权交易管理暂行条例(草案修改稿)》第32条第1款则规定:“本条例施行后,不再建设地方碳排放权交易市场。本条例施行前已经存在的地方碳排放权交易市场,应当逐步纳入全国碳排放权交易市场。具体步骤和办法由国务院生态环境主管部门制定。”由此可看出,地方碳排放权交易试点市场最终将由全国性交易市场吸收和取代。
(二) 统一的监管主体
国家统一监管必须要有统一的监管主体。从碳排放权作为一种商品甚至将来可能作为金融产品在交易所进行交易的角度来看,负责证券和期货管理的证券监督管理委员会显然更加具有应对市场风险的监督管理经验;然而碳排放权交易作为一项以发展生态、保护环境为主要目的的制度与实践,由生态环境部门在管理碳排放权配额的基础上一并监管,则具有更强的整体性与全面性。
从域外经验来看,以环保部门作为统一的碳排放权交易监管主体占到了绝大对数。例如前文提到的,美国区域温室气体行动(RGGI)中各成员州环保部门是RGGI碳市场实际的监管执行主体,负责各管辖区内控排企业的配额拍卖、违规认定与惩罚;此外,根据2010年《加强欧盟碳交易计划市场监管的框架》的规定,在欧盟各成员国,对碳交易进行监管的机构通常为各自的环保机构,比如德国负责本国碳交易市场监管的机构为联邦环保署碳交易监管处,该处负责联邦境内各州之间碳排放额的分配、对碳排放设施发放碳排放许可证、对碳排放账户进行管理并向国会提交联邦碳排放量和碳排放许可证交易年度监管报告等。
目前,生态环境部《碳排放权交易管理办法(试行)》(生态环境部令第19号)第4条第1款规定:“生态环境部按照国家有关规定建设全国碳排放权交易市场。”第6条第1款的规定:“生态环境部负责制定全国碳排放权交易及相关活动的技术规范,加强对地方碳排放配额分配、温室气体排放报告与核查的监督管理,并会同国务院其他有关部门对全国碳排放权交易及相关活动进行监督管理和指导。”由此可见,我国碳排放权配额由生态环境部门单独进行管理和监督,而碳排放权交易的管理和监督的主要单位也是生态环境部,因此,总体上我国针对碳排放配额和碳排放权交易实行的也是由生态环境保护部门负责的双重管理制,与国外实践基本一致。
(三) 统一的监管规则和体系
在统一交易场所、统一监管主体的情况下,统一的监管规则应属应有之义。目前各试点区域交易规则存有差异,客观上不利于构建全国统一的碳排放权交易市场,在全国权碳排放权注册登记机构及全国碳排放权交易机构逐步建立并投入实际运营后,接下来的重点应是逐步统一交易规则。
同时,参考证券、期货的监管实践,监管规则还应当形成相应的监管体系,具体而言:
从横向体系来看,应当至少包括有关碳排放权登记、交易、结算三个方面的监管规则,涉及交易主体、中介机构和注册登记机构、交易机构等各市场参与主体,以求监管规则的全面和完善。例如,生态环境部于2021年5月14日出台的《碳排放权登记管理规则(试行)》《碳排放权交易管理规则(试行)》《碳排放权结算管理规则(试行)》,分别对登记、交易、结算三方面的运行和监管规则进行了明确。
而从纵向体系来看,参考证券、期货交易管理的实践,未来关于碳排放权交易的监管规则体系可以包括国务院和生态环境部制定的监管规则、注册登记机构和交易机构制定的监管细则以及行业协会出台的自律管理规则,从而自上而下形成包括行政监督管理、交易所和行业协会自律监管和纪律处分在内的全方位管理体系。
二、碳排放权交易的前提:碳排放配额总量和分配
《碳排放权交易管理办法(试行)》第5条第2款规定:“全国碳排放权注册登记机构通过全国碳排放权注册登记系统,记录碳排放配额的持有、变更、清缴、注销等信息,并提供结算服务。全国碳排放权注册登记系统记录的信息是判断碳排放配额归属的最终依据。”由此可见,碳排放权交易的是相关主体的碳排放权配额,有配额则必有总量,而享有配额的主体则是重点排放单位,上述概念是碳排放权交易的重要前提,以下分别具体阐述:
(一) 配额总量
根据《碳排放权交易管理办法(试行)》第14条的规定,由生态环境部根据国家温室气体排放控制要求,综合考虑经济增长、产业结构调整、能源结构优化、大气污染物排放协同控制等因素,研究制定碳排放配额总量确定与分配方案。
从试点地区实践来看,试点地区通常制定严格的总量目标,根据各地实际情况配额总量在千万吨至亿吨不等。其中,广东的碳排放配额总量居首位,2020年约4.65亿吨二氧化碳;深圳、北京未公布配额总量,据估算均在1亿吨左右,配额总量供应偏紧。
(二) 重点排放单位
根据《碳排放权交易管理办法(试行)》第4条和第8条的规定,属于全国碳排放权交易市场覆盖行业且年度温室气体排放量达到2.6万吨二氧化碳当量的温室气体排放单位应当列入重点排放单位名录,而全国碳排放权交易市场覆盖行业范围由生态环境部拟订,按程序报批后实施,并向社会公开。
从试点地区实践来看,各试点地区均将能源生产行业(如火电、热力生产和供应)以及高碳结构的工业和制造业(如钢铁、化工、建材等)纳入覆盖范围。此外,在考虑本地特色产业的基础上,北京、深圳将建筑和服务业等纳入覆盖行业,上海将民航和港口业纳入覆盖范围,广东则纳入纺织陶瓷业。
(三) 配额分配
根据《碳排放权交易管理办法(试行)》第15条的规定,碳排放配额分配以免费分配为主,并可以根据国家有关要求适时引入有偿分配。
从试点地区实践来看,除广东外,其他试点地区均规定初始配额100%免费分配。以北京碳市场为例,排放配额全部采用免费分配,同时针对既有设施配额、新增设施配额和调整配额做出细化规定。对既有设施(2013年1月1日之前投入运行的固定设施),主要采用历史排放总量或历史排放强度法确定配额;对新增设施(是指2013年1月1日(含)之后投入运行的固定设施,包括2012年底前建成,但在2013年才正式投入运行的设施),在满足碳排放总量超过5000吨或者超过2012年重点排放单位碳排放量20%的情况下才能获得配额,配额采用行业先进值法(即参照国内外同一行业、同类产品的先进碳排放水平强度,结合本市相关行业实际情况综合确定,一般以平均强度前10%的数据作为先进值的上限,以平均强度前20%的数据作为先进值的下限)并扣减上述“5000吨”或者“20%”的量;同时,针对部分电力消耗大的服务型企业和公共机构,考虑到其数量多且电力间接排放量大,为避免重复计算,电力碳排放系数取值时扣除了本地发电排放部分,即所谓的调整配额。综合以上措施,北京碳市场配额总量相应减少,形成配额总量供应偏紧、刚性需求较旺盛的局面。因实施严格的配额分配,北京碳市场较其他试点更加稳定。
而广东碳市场对配额分配则进行了个性化探索,采用“初始配额免费分配+有偿分配原则”,针对不同行业和企业规定不同比例的免费配额。例如,2020年广东碳市场电力企业免费配额比例为95%,钢铁、石化、水泥、造纸企业的免费配额比例为97%,而航空企业则100%免费分配。
三、碳排放权交易的基础:碳排放权的法律属性
碳排放权的法律属性尚不明确是中国碳交易市场体系建设发展中的一大掣肘。在属性上,碳排放权的法律属性可建议明确为证券类资产。
《碳排放权交易管理办法(试行)》(以下简称《管理办法》)为现行法规中的“碳排放权”作出了一个明确的定义:“分配给重点排放单位的规定时期内的碳排放额度”。碳排放额度作为碳排放权的载体,企业可以在碳交易市场上自由交易、转让其所持有的多余碳排放配额并取得一定收益。在企业会计处理上,根据财政部的《关于印发<碳排放权交易有关会计处理暂行规定>的通知》(财会〔2019〕22 号),碳排放配额并非直接作为一种“金融资产”或“无形资产”,而是确认为“碳排放权资产”,并在“其他流动资产”项目列示。由此,碳排放权具有资产属性并无争议。
在《中华人民共和国民法典物权编理解与适用》一书中,最高法认为:“碳排放权、排污权、用能权和用水权应属于市场交易主体享有的具有交换价值的财产或者财产性权利……在审判实践中,若遇到涉及此类新型资源性权利的纠纷,除遵循正常的法律适用规则外,亦要贯彻落实《民法典》确立的绿色原则,并基于具体案情确定是否可以参照用益物权的一般规定作出相应的裁判”。[注1]将碳排放权定义为“准物权”或者“用益物权”,确实可以符合碳排放权交易逻辑起点,作为一项财产性的制度安排,既可以解释碳排放配额定价、交易、抵质押等法律行为,也可以支撑碳市场衍生品的创设与发展需要。[注2]
由于碳排放权交易市场可分为一级市场(政府与重点排放单位之间)与二级市场(重点排放单位之间或其与投资者之间)。由于一级市场中的碳排放配额大多由政府免费发放,碳定价机制主要体现在二级市场。在一级市场中,政府免费发放配额等行为,使碳排放权不可避免地带上了行政规制权属性,因此有学者提出可以从公权的角度来解决碳排放权的法律属性。[注3]但是应当注意到,随着碳交易市场体系不断完善,应当进一步认识到碳排放权的经济属性。
《管理办法》第二十二条以及《碳排放权交易管理规则(试行)》全国碳排放权交易采用的是“协议转让、单向竞价”的交易模式,符合我国商品现货市场交易场所的建制。有学者指出,不同于欧盟排放交易体系运行之初就同步上线现货和期货交易,中国碳排放交易市场分为现货(试点)和期货两步走。[注4]易言之,我国碳排放权交易市场未来既存在现货交易,也有碳排放期货产品,现阶段朝着现货市场与衍生品市场贯通不断发展的方向前进。
根据公开信息,湖北省已经探索新金融产品,譬如碳质押贷款、碳基金、碳众筹、碳托管业务、现货远期等。[注5]同时,亦有实务工作者归纳出我国金融机构目前参与碳交易市场三种模式:一是从二级市场参与碳指标交易,主要包括碳期货、碳期权、碳掉期等金融衍生品;二是股权投资,通过兼并与收购的方式收购碳市场上有价值的参与者或竞争者;三是碳基金,金融机构与政府共同出资设立碳基金来支持节能减排项目的开展。[注6]
可以看到,目前碳交易市场基于碳排放权所产生的交易种类繁多,从碳金融市场产品上来看,同时为兼顾现货交易与期货交易,碳排放权的法律属性在“政府多一点还是市场多一点”考量的基础上,应当弱化行政规制权的法律属性,建议可以明确为证券类资产,以此促进以市场化的方式控制碳排放。如果再细分为是属于证券还是衍生品,则无法含括碳金融市场上现有的产品或者未来可能出现的产品。
四、碳排放权交易的保障:碳排放信息披露制度建设
市场的运行离不开公开、透明的信息,信息披露是市场资源有效配置的前提,发展碳交易市场同样需要碳排放信息披露的支撑。
碳排放信息披露广义上应包括政府(管理者)碳排放信息披露及企业(排放者)碳排放信息披露两部分。《碳排放权交易管理办法(试行)》第33条即规定了相关机构的碳排放信息披露义务:“全国碳排放权注册登记机构和全国碳排放权交易机构应当遵守国家交易监管等相关规定,建立风险管理机制和信息披露制度,制定风险管理预案,及时公布碳排放权登记、交易、结算等信息。”下文将以企业主体的角度展开讨论碳排放信息披露的制度建设。
(一) 现有相关规定
根据国务院《“十三五”控制温室气体排放工作方案》(国发〔2016〕61号),为加快推进绿色低碳发展,确保完成“十三五”规划纲要确定的低碳发展目标任务,推动我国二氧化碳排放2030年左右达到峰值并争取尽早达峰,需要强化基础能力支撑,其中包括建立温室气体排放信息披露制度。定期公布我国低碳发展目标实现及政策行动进展情况,建立温室气体排放数据信息发布平台,研究建立国家应对气候变化公报制度。推动地方温室气体排放数据信息公开。推动建立企业温室气体排放信息披露制度,鼓励企业主动公开温室气体排放信息,国有企业、上市公司、纳入碳排放权交易市场的企业要率先公布温室气体排放信息和控排行动措施。
同时碳排放信息披露本质上属于环境信息披露的范畴[注7]。《环境信息依法披露制度改革方案》指出的主要目标是:到2025年,环境信息强制性披露制度基本形成,企业依法按时、如实披露环境信息,多方协作共管机制有效运行,监督处罚措施严格执行,法治建设不断完善,技术规范体系支撑有力,社会公众参与度明显上升。主要任务包括建立健全环境信息依法强制性披露规范要求、建立环境信息依法强制性披露协同管理机制、健全环境信息依法强制性披露监督机制、加强环境信息披露法治化建设。计划2021年,印发环境信息依法披露管理办法、企业环境信息依法披露格式准则。2022年,完成上市公司、发债企业信息披露有关文件格式修订。2023年,开展环境信息依法披露制度改革评估。
由此可见,国家层面已经意识到碳排放信息披露制度建设的重要性,《碳排放权交易管理办法(试行)》第25条规定:“重点排放单位应当根据生态环境部制定的温室气体排放核算与报告技术规范,编制该单位上一年度的温室气体排放报告,载明排放量,并于每年3月31日前报生产经营场所所在地的省级生态环境主管部门。排放报告所涉数据的原始记录和管理台账应当至少保存五年。重点排放单位对温室气体排放报告的真实性、完整性、准确性负责。重点排放单位编制的年度温室气体排放报告应当定期公开,接受社会监督,涉及国家秘密和商业秘密的除外。”同时第10条及第35条规定了重点排放单位和其他交易主体按有关规定,及时公开有关全国碳排放权交易及相关活动信息的义务。
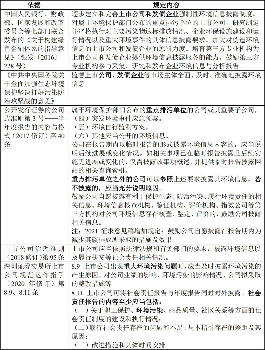
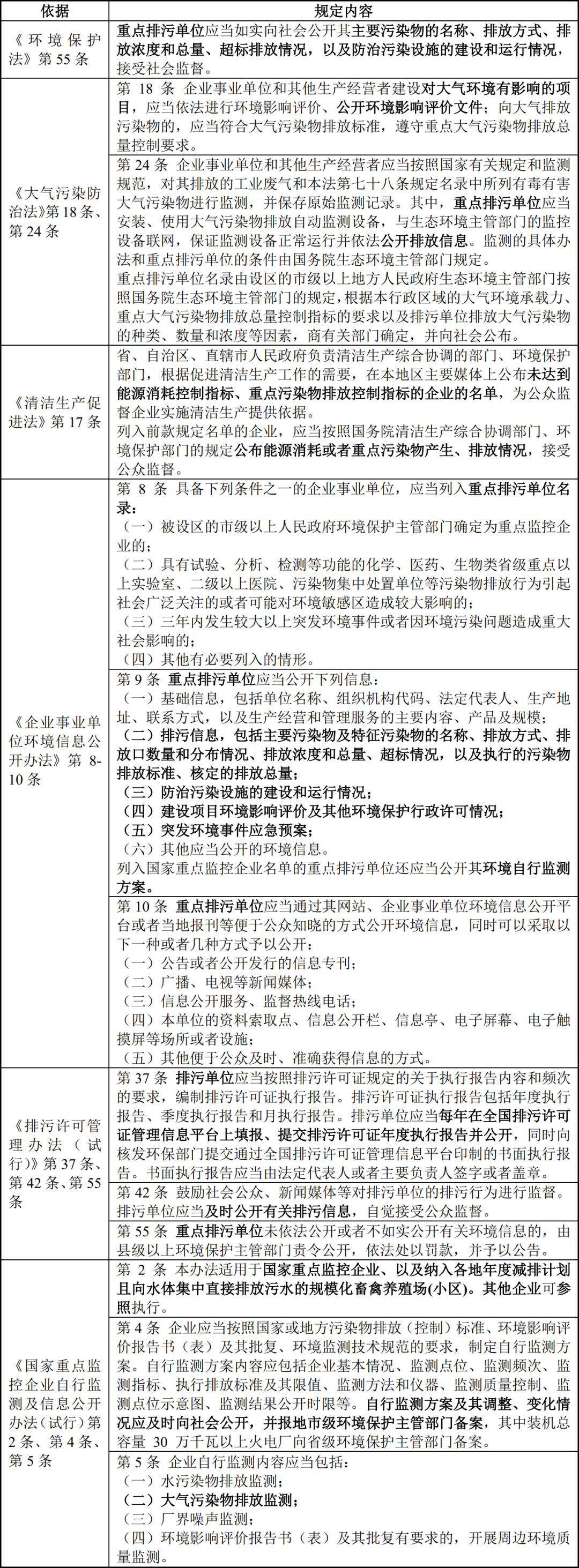
中科院大气物理研究所研究员廖宏曾指出,碳排放不等同于污染物排放,但二氧化碳和污染物都是人为排放的,从这个角度上说,“两者有同源性”,特别是对我国这样一个以煤炭为主要能源的国家而言,二氧化碳的排放量和污染物的排放量正向相关[注8]。因此下表列举部分关于污染物排放信息披露的相关规定,一定程度上可以为未来构建碳排放信息披露制度提供借鉴和参考。
根据上述规定可以看出,承担污染物排放强制信息披露义务的主体一般为重点排污单位,在保障重要披露信息依法公开的同时也能有的放矢,提高披露的效率,在碳排放信息披露义务的主体设置中可以加以借鉴,与此同时关于信息披露的具体内容、披露途径等也具有参考价值。
除全国性规定以外,部分地方为碳排放信息披露先一步作出了更为具体的尝试和努力,具体见下表[注9]。
根据上述相关规定可以看出,各地对于碳排放信息披露义务的主体界定标准主要有重点行业标准及年度排放量标准(除黑龙江为自愿披露),在具体的标准额度设定上根据各地不同情况有区别,且部分地区以发展的眼光,制定了按时间分段式的标准;披露内容上包括了年排放量、控排减排措施等,各地规定的详细程度不同;披露的载体可划分为相关年度报告及相关媒体两部分,各地列举的具体披露载体不同;披露时间为一年一次,具体时间各地不同。
除了地方对于碳排放信息披露的规定外,一些重点行业也进行了相关原则性、宣誓性规定,例如2021年5月21日,国家市场监督管理总局、工业和信息化部等七部门发布《关于提升水泥产品质量规范水泥市场秩序的意见》(国市监质监发〔2021〕30号)中规定:“五、加快推动绿色智能制造和产品升级(十六)……鼓励企业开展碳排放信息披露,建立并有效实施环境管理体系及能源管理体系,鼓励开展水泥低碳产品认证与标识,持续开展绿色工厂、绿色供应链创建,实现水泥行业绿色发展。”
(二) 上市公司在碳排放信息披露主体中的特殊地位
上市公司因其特殊性,碳排放信息可能会影响公司未来的风险及机遇,从而影响上市公司价值评估[注10],因此公开碳排放情况及对企业未来发展及财务的影响,可以便于投资者判断投资风险[注11];另一方面,上市公司相对于普通公司往往规模较大、融资较多,且更多的受到社会的关注和监督,因此其需要起到社会示范作用,积极承担环境保护的责任,碳排放信息披露义务将企业的碳排放信息透明化,有利于社会低碳环境的建设,同时有利于树立企业绿色形象,提升投资者的投资信心,从而提升企业价值,形成环境与企业共同促进的正向循环。在比较法上,英国即强制要求上市企业在年报中公布温室气体排放数据[注12]。
如上文所述,碳排放与环境保护息息相关,碳排放信息披露本质上属于环境信息披露的范畴,因此下表列举部分关于上市公司环境信息披露的相关规定。
由此可见,上市公司在碳排放信息披露(环境信息披露)中应承担较普通企业更重的责任与义务,但目前相关规定均来源于部门规章、交易规则,尚未在法律法规层面予以明确,且并未具体到碳排放信息披露。同时需要注意的是,部分规定将发债企业、非上市公众公司与上市公司并列,赋予了相同的信息披露义务。
(三) 碳排放信息披露制度建设的相关建议
根据上述相关规定的列举和梳理,可以看出,目前大多为关于环境信息披露的规定,明确具体到碳排放信息披露的规定较少,且现有规定较为分散,多为原则性的规定,对于具体操作上的问题并未涉及,国家层面尚未出台相关的具体管理办法,没有形成完整的制度体系,而地方层面在披露的主体范围、披露的具体内容、披露的渠道和披露时间上都有一定的差异,因此构建完善、统一的碳排放信息披露制度是当务之急。针对以上问题,下文将提出具体化、可操作化的制度设置建议。
1. 从法律层面上确立碳排放信息披露
构建制度体系的首要应从法律层面进行规定,目前法律层面上并无对碳排放信息披露的明确规定,虽然污染物排放与碳排放具有同源性,且均属于环境披露信息披露的范畴,但二者毕竟不能完全等同,在目前碳达峰、碳中和目标背景下,以法律的形式明确碳排放信息披露,落实企业责任,强化社会监督,增强社会整体减排意识,具有极为重要的实践性意义。
因此,建议对《环境保护法》《大气污染防治法》等相关法律进行修订、完善,增加碳排放信息披露的方向性、原则性的相关规定,从法律层面上明确企业披露主体的碳排放信息披露义务。
2. 以部门规章的形式对碳排放信息披露的内容进行具体规定
在法律中明确碳排放信息披露义务后,就需要对相关实践中具体的问题加以规定,从而为相关责任主体提供行为准则,为相关监管机构提供管理依据。因此,建议以部门规章的形式对碳排放信息披露的具体要求进行规定,为碳排放信息披露制度的实施提供依据。
(1) 建立统一的碳排放信息披露系统或平台
根据现有的规定,碳排放信息披露的途径可以划分为两大类:一类是相关报告,如独立年度排放信息披露报告、年度社会责任报告、上市公司环境信息披露报告等;第二类是相关媒体,如企业网站、发改委网站或报纸、环境部门网站、碳交易中心网站等。
多样化的披露途径可供选择对企业来说较为方便便利,但对于公众来说则略显分散,在需要针对性的查询时难以直接快速获取。针对这一问题,建议建立统一的碳排放信息披露系统或平台,由企业自主在系统或平台上进行注册登记并定期披露,形式上允许企业直接以相关报告上传的形式进行披露。建立统一的信息披露系统或平台,有利于相关政府部门的统一监管,也便于发挥公众监督的作用。
(2) 明确承担碳排放信息披露义务的主体
不同行业的企业对于碳排放的需求不同,工业性的行业与碳排放关系较为紧密,而部分行业如传媒行业等碳排放量较少甚至为零。因此在提升碳排放信息透明度的同时,需要考虑到信息披露的效率,减少不必要的人力、物力的浪费,避免信息混杂增加信息获取的不便,建议对碳排放信息披露义务的主体进行规定,设立统一的标准,设定重点排放单位并明确其碳排放信息披露义务。《碳排放权交易管理暂行条例(草案修改稿)》第7条规定:“国务院生态环境主管部门根据国家确定的温室气体排放控制目标,制定纳入全国碳排放权交易市场的温室气体重点排放单位(以下简称重点排放单位)的确定条件,并向社会公布。”
建议以年温室气体的排放量作为标准,但由于不同的温室气体对于环境影响不完全相同,一律以排放量计并不准确,需要引入折算方法将排放量转化成相同的标准进行测算,政府间气候变化委员会( IPCC)于 1990 年引入了“全球变暖潜能值”( Global Warming Potential,GWP) 这一概念,用于计算不同温室气体在一定时间内相对于二氧化碳的累积排放量[注13],我国地方政府相关规定中标准设定采用的二氧化碳当量值正是采用了这一概念进行折算。同时可以根据不同行业对碳排放的依赖程度不同对于排放量指标进行区别。在标准实施的过程中,建议划分一定的时间阶段根据碳排放情况的变化,对标准的设置相应进行更新、修改。
此外,由于上市公司的特殊性,结合前文有关上市公司碳排放信息披露的现有政策及监管规定,应明确上市公司需积极承担碳排放信息披露义务,发挥引导示范作用,其除遵守一般性的碳排放信息披露规定外,还需要遵守相关的监管规定。类似的,发债企业和非上市公众公司也可赋予较普通企业更强的信息披露义务。
需要明确的是,纳入碳排放信息披露义务主体的企业具有强制碳排放信息披露义务,而对因未达标准而未列入披露主体范围的企业应采取鼓励、自愿的态度,如其自愿进行披露,可以参照相关规定,自主在碳排放信息披露系统进行注册并披露,从而形成强制性披露与自愿性披露相结合的碳排放信息披露制度[注14]。
(3) 细化碳排放信息披露的内容
《碳排放权交易管理暂行条例(草案修改稿)》第9条规定:“重点排放单位应当……依法公开交易及相关活动信息,并接受设区的市级以上生态环境主管 部门的监督管理。重点排放单位应当根据国务院生态环境主管部门制定的温室 气体排放核算与报告技术规范,编制其上一年度的温室气体排放报告,载明排放量,并于每年3月31日前报其生产经营场所所在地的省级生态环境主管部门。” 第19条规定:“重点排放单位应当在完成碳排放配额清缴后,及时公开上一年度温室气体排放情况。”仅规定了排放情况、公开交易及相关活动信息的披露,并不完整,还需要进一步规定。
建议可以通过制作披露指南的形式将披露的内容和要求进一步加以具体细化,为企业进行碳排放信息披露提供统一的标准和模板,方便企业披露的同时也便于统一监管。具体披露的内容应包括但不限于:企业碳排放量配额、企业参与碳排放权交易的相关情况、企业年度碳排放量、企业为限排或减排所采取的技术手段、企业的减排目标等。
同时为了提高碳排放相关信息的监测、测算的准确度、真实性、可靠性,建议适时建立碳排放会计准则,指定统一的披露指标和数据统计口径[注15],建立并引入第三方审计机构对企业披露数据进行审计[注16]。
(4) 建立碳排放信息披露奖惩制度
建立碳排放信息披露信用机制,并纳入企业信用范畴。对于积极进行碳排放信息披露的企业,特别是不承担强制披露义务却主动披露的企业,联合有关机构或部门在政府采购、评优评级、税收优惠、信贷审批等方面给予适当的优待政策[注17],调动企业主动减排,主动披露的积极性;对于应披露而未披露的企业则应该设置惩罚性的规定,并对相关主要责任人员给予适当的处罚。
3. 执行中加大碳排放信息披露的宣传
在制度执行方面,一方面加大对披露企业主体的宣传和教育,提升其披露自觉性的同时,让企业了解并熟悉监测、核查、披露碳排放数据的规则;
另一方面加大社会宣传,强化公众对于碳排放的关注度,加强碳排放信息披露的社会监督,提升社会整体的环保意识。
五、碳排放权交易的展望:加强中国碳市场的国际化问题,做到与国际接轨,打通国内国际碳交易市场
加大与国际碳排放权市场的衔接,打通国内国际碳交易市场,将不仅有利于扩大我国碳排放交易市场的覆盖面,更有助于促进我国碳排放权交易市场多元化稳健发展。
目前,我国地方碳排放权试点交易市场中已经有与境外碳排放权品种接轨的积极尝试。2019年广州碳排放权交易所(以下简称“广碳所”)与欧洲能源交易所签署合作协议,并于同年3月18日正式同步上线业务推介。广州碳排放权交易所还进一步推出“广东省碳排放配额与欧盟碳排放配额互换交易”。根据《广东省碳排放配额与欧盟碳排放配额互换交易业务指引》,互换交易是指交易参与人卖出一定数量的广东省碳排放配额,同时买进一定数量的欧盟碳排放配额,或卖出一定数量的欧盟碳排放配额,同时买进一定数量的广东省碳排放配额的交易行为。参与方不仅需要成为广碳所机构会员,还需要在欧盟登记簿(European Union Registry)上拥有账户。
《关于金融支持粤港澳大湾区建设的意见》(银发〔2020〕95号)中也明确:“推动粤港澳大湾区绿色金融合作。依托广州绿色金融改革创新试验区,建立完善粤港澳大湾区绿色金融合作工作机制。充分发挥广州碳排放交易所的平台功能,搭建粤港澳大湾区环境权益交易与金融服务平台。开展碳排放交易外汇试点,允许通过粤港澳大湾区内地碳排放权交易中心有限公司资格审查的境外投资者(境外机构及个人),以外汇或人民币参与粤港澳大湾区内地碳排放权交易。研究设立广州期货交易所。探索在粤港澳大湾区构建统一的绿色金融相关标准。鼓励更多粤港澳大湾区企业利用港澳平台为绿色项目融资及认证,支持广东地方法人金融机构在香港、澳门发行绿色金融债券及其他绿色金融产品,募集资金用于支持粤港澳大湾区绿色企业、项目。支持香港打造粤港澳大湾区绿色金融中心,建设国际认可的绿色债券认证机构”。
支持连接境外碳排放权交易的政策文件还有中国人民银行2018年1月5日发布的《关于进一步完善人民币跨境业务政策促进贸易投资便利化的通知》,中国人民银行支持境外投资者以人民币参与境内碳排放权交易,“境外机构按照国务院碳交易主管部门相关规定,通过境内碳排放权交易机构以人民币开展碳排放权交易的”“ 在银行开立境外机构碳交易人民币专用存款账户,办理碳排放权交易项下资金收付”。
同时可以结合“一带一路”的合作契机,加强与国际碳交易市场的合作。周小川提出过“全球碳市场连通机制”,参考中国金融市场的做法,建立类似沪港通、深港通、沪伦通、中德D股通,把全球范围内各个国家的碳市场进行市场可控的连通。
未完待续,敬请期待!
上下滑动查看全部
免责声明:本公众号发布的信息,除署名外,均来源于互联网等公开渠道,版权归原著作权人或机构所有。我们尊重版权保护,如有问题请联系我们,谢谢!
