法盛金融投资
致力于分享金融与不良资产、投融资并购、房地产与城市更新、基金资管、资本市场、公司纠纷、税务筹划及疑难案例等干货。
目 录 |
一、可转债业务要素 |
二、可转债完整的生命周期 |
三、可转债相关监管规定 |
(一)发行要求 |
(二)可转债VS.其他证券融资工具 |
(三)可转债市场规则与概况 |
四、可转债发行流程 |
(一)可转债发行的时间安排 |
(二)债券持有人会议的相关安排 |
五、可转债的投资分析框架 |
(一)可转债的债性和股性 |
(二)关注要素 |
六、债性可转债的投资分析 |
七、股性可转债的投资分析 |
八、大宗交易转让协议 |
(一)大宗交易数量、时间和价格 |
(二)双方权利及义务 |
(三)违约责任 |
(四)适用法律及争议解决 |
(五)通知条款 |
(六)协议生效和其他 |
九、差额补足协议 |
(一)固定收益的补足 |
(二)投资终止的差额补足 |
(三)优先受让约定 |
(四)履约担保措施 |
(五)即刻处置标的债券 |
(六)投资者投资策略 |
(七)双方权利义务 |
(八)被投资方的陈述和保证 |
可转债全称为可转换公司债券,是上市公司发行的一种含权债券,一张转债能够转出的股票数目是相对固定的,以转债的票面价值(100元)为本金,按照约定的价格购买股票,行使转股权后得到的价值,等于转出股票的市场价格。因此转股权的价值本质上可以视为一种看涨期权的价值,转债的价格也很大程度上受正股价格左右。在债券状态下,发行人需要像债券一样每年支付利息,转债投资者除了拥有债权以外,还拥有转股权,即以事先约定转股价格将债券转换成公司股票。可转债可视为债底+看涨期权的组合,在投资过程中,可转债持有的一些条款和博弈影响着转股价格。
一、可转债要素
(一)转债名称
(二)发行规模
(三)债券期限
监管规定转债发行期限最长为6年,期限越长转股的可能性越高;
(四)债券评级
正常情况下可转债在AA+以上评级均可投资;通常等级和票息和到期赎回价成反比
(五)票面利率
可转债票面利率会随着时间的推移而有所变化,越往后利率越高。票面利率明显低于同等级信用债;
(六)转股价
转股价决定转债的转股比例(100/转股价),进入转股期后即可行使转股权。根据监管规定,可转债转股价格不得低于募集说明书公告日前二十个交易日公司股票交易均价(若在该20个交易日内发生过因除权、除息引起股价调整的情形,则对调整前交易日的收盘价按经过相应除权、除息调整后的价格计算)和前一个交易日公司股票交易均价。齐总,前二十个交易日公司股票交易均价=前二十个交易日公司股票交易总额/该二十个交易日公司股票交易总量;前一个交易日公司股票交易均价=前一个交易日公司股票交易总额/该交易日公司股票交易总量。
转股价格通常会设计调整方式和计算公式。可转债发行之后,当公司因派送股票股利,转增股份、增发新股或配股、派送现金股利等情况(不包括因本次发行的可转债转股而增加的股本)使公司股份发生变化时,将按照如下公式进行转股价格的调整:
派送股票股利或转增股本:P1=P0/(1+n);
增发新股或配股:P1=(P0+A*K)/(1+K)
上述两项同时进行:P1=(P0+A*K)/(1+n+K)
派送现金股利:P1=P0-D
上述三项同时进行则:P1=(P0-D+A*K)/(1+n+K)
其中,P0为调整前的转股价,n为派送股票股利或转增股本率,K为增发新股或配股率,A为增发新股价或配股价,D为每股派送现金股利,P1为调整后转股价。当公司出现上述股份和/或股东权益变化情况时,将依次进行转股价格调整,并在交易所网站和中国证监会指定的上市公司信息披露媒体上刊登董事会决议公告,并于公告中载明转股价格调整日,调整方法及暂停转股时期(如需)。当转股价格调整日为本次发行的可转债持有人转股申请日或之后,转换股份登记日之前,则该持有人的转股申请按公司调整后的转股价格执行。
在进入转股期后(通常为发行后六个月后),转债即可随时按照面值——100元除以转股价的比例转出对应张数的股票。
在正股价格高于转股价的情况下,转债产品的市场价格通常会相较其平价存在一个正的转股溢价率,这就意味着若此时选择转股,那么得到的股票市场价值(即平价)将低于转债的市场价格,得不偿失。转债的持有人仅在如下情况下选择转股:
一是转债触发有条件赎回条款(即触发强赎),通常当转债平价在转股期内持续超过130元后达成。在这一情况下,转债发行人将有权用很低的价格将转债从持有人手中赎回,此时选择转股往往会获得更多的价值。
二是转债到期,且平价高于到期赎回价时,若转债面临到期,那么转债持有人的选择仅有两个,要么接受转债的到期赎回价,要么选择转股。因此,当平价高于到期赎回价时,转股就会是更好的选择。
三是转股期内出现负溢价套利机会,当转股溢价率为负时,转债的平价已经高于市场价,选择转股将会得到更高的价值。因此若转债在转股期内出现了负溢价,投资者便可通过买入转债再转股卖出的形式进行“套利”,这样的策略被称为负溢价套利。因为转出的股票需要在下一个交易日才能卖出,持有人在参与负溢价套利时,仍会面临股价波动风险。
(七)转股期限
一般设置为发行结束之日起满6个月后的第一个交易日起到可转债到期日;
(八)转债的发行方式
除原股东的优先配售外,主要关注是否设置网下申购渠道。正常可转债通常做如下规定“本次发行的可转债向股权登记日收市后登记在册的公司原股东优先配售,原股东优先配售后余额部分(含原股东放弃优先配售部分)通过深交所/上交所交易系统网上向社会公众投资者发行。发行正常都是由保荐机构(主承销商)组建承销团承销,本次发行认购金额不足XXXX万元部分由保荐机构(主承销商)余额包销”;
(九)还本付息方式
正常发行可转债采用每年付息一次的付息方式,到期归还本金和最后一年利息,付息日通常界定为本次发行的可转债发行首日起每满一年的的当日,如该日为法定节假日或休息日,则顺延至下一个交易日,顺延期间通常不另付息;每年的付息债权登记日为每年付息日的前一交易日,公司将在每年付息日之后的五个交易日内支付当年利息。在付息债权登记日前(包括付息债权登记日)申请转换成公司股票的可转债,则不再向其持有人支付本计息年度及以后计息年度的利息;可转债持有人所获得的利息收入的应付税项由持有人承担;
(十)转股股数确定方式
可转债持有人在转股期内申请转股时,转股数量的计算方式为:
Q=V/P,并以去尾法取一股的整数倍。
其中:V 为可转债持有人申请转股的可转债票面总金额;P 为申请转股当日有效的转股价格。转股时不足转换为一股的可转债余额,公司应按照交易所等部门的有关规定,在可转债持有人转股当日后的五个交易日内以现金兑付该可转债余额及该余额所对应的当期应计利息。
(十一)下修条款
一般规定发行人有权在股价难以转股的情况下将转股价向下修正,一个典型的下修条款如“在本可转债存续期间,当本公司股票在任意连续30个交易日中有15个交易日的收盘价低于当期转股价格的90%时,公司董事会有权提出转股价格向下修正方案并提交本公司股东大会表决”(通常简写为“15/30,90%”)。转债发行人通常会尽力避免回收条款的实际触发,其中一个重要的手段便是运用下修条款来下调转股价,下修的价格触发线有90%,85%,80%三个等级,触发价格设置越高,则条件越容易达成,另有少量发行人将触发日期设置10/20。就信用情况看,虽然转债整体评级层次不同,但均是由上市公司发行的转债,且由下修条款作为保护,整体而言,可转债信用等级较高。
考虑到转债方案下修的重要性,上述方案一般都是要求出席会议的股东所持表决权三分之二以上通过方可实施,股东大会进行表决时,持有本次发行的可转债的股东应当回避,修正后的转股价格应不低于前述股东大会召开前二十个交易日公司股票交易均价和前一个交易日公司股票交易均价。
若在前述三十个交易日内发生过转股价格调整的情形,则在转股价格调整日前的交易日按照调整前的转股价格和收盘价计算,在转股价格调整日及之后的交易日按调整后的转股价格和收盘价计算。
如果公司决定向下修正转股价格,公司需在交易所网站和中国证监会制定的上市公司信息披露相关公告,公告修正幅度及暂停转股期间等相关信息,从转股价格修正日起,开始恢复转股申请并执行修正后的转股价格,若转股价格修正日为转股申请日或之后,转换股份登记日之前,该类转股申请应按修正后的转股价格执行。
下修条款的意思在于防止回售条款的触发,下修条款执行后,转债的平价将迅速上升,在平价——转股溢价率的定价思路下,转债的价格也会有大相应提升的可能。
(十二)赎回条款
赎回条款设置的目的是未来敦促转债持有人转股,通过条款设置明确再不转股就要以较低价格被发行人赎回,典型的赎回条款如:“在本次发行的可转债转股期内,如果公司股票连续三十个交易日中至少有十五个交易日的收盘价不低于当期转股价格的130%(含),发行人有权决定按照债券面值加当期应计利息的价格赎回全部或部分未转股的可转债”通常简写为15/30,130%。
赎回条款作为一种转债发行人的价格保护机制,通常分为到期赎回条款和有条件赎回条款,其中,有条件赎回条款又被称为强制赎回条款,强赎条款的真正意义并不在于从持有人手中赎回转债,而是促进持有人转股。在公司公告行使强制赎回权利后,持有人若选择接受赎回,那么得到的赎回金额通常仅略高于100元。而此时转债已经触发了强赎条款,这意味着转债的平价已持续处在130元以上的位置,选择转股获得平价显然是更好的选择。因而对于理性的投资者来说,强赎转债会促使投资者完成转股。当然,在实际的赎回日前,投资者还可以选择卖出转债,但在赎回日临近时,最后的持有人将面临上述选择,因此公司在行使强赎条款后,转债剩余的额度通常都将悉数转股。
一如上述所言,在赎回条款中,公司有权按照债券面值加当期应计利息的价格赎回全部或部分未转股的可转债。业界常将当期的应计利息计算公式计算如下:
当期应计利息的计算公式为:IA=B×i×t/365
其中,IA指当期应计利息;B是指本次发行的可转债持有人持有的可转债票面总金额;i是指可转债当年票面利率;t是指计息天数,即从上一个付息日起至本计息年度赎回日止的实际日历天数(算头不算尾)。若在前述三十个交易日内发生过转股价格调整的情形,则在调整前的交易日按调整前的转股价格和收盘价计算,在调整后的交易日按调整后的转股价格和收盘价计算。
(十三)回售条款
回售条款是保护投资者权利的条款,它通常规定转债正股在出现一定程度的下跌时,转债持有人有权将转债按照约定价格回售给发行人,正常情况下,银行类可转债通常不会设置回售条款。回售条款是对投资者的保护,但是发行人而言,不是利好消息。因此,当公司面临转债回售压力的时候,通常会采取下修条款,尽量规避回售条款的实际触发。
回售条款中有条件的回售条款通常约定如下:“在本次发行的可转换公司债券最后两个计息年度,如果公司股票在任何连续三十个交易日的收盘价格低于当期转股价的70%时,可转换公司债券持有人有权将其持有的可转换公司债券全部或部分按面值加上当期应计利息的价格回售给公司。若在上述交易日内发生过转股价格因发生送红股、转增股本、增发新股(不包括因本次发行的可转换公司债券转股而增加的股本)、配股以及派发现金股利等情况而调整的情形,则在调整前的交易日按调整前的转股价格和收盘价格计算,在调整后的交易日按调整后的转股价格和收盘价格计算。如果出现转股价格向下修正的情况,则上述‘连续三十个交易日’须从转股价格调整之后的第一个交易日起重新计算。最后两个计息年度可转换公司债券持有人在每年回售条件首次满足后可按上述约定条件行使回售权一次,若在首次满足回售条件而可转换公司债券持有人未在公司届时公告的回售申报期内申报并实施回售的,该计息年度不能再行使回售权,可转换公司债券持有人不能多次行使部分回售权。”
回售条款中附加回售条款通常约定如下:“若公司本次发行的可转换公司债券募集资金投资项目的实施情况与公司在募集说明书中的承诺情况相比出现重大变化,且该变化被中国证监会认定为改变募集资金用途的,可转换公司债券持有人享有一次回售的权利。可转换公司债券持有人有权将其持有的可转换公司债券全部或部分按债券面值加上当期应计利息价格回售给公司。持有人在附加回售条件满足后,可以在公司公告后的附加回售申报期内进行回售,该次附加回售申报期内不实施回售的,不应再行使附加回售权。”
(十四)转股年度有关股利的归属
因为发型可转债导致转股而增加的公司股票都享有与原股票同等的权益,在股利发放的股权登记当日登记在册的所有普通股股东(含因可转债形成的股东)均参与当期股利分配,享有同等权益。
(十五)发行方式和发行对象
可转债发行都是向原股东优先配售,原股东优先配售后的余额(含原股东放弃优先配售部分)采用网下对机构投资者配售和网上通过交易所交易系统向社会公众投资这发售的方式进行。其中,网上发行的主要是针对中国境内持有交易所(深交所和上交所)证券账户的社会公众投资者,包括自然人、法人、证券投资基金等(法律法规禁止购买者除外);网下发行主要是针对持有上交所/深交所证券账户的机构投资者,包括根据《中华人民共和国证券投资基金法》批准设立的证券投资基金和法律法规允许申购的法人,以及符合法律法规规定的其他机构投资者。
二、可转债业务的生命周期
三、可转债监管规定
(一)发行要求
1、积极标准
上市公司盈利能力具有可持续性,具体表现在如下几个方面:一是最近三个会计年度连续盈利,扣除非经常性损益后的净利润与扣除前的净利润相比,以低者作为计算依据;二是业务和盈利来源相对稳定,不存在严格依赖于控股股东、实际控制人的情形;三是现有主营业务或投资方向能够可持续发展,经营模式和投资计划稳健,主要产品或服务的市场前景良好,行业经营环境和市场需求不存在现实或可预见的重大不利变化;四是高级管理人员和核心技术人员稳定,最近十二个月内未发生重大不利变化;五是公司重要资产、核心技术活其他重大权益的取得合法、能够持续使用,不存在现实或可预见的重大不利变化;六是不存在可能严重影响公司持续经营的担保、诉讼、仲裁或其他重大事项;七是最近二十四个月内曾公开发行证券的,不存在发行当年营业利润比上边下降50%以上的情形。
上市公司的财务状况良好,符合下列规定:一是会计基础工作规范,严格遵循国家统一会计制度的规定;二是最近三年及一期财务报表未被注册会计师出具保留意见,否定意见或无法表示意见的审计报告;被注册会计师出具带强调事项段的无保留意见审计报告的,所涉及的事项对发行人无重大不利影响或在发行前重大不利影响已消除;三是资产质量良好,不良资产不足以对公司财务状况造成重大不利影响;四是经营成果真实,现金流量正常,营业收入和成本费用的确认严格遵守国家有关会计准则的规定,最近三年资产减值准备计提充分合理,不存在操纵经营业绩的情形;四是最近三年以现金或股票方式累计分配的利润不少于最近三年实现年均可分配利润的20%;
上市公司组织机构健全、运行良好、符合下列规定:一是公司章程合法有效,股东大会、董事会、监事会和独立董事制度健全,能够依法履行职责;二是公司内部控制制度健全,能够有效保证公司运行的效率、合法合规性和财务报告的可靠性;内部控制制度完整性、合理性和有效性不存在重大缺陷;四是现任董事、监事和高级管理人员具备任职资格,能够重视和勤勉的履行职务,不存在违法公司法第148/149条的规定,且最近36个月内未收到中国证监会的行政处罚、最近12个月呃逆未收到证券交易所的公开谴责;四是上市公司与控股股东或实际控制人的人员、资产、财务分开、机构、业务独立、能够自主经营管理;五是最近12个月内不存在违规对外提供担保的行为。
2、消极标准
上市公司存在如下情形的,不得公开发行证券:一是本次发行申请文件有虚假记载、误导性陈述和重大遗漏;二是擅自改变发行前公开发行证券募集资金的用途而未做纠正;三是上市公司最近12个月内受到证券交易所的公开谴责;四是上市公司及其控股股东或实际控制人最近12个月内存在未履行向投资者做出的公开承诺的行为;五是上市公司或其现任董事、高级管理人员因涉嫌犯罪被司法机关立案侦查或涉嫌违法违规被中国证监会立案调查;六是严重损害投资者的合法权益和社会公共利益的其他情形。
3、其他条件
根据《上市公司证券发行管理办法》第20条规定,“公开发行可转换公司债券,应当提供担保,但最近一期末经审计的净资产不低于人民币15亿元的公司除外”
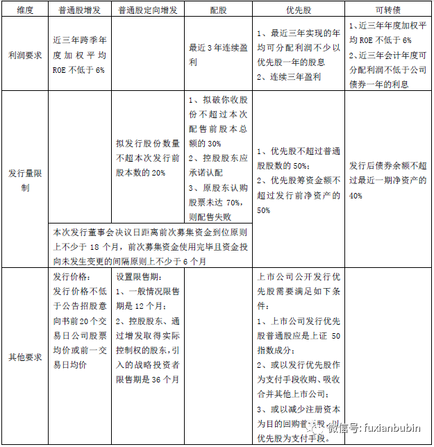
(二)可转债与普通股、优先股等相关证券融资工具的对比
根据《上市公司证券发行管理办法》(证监会,2008),《上市公司非公开发行股票实施细则》(证监会,2017)、《优先股试点管理办法》(证监会、2014)等相关法律法规规定,可将可转债与普通股、优先股等相关证券融资工具对比分析如下:
(三)可转债市场规则与概况
基本规定方面,一是可转债采用T+0交易,不设置涨跌幅限制;二是与别的债券不同,转债使用的是全价交易,全价交割;三是转股没有时间限制,处于转股期内的债转买入当天即可转股,但是转换的股票需要在T+1日才能卖出;四是和股票一样不能卖空;
可转债投资者上,主要是传统的固定收益投资者,包括债券基金,保险资金等;
在质押和流动性的规定上,根据2017年4月中证登发布的质押回购新规规定,2017年4月7日后发布的信用债券(包括可转债),需要债项评级为AAA级,主体评级为AA级别的才可以质押
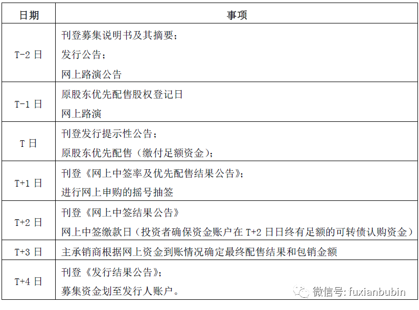
四、可转债发行流程
可转债发行首先是准备工作的落实,在这一环节主要是确认募集项目即资金需求,聘请中介机构,进行尽职调查,确定转债的基础条款,落实董事会预案;其次是股东大会表决,在这一环节,主要是确定可转债方案,召开股东大会进行上会讨论;再次便是向监管机构报批,填写申报的可转债材料,经监管层审核,获得批文;最后便是正式发行,在这一阶段主要是公告募集说明书,进行网上路演,由投资者进行申购,公布中签情况,然后让可转债择日上市。
(一)可转债发行的时间安排
(二)债券持有人会议的相关安排
1、债券持有人的权利和义务
可转债债券持有人的权利主要包括如下几个方面:一是依照其所持有的本期可转债数额享有约定利息;二是根据《可转债募集说明书》约定的条件将所持有的本期可转债转为上市公司股票;三是根据《可转债募集说明书》约定的条件行使回售权;四是依照法律、行政法规及公司章程的规定转让、赠与或质押其所持有的本期可转债;五是依照法律、公司章程的规定获得有关信息;六是按《可转债募集说明书》约定的期限和方式要求公司偿付本期可转债本息;七是依照法律、行政法规等相关规定参与或委托代理人参与债券持有人会议并行使表决权;八是法律、行政法规及公司章程所赋予的其作为公司债权人的其他权利。
可转债债券持有人的义务主要有如下几个方面:一是遵守公司发行可转债条款的相关规定;二是依其所认购的可转债数额缴纳认购资金;三是除法律、法规规定及《可转债募集说明书》约定之外,不得要求公司提前偿付可转债的本金和利息;四是法律、行政法规及公司章程规定应当由可转债持有人承担的其他义务。
2、债券持有人会议的权限范围
一是当公司提出变更本期《可转债募集说明书》约定的方案时,对是否同意公司的建议作出决议,但债券持有人会议不得作出决议同意公司不支付本期债券本息、变更本期债券利率和期限、取消《可转债募集说明书》中的赎回或回售条款等;二是当公司未能按期支付可转债本息时,对是否同意相关解决方案作出决议,对是否通过诉讼等程序强制公司和担保人(如有)偿还债券本息作出决议,对是否参与公司的整顿、和解、重组或者破产的法律程序作出决议;三是当公司减资(因股权激励回购股份导致的减资除外)、合并、分立、解散或者申请破产时,对是否接受公司提出的建议,以及行使债券持有人依法享有的权利方案作出决议;四是当担保人(如有)发生重大不利变化时,对行使债券持有人依法享有权利的方案作出决议;五是当发生对债券持有人权益有重大影响的事项时,对行使债券持有人依法享有权利的方案作出决议;六是在法律规定许可的范围内对规则的修改作出决议。
3、债券持有人会议的召集
一是债券持有人会议由公司董事会负责召集。公司董事会应在提出或收到召开债券持有人会议的提议之日起30日内召开债券持有人会议。会议通知应在会议召开15 日前向全体债券持有人及有关出席对象发出;二是在本期可转债存续期间内,当出现公司拟变更《可转债募集说明书》的约定;公司不能按期支付本次可转债本息;公司发生减资(因股权激励回购股份导致的减资除外)、合并、分立、解散或者申请破产;公司董事会书面提议召开债券持有人会议;单独或合计持有本期可转债10%以上未偿还债券面值的持有人书面提议召开债券持有人会议;发生其他对债券持有人权益有重大实质影响的事项,应当召集债券持有人会议;三是上述事项发生之日起15 日内,如公司董事会未能履行其职责,单独或合计持有未偿还债券面值总额10%以上的债券持有人有权以公告方式发出召开债券持有人会议的通知;四是债券持有人会议通知发出后,除非因不可抗力,不得变更债券持有人会议召开时间或取消会议,也不得变更会议通知中列明的议案;因不可抗力确需变更债券持有人会议召开时间、取消会议或者变更会议通知中所列议案的,召集人应在原定债券持有人会议召开日前至少5 个交易日内以公告的方式通知全体债券持有人并说明原因,但不得因此而变更债券持有人债权登记日。债券持有人会议补充通知应在刊登会议通知的同一指定媒体上公告。债券持有人会议通知发出后,如果召开债券持有人会议的拟决议事项消除的,召集人可以公告方式取消该次债券持有人会议并说明原因;五是债券持有人会议召集人应在中国证监会指定的媒体上公告债券持有人会议通知。债券持有人会议的通知应包括会议召开的时间、地点、召集人及表决方式;提交会议审议的事项;明确债券持有人是否可以委托代理人出席会议和参加表决;确定有权出席债券持有人会议的债券持有人之债权登记日;出席会议者必须准备的文件和必须履行的手续,包括但不限于代理债券持有人出席会议的代理人的授权委托书;召集人名称、会务常设联系人姓名及电话号码,以及召集人需要通知的其他事项等;六是债券持有人会议的债权登记日不得早于债券持有人会议召开日期之前10日,并不得晚于债券持有人会议召开日期之前3日。于债权登记日收市时在中国证券登记结算有限责任公司或适用法律规定的其他机构托管名册上登记的本期未偿还债券的可转债持有人,为有权出席该次债券持有人会议的债券持有人;七是召开债券持有人现场会议的地点原则上应为公司住所地。会议场所由公司提供或由债券持有人会议召集人提供;八是符合本规则规定发出债券持有人会议通知的机构或人员,为当次会议召集人;九是召集人召开债券持有人会议时应当聘请律师对以下事项出具法律意见,即会议的召集、召开程序是否符合法律、法规、本规则的规定;出席会议人员的资格、召集人资格是否合法有效;会议的表决程序、表决结果是否合法有效;应召集人要求对其他有关事项出具法律意见。
4、债券持有人会议的议案,出席人员及其权利
一是提交债券持有人会议审议的议案由召集人负责起草。议案内容应符合法律、法规的规定,在债券持有人会议的权限范围内,并有明确的议题和具体决议事项。二是单独或合并代表持有本期可转债10%以上未偿还债券面值的债券持有人有权向债券持有人会议提出临时议案。公司及其关联方可参加债券持有人会议并提出临时议案。临时提案人应不迟于债券持有人会议召开之前10日,将内容完整的临时提案提交召集人,召集人应在收到临时提案之日起5日内发出债券持有人会议补充通知,并公告提出临时议案的债券持有人姓名或名称、持有债权的比例和临时提案内容,补充通知应在刊登会议通知的同一指定媒体上公告。除上述规定外,召集人发出债券持有人会议通知后,不得修改会议通知中已列明的提案或增加新的提案。债券持有人会议通知(包括增加临时提案的补充通知)中未列明的提案,或不符合本规则内容要求的提案不得进行表决并作出决议。三是债券持有人可以亲自出席债券持有人会议并表决,也可以委托代理人代为出席并表决。公司可以出席债券持有人会议,但无表决权。若债券持有人为持有公司5%以上股份的股东、或上述股东、公司及担保人(如有)的关联方,则该等债券持有人在债券持有人会议上可发表意见,但无表决权,并且其代表的本期可转债的张数在计算债券持有人会议决议是否获得通过时不计入有表决权的本期可转债张数。确定上述发行人股东的股权登记日为债权登记日当日。经会议主席同意,本次债券的担保人(如有)或其他重要相关方可以参加债券持有人会议,并有权就相关事项进行说明,但无表决权。四是债券持有人本人出席会议的,应出示本人身份证明文件和持有本期未偿还债券的证券账户卡或适用法律规定的其他证明文件,债券持有人法定代表人或负责人出席会议的,应出示本人身份证明文件、法定代表人或负责人资格的有效证明和持有本期未偿还债券的证券账户卡或适用法律规定的其他证明文件。委托代理人出席会议的,代理人应出示本人身份证明文件、被代理人(或其法定代表人、负责人)依法出具的授权委托书、被代理人身份证明文件、被代理人持有本期未偿还债券的证券账户卡或适用法律规定的其他证明文件。五是债券持有人出具的委托他人出席债券持有人会议的授权代理委托书应当载明内容包括代理人的姓名、身份证号码;代理人的权限,包括但不限于是否具有表决权;分别对列入债券持有人会议议程的每一审议事项投赞成、反对或弃权票的指示;授权代理委托书签发日期和有效期限;委托人签字或盖章。
5、债券持有人会议的召开
一是债券持有人会议采取现场方式召开,也可以采取通讯等方式召开。二是债券持有人会议应由公司董事会委派出席会议的授权代表担任会议主席并主持。如公司董事会未能履行职责时,由出席会议的债券持有人(或债券持有人代理人)以所代表的本次债券表决权过半数选举产生一名债券持有人(或债券持有人代理人)担任会议主席并主持会议;如在该次会议开始后1 小时内未能按前述规定共同推举出会议主持,则应当由出席该次会议的持有本期未偿还债券表决权总数最多的债券持有人(或其代理人)担任会议主席并主持会议。三是应单独或合并持有本次债券表决权总数10%以上的债券持有人的要求,公司应委派董事、监事或高级管理人员出席债券持有人会议。除涉及公司商业秘密或受适用法律和上市公司信息披露规定的限制外,出席会议的公司董事、监事或高级管理人员应当对债券持有人的质询和建议作出答复或说明;四是会议主席负责制作出席会议人员的签名册。签名册应载明参加会议的债券持有人名称(或姓名)、出席会议代理人的姓名及其身份证件号码、持有或者代表的本期未偿还债券本金总额及其证券账户卡号码或适用法律规定的其他证明文件的相关信息等事项。会议主持人宣布现场出席会议的债券持有人和代理人人数及所持有或者代表的本期可转债张数总额之前,会议登记应当终止;五是公司董事、监事和高级管理人员可以列席债券持有人会议;六是会议主席有权经会议同意后决定休会、复会及改变会议地点。经会议决议要求,会议主席应当按决议修改会议时间及改变会议地点。休会后复会的会议不得对原先会议议案范围外的事项做出决议。
6、债券持有人会议的表决、决议和会议记录
一是向会议提交的每一议案应由与会的有权出席债券持有人会议的债券持有人或其正式委托的代理人投票表决。每一张未偿还的债券(面值为人民币100元)拥有一票表决权;二是公告的会议通知载明的各项拟审议事项或同一拟审议事项内并列的各项议题应当逐项分开审议、表决。除因不可抗力等特殊原因导致会议中止或不能作出决议外,会议不得对会议通知载明的拟审议事项进行搁臵或不予表决。会议对同一事项有不同提案的,应以提案提出的时间顺序进行表决,并作出决议。债券持有人会议不得就未经公告的事项进行表决。债券持有人会议审议拟审议事项时,不得对拟审议事项进行变更,任何对拟审议事项的变更应被视为一个新的拟审议事项,不得在本次会议上进行表决。三是债券持有人会议采取记名方式投票表决。债券持有人或其代理人对拟审议事项表决时,只能投票表示:同意或反对或弃权。未填、错填、字迹无法辨认的表决票所持有表决权对应的表决结果应计为废票,不计入投票结果。未投的表决票视为投票人放弃表决权,不计入投票结果。四是债券持有人为持有公司5%以上股权的公司股东;持有人为发行人股东、发行人及担保人(如有)的关联方的,其在债券持有人会议上可以发表意见,但没有表决权,并且其所代表的本期可转债张数不计入出席债券持有人会议的出席张数;五是会议设监票人两名,负责会议计票和监票。监票人由会议主席推荐并由出席会议的债券持有人(或债券持有人代理人)担任。与公司有关联关系的债券持有人及其代理人不得担任监票人。每一审议事项的表决投票时,应当由至少两名债券持有人(或债券持有人代理人)同一名公司授权代表参加清点,并由清点人当场公布表决结果。律师负责见证表决过程;六是会议主席根据表决结果确认债券持有人会议决议是否获得通过,并应当在会上宣布表决结果。决议的表决结果应载入会议记录;七是会议主席如果对提交表决的决议结果有任何怀疑,可以对所投票数进行重新点票;如果会议主席未提议重新点票,出席会议的债券持有人(或债券持有人代理人)对会议主席宣布结果有异议的,有权在宣布表决结果后立即要求重新点票,会议主席应当即时组织重新点票;八是除另有规定,债券持有人会议作出的决议,须经出席会议的二分之一以上有表决权的债券持有人(或债券持有人代理人)同意方为有效;九是债券持有人会议决议自表决通过之日起生效,但其中需经有权机构批准的,经有权机构批准后方能生效。依照有关法律、法规、《可转债募集说明书》的规定,经表决通过的债券持有人会议决议对本期可转债全体债券持有人(包括未参加会议或明示不同意见的债券持有人)具有法律约束力。任何与本期可转债有关的决议如果导致变更发行人与债券持有人之间的权利义务关系的,除法律、法规、部门规章和《可转债募集说明书》明确规定债券持有人作出的决议对发行人有约束力外,如该决议是根据债券持有人的提议作出的,该决议经债券持有人会议表决通过并经发行人书面同意后,对发行人和全体债券持有人具有法律约束力;如果该决议是根据发行人的提议作出的,经债券持有人会议表决通过后,对发行人和全体债券持有人具有法律约束力。十是债券持有人会议召集人应在债券持有人会议作出决议之日后二个交易日内将决议于监管部门指定的媒体上公告。十一是债券持有人会议应有会议记录。会议记录记载召开会议的时间、地点、议程和召集人名称或姓名;会议主持人以及出席或列席会议的人员姓名,以及会议见证律师、监票人和清点人的姓名;出席会议的债券持有人和代理人人数、所代表表决权的本期可转债张数及出席会议的债券持有人所代表表决权的本期可转债张数占公司本期可转债总张数的比例;对每一拟审议事项的发言要点;每一表决事项的表决结果;债券持有人的质询意见、建议及公司董事、监事或高级管理人员的答复或说明等内容;法律、行政法规、规范性文件以及债券持有人会议认为应当载入会议记录的其他内容。十二是会议召集人和主持人应当保证债券持有人会议记录内容真实、准确和完整。债券持有人会议记录由出席会议的会议主持人、召集人(或其委托的代表)、记录员和监票人签名。债券持有人会议记录、表决票、出席会议人员的签名册、授权委托书、律师出具的法律意见书等会议文件资料由公司董事会保管,保管期限为十年。十三是召集人应保证债券持有人会议连续进行,直至形成最终决议。因不可抗力、突发事件等特殊原因导致会议中止、不能正常召开或不能作出决议的,应采取必要的措施尽快恢复召开会议或直接终止本次会议,并将上述情况及时公告;十四是公司董事会应严格执行债券持有人会议决议,代表债券持有人及时就有关决议内容与有关主体进行沟通,督促债券持有人会议决议的具体落实。
五、可转债的投资分析框架
(一)可转债的债性和股性
可转债既是债券,又能转换为股票,因此可转债价格构成可以从两个角度进行理解。债性方面,将可转债视为含有期权和条款价值的债券,若作为普通信用债持有至到期,可将转债的价格理解为,以其作为普通债券价值的底价,再加上其特有的转股权、附加条款等价值的加总。转债作为债券的价值通常被称作纯债价值,而转债的市场价格高于纯债价值的部分,反映的则是转股权的期权价值,以及赎回条款、下修条款和回售条款等附加条款的价值;同时,由于转债在转股期内可以随时行使转股权,按照一定比例将转债转换为股票,因此转出股票的市场价值(通常称作平价或转换价值)可以作为转债的另一个底价。而转债市场价格高于平价的部分,主要反应了市场对于正股未来上涨空间的预期,转债价格可拆分为正股价格决定的平价,以及市场预期等因素决定的溢价两部分。
(二)关注要素
在实际分析中,我们将可转债的驱动因素分为:正股、债底、估值、博弈条款四项
1、正股
在实际可转债的投资中,正股是最为重要的变量,因为国内缺乏做空机制,因此,主流的投资就是买入并持有,历史上,转股的价格和正股的相关性更大,很大程度上,买入转债的逻辑就是看好正股。但不同于股票投资的地方在于,可转债既要看重股票的基本面,也要关注发行人的转股能力、意愿、转债市场的估值以及股票的波动率。
2、债底
债底作为价格的组成部分,债底价格(利率水平的波动)的涨跌会影响转债价格的波动,但并不是主要变量,对于平价较高转债,债底波动对于转债的影响有限,利率水平增高会提高机会成本,降低可转债的估值水平。
转债的纯债相关条款决定了其作为一只债券本身价值,这一价值被称作转债的纯债价值。转债通常采用累进利率设置,同时转债产品通常会在最后一期给与一定的到期补偿,使得转债的到期赎回额高于票面利息+本金。
累进利率的设定能够在一定程度上促进转债发行人的促转股意愿。若在转债的生命周期早期达成转股,那么发行人便不必再支付后续越来越高的票息与到期赎回时的补偿金额和本金。因此,通常发行人希望转债能够尽早促成转股。
转债的纯债价值一般由现金流贴现法进行计算,折现率则通常采用对应期限和主体信用评级的中债企业债到期收益率。特别提醒,随着转债存续期的加长,其剩余的票息会越来越高,并且最后一期到期赎回补偿的折现因子也会变小,因此发行时间较长的转债,往往会在同等条件下具有更高的纯债价值。
通常情况下,纯债价值可以视作转债价格的理论下限。由于转债产品的票息很低,历史上也没有出现过违约事件,因此纯债价值常被视作转债价格的坚实底线,价格跌破债底的情况并不多见。但在一些特殊情况下,转债也存在跌破债底的可能性:一是市场认为发行人具有实际违约风险;二是发行人有被调低信用评级的风险(意味着未来计算纯债价值的贴现率会升上,现有的纯债价值很可能下降);三是发行人出现影响较大的负面事件,造成转债的短期抛售。其中,在第三种情况下,若负面事件没有致使公司出现违约风险,转债价格跌破债底的局面也通常会得到修复。
3、规模
发行规模在一定程度上影响着转债的流动性,转债市场的流动性低于权益市场,相较而言,更高流动性的转债可能会得到相应的溢价,此外,规模较大的转债也有更大的容量,在新券申购和存量债配置过程中可能获配的额度也更高。
在当前的市场中,绝大多数存量债的发行规模均处在10亿元以下的区间,若按照规模对转债流动性的影响进行粗略划分,通常认为发行规模在10亿元以下的转债属于规模较小的品种,规模在10-20亿元的转债属于中等规模品种,而发行规模在20亿元以上的转债则属于大额品种。银行转债的规模相较于其他行业明显更大,发行规模在100亿元以上的品种,通常都是银行转债。银行转债发行规模大,一方面是由于银行本身的体量相对较大,而另一个更重要的原因是,转债是银行类机构少有的可用于补充核心一级资本的融资工具,当成功促成转股后,银行转债会以新增股票的形式计入其核心一级资本中。
4、期限和等级
经过转债发行人多年来的不断摸索,目前转债的发行期限已经相对固定,绝大多数转债的发行期限为6年,另有少量转债将期限设置为5年,而期限更短的转债品种已经不复存在。6年的期限设置给了发行人充足的转股时间,更短的期限设置意味着留给这只转债促成转股的时间更短,因此发行人更倾向于选择长期,少部分将期限设置为5年的品种,则从侧面反映出了发行人对于其正股未来走势的信心。
在等级方面,信用评级对于转债实际违约风险的参考性其实并不强,这是因为无论什么等级的转债产品,其发生实际违约的可能性都很低。转债对于发行人的票息偿付压力较小,同时考虑到绝大部分转债均是以转股的方式完成生命周期,且平均生命周期仅为2.9年左右,因此转债发行人有很大机会仅需支付前几年低廉的票息,且无需偿还本金。事实上,我国历史上公募发行的转债还从未出现过实际违约。
信用评级对于转债的更重要影响在于,信用评级越高的品种,可参与投资的机构也相应越多,因此在同等情况下可能得到更高的溢价。由于转债产品的实际信用风险水平相对同等级信用债产品更低,机构投资者对于转债的等级要求一般会较普通信用债有所放宽,通常AA-级及以上的转债可认为是机构可参与的品种。而AA+级及以上的品种对于绝大多数机构来说都不存在入库限制,因而可能得到一些“等级溢价”。
5、估值
影响可转债估值的水平主要是短期内供求关系,影响因素包括可转债供给、机会成本和市场预期等。在估值过程中主要关注可转债的如下指标
6、条款博弈
股价接近回售价,并且可转债处于回售期,发行人为了避免回售,开始考虑应对方案,历史上,可转债遇到回售压力时下修的比例占大部分,有些转债经历了不止一次下修。
对于投资者,尤其是固收类投资者而言,转债是重要的博取收益工具。转债品种具有接近于权益类证券的高收益率,弹性显著超过其他固收类产品,这意味着固收类投资者可以利用转债产品获得间接参与权益市场的机会。对于发行人而言,转债也是一种较为便捷的融资工具。相对于信用债,由于有转股条款的存在,转债的融资成本较低,并且在促成转股之后便无需再偿付后续的票息和本金。而相对于定增,发行转债同样具有审批流程短、无限售期、以及股权稀释滞后等优势。
六、债性可转债的投资分析
上述基本分析思路的框架基础上,对于可转债的分析通常还要结合具体产品的具体特性进行分析,在可转债分析中, 当正股对转债价格的驱动力不强时,转债的债性较强,此时的转债平价大都低于纯债价值,通常采用纯债价值为底的分析。
对于区分债性和股性孰强孰弱,通常是借助平底溢价率进行测算:
平底溢价率=平价/纯债价值-1
公式中,平底溢价率直观反映出转债纯在价值和平价的相对高低,如果评价溢价率<-20%时,这为债性的可转债,如果平价溢价率>20%的时候,则换分为偏股的可转债,如果平底溢价率在-20%-20%之间的品种,则为艰巨股性和债性的平衡性转债。对于偏债的可转债,估值分析将更多的放在融资人的偿债能力和债券到期日债务人的偿债压力方面。
在偏债型转债品种的价格分析中,转债以纯债价值作为底价,相较于偏股型品种,具有更强的债底保护效应。相对于由正股价格直接决定的平价,转债的纯债价值相对稳定,因此偏债型转债品种有着较为明确的底价。纯债价值通常可视作转债价格的理论底部,若转债市场价格与纯债价值处在接近位置,那么偏债型品种价格下行的空间,实际上已经非常有限,这一效应被称作债底保护。转债价格与债底之差常采用纯债溢价率指标表示:
纯债溢价率=转债市场价格/纯债价值-1
纯债溢价率主要包含了转股权与附加条款的价值,其中附加条款的价值主要体现在回售和下修条款上。由于偏债型转债的平价普遍处在低位,若非正股大幅上涨,此时行使转股权的价值通常不会是影响纯债溢价率的关键点。回售条款方面,当转债面临实际回售压力时,若转债的市场价格低于回售价值,那么市场便会提前就这一部分价差展开交易(否则即可进行套利),使转债市场价格向回售价值靠拢,回售条款的价值得以体现。而下修条款对于偏债型转债的影响则更为直接,若下修到位,转债平价将瞬间回升至100元左右,对于价格普遍较低的偏债型品种而言,可能意味着价格大幅上涨。
偏债型转债价格上涨主要来自于正股的大幅上行以及条款博弈。在纯债价值*(纯债溢价率+1)的定价模式下,由于转债的纯债价值波动较小,转债的上涨主要依附于纯债溢价率。当偏债型品种的正股出现大幅上涨至接近或超过债底时,转债的定价模式将逐渐向偏股型品种转移,转债价格也将随之来到更高的价格区间。这一过程也可以理解为转股权价值的大大增加,带动纯债溢价率上行。条款博弈方面,回售条款博弈价值相对较小,仅会在转债面临实际压力时对价格产生显著影响,因此博弈的中心通常在于转债是否会下修其转股价,带动转债平价瞬间上行。
但是否执行下修很大程度上取决于发行人的主观意愿。同时,考虑到很多偏债型品种的正股关注度较低,市场研究的覆盖度不足,在面临可能的下修机会时,需结合实地调研的交流结果,综合对转债的下修可能性作出判断。
偏债型品种的价格往往与债底较为贴近,而与价格的理论上限则存在较大的空间,其价格的上行空间远大于下行风险,具有天然的空间优势。从历史经验来看,超过95%的转债最后都以转股的方式顺利结束生命周期,这意味着这些偏债型品种价格出现大幅上涨的概率较大,毕竟促成转股时转债价格通常会在130元以上。在正股价格逐渐上行的过程中,虽然前期的股价上涨大多会被高企的转股溢价率吸收,但由于债底保护的存在,大部分时间内转债持有人也几乎无需承担正股波动带来的回撤压力。
七、股性可转债的投资分析
同样基于上述分析框架,如果正股对转债价格驱动力较强时,一般更侧重于转债的股性分析,此时转债的平价会明显高于纯债价值,通常采用以平价为底的估值方法。
对于股性较强的转债,通常采用平价+转股溢价率作为核心的分析方法,对于这一部分的转债,平价变动是转债价格的主动驱动力,因此对于股性较强的可转债来说,正股分析是其价格研究的核心内容,正股分析路径与权益性投资路径一致,与此同时,对于可转债的分析,还要关注可转债的转股溢价率:
转股溢价率=转债市场价格/平价-1
转股溢价率即为转债价格超出转债平价的幅度,它主要反映的是市场对于转债政府未来上涨空间的预期,转股溢价率的内涵是对可转债进行基础的估值。一般情况下,转股溢价率会随着正股价格的上升而逐渐收窄,并在强赎触发价附近收敛到0,因为转股溢价率主要反映了市场对于转债正股未来上涨空间的预期,如果转债被赎回,投资者便无法享受到正股的涨幅的收益。而当正股价格上行后,市场对其进一步上涨的预期便会调低,因此转股溢价率通常和正股价格呈反向变化趋势,这种单纯由正股价格变动而导致的转股溢价率的变化,通常被称为转股溢价率的被动变化。在此基础上,我们还要统筹分析市场行情,债券市场的供求状况、公司的利好及利空对正股市场预期的影响,这些即为转股溢价率的主动变化。统筹转股溢价率的主动变化和被动变化,然后再判断当前估值水平是否合理,并结合正股信息综合判断转债价格。
八、大宗交易转让协议
大宗交易转让协议通常设定两方,甲方为出让方(融资方),乙方为受让方(投资方)
(一)大宗交易数量、时间和价格
1、甲方同意向乙方以大宗交易的方式出售上市公司公开发行的可转换公司债券(债券代码,债券简称),拟出售的可转债票面价值XXXX万元,折合可转换公司债数量XXX张,甲方为标的债券的唯一持有人并享有标的债券项下的权益
2、转让对价,双方同意,以符合可转债相关监管规定及交易规则为前提,每100元面值的标的债券的转让价格按照甲乙双方选定交易日的前一交易日二级市场的收盘价与票面价格(100元)孰低原则确定;标的债券转让对价总额即乙方就双方按照协议及大宗交易相关交易规则最终完成交易的标的债券而向甲方实际支付的转让价款总金额。
3、甲乙双方一致同意,双方首先按照双方协商一致,乙方选定的合理交易日实现上述约定,若按照上述约定每100元面值的标的债券应当按照票面价格(100元)的转让价格转让,但受限于可转债相关监管规定及交易规则,无法直接通过大宗交易系统按照100元转让价格成交的,则应在甲乙双方一致同意,乙方重新选定合理交易日。
(二)双方权利及义务
1、甲乙双方应当于交易当日确定好参与交易产品的账户席位号、面值以及约定号等交易要素
2、在协议约定的交易时段内,甲方应按照协议中关于大宗交易时间线、交易数量和价格卖出债券,乙方应按照上述约定的时间、交易数量及价格买入债券。
3、若因乙方原因导致标的债券大宗交易仅部分达成,则未成交部分于次日以第一点中约定的定价方式继续交易,若因甲方原因导致标的债券大宗交易仅部分成交,则双方以保证乙方利益为基础协商后续交易。
4、甲方确认:甲方的标的债券的唯一持有人并享有标的债券项下的全部权益,协议的内容已经甲方全部必要的内部授权,不违反适用于甲方的各项法律法规及监管规定,甲方承诺按照协议约定将标的债券及时全额转让给乙方,甲方保证拟转让给乙方的标准债券不存在质押、债务负担或其他权利限制。
(三)违约责任
1、加以双方均应完全履行协议约定的各自义务,除非双方另有约定,各方不得违反其在协议项下的各项义务,不得单方面解除协议;
2、任何一方未按照协议履行义务,应当承担违约责任,并赔偿对方因此所导致的经济损失;
3、如果因为甲方原因导致乙方在约定时间内仍未能通过大宗交易方式受让协议项下全部标的债券的,甲方应当按照未完成交易的标的债券票面价值的约定比例(如20%)向乙方支付违约金,如该等违约金不足以弥补乙方所遭受的损失,甲方应当赔偿乙方的损失。
4、在交易过程中,若遇到政府行为、法律法规限制、证券公司交易系统故障等不可抗力,导致交易未能完成,双方互不承担违约责任。双方应视实际情况讨论协议是否继续履行。协议能够继续履行的,双方应当继续履行协议义务,不能继续履行的,双方协商协议解决。
(四)适用法律及争议解决
1、协议受到中国有关法律、法规、条例、规则的管辖和保护;
2、协议签署和履行过程中若发现任何争议,双方应当协商解决,协商不成的,可考虑向原告住所的有管辖权的人民法院提起诉讼;提交仲裁委员会,按照申请时该会现行有效的仲裁规定进行仲裁,在仲裁规则允许的范围内,各方同意选用简易程序进行审理,仲裁裁决为终局裁决,对各方均有约束力。
3、在争议期间,协议不涉及争议部分的条款仍继续履行。
(五)通知条款
1、协议各方在协议文首列明的联系方式为各自同意的通讯地址;
2、除协议另有约定,协议项下各方之间的一切通知,报告均应以中文携程并由专人传达、特快专递、传真等方式传达,通知在下列日期视为送达被通知方:一是由专人送达的,以递交日视为送达;二是由特快专递递送的,收据所示日,没有收据的,以特快专递寄出后的第三个工作日视为送达;三是由传真发送的,以发件人传真机显示传真已发出视为送达。
3、上述通讯地址也作为协议发生纠纷(仲裁)、公证等法律文书(包括但不限于签约各方的各类通知,文件;法院或仲裁庭送达的起诉状或仲裁书及证据,传票、应诉通知书、举证通知书、开庭通知书、支付令、判决书/裁决书、裁定书、调解书、执行通知书、限期履行通知书等诉讼或仲裁审理、实现担保物权程序以及执行阶段法律文书;公证机构送达的各类通知和法律文书)的有效送达地址。送达地址适用期间包括非诉阶段和争议进入仲裁、诉讼程度的一审、二审、再审、执行,实现担保物权程序、督促程序以及强制执行公证等所有阶段。
4、乙方通讯地址或联络方式发生变化,应当立即以书面形式通知其他方,任何一方违反上述约定,除非法律另有规定,变动一方应对由此而造成的影响和损失承担责任。
(六)协议生效和其他
1、协议须由双方盖章且法定代表人或授权代表签字(或盖章)后成立并生效;
2、协议一般一式四份,甲乙双方各持两份,具有同等法律效力
3、协议的任何变更均需双方协商一致并签订书面补充协议
4、协议未尽事宜由双方约定另行签署书面补充协议。
九、差额补足协议
甲方:投资人;乙方:可转债发行人/融资人
鉴于:
1、甲方与乙方已经签署了《大宗交易转让协议》(签署编号),乙方向甲方以大宗交易的方式出售乙方公开发行的可转债(债券代码,债券简称),乙方向甲方所出售的乙方票面价值XXXX万元人民币,标的债券交易完成后,甲方成为标的债券的唯一持有人并享有标的债券项下的权益。
2、经各方协商一致,为保证甲方的权益实现,乙方同意在发行本协议约定情形时向甲方承担差额补足义务,包括但不限于乙方自愿按照《差额补足协议》约定向甲方支付股东收益差额补足款等。
(一)固定收益的补足
1、乙方同意,为保障甲方权益的实现,乙方有义务按照约定的计算方式和支付方式,向甲方支付固定收益差额补足价款(简称“固定收益补足款”),该等固定收益补足款为不可撤销的、不得以任何理由停止支付,并且不得要求甲方退回。
2、固定收益及固定收益补足款项的计算方式
固定收益=甲方投资标的债券的支付对价*固定收益率/360*当个固定收益计算期间的期间天数
固定收益补足款项=当期固定收益-当期甲方自发行人处实际获得的利息,其中:
一是明确甲方投资标的债券的支付对价为甲方按照大宗交易协议受让标的债券时支付的对价款总额;二是明确固定收益率;三是单个固定收益计算期间的期间天数是指上一个固定收益支付日(不含)至当日固定收益支付日(含)之间的期间天数。其中,首个固定收益计算期间为甲方依照《大宗交易转让协议》首次支付标的债权对价之日(含)之第一个固定收益支付日(含),最后一个固定收益计算期间为上一个固定收益支付日(不含)至甲方投资期限届满之日(不含);四是单个固定收益期间内甲方自发行人处实际获得的利息,是指单个固定收益计算期间内,甲方作为标的债券持有人,按照《可转债上市公告书》等发行文件,自标的债券发行人处及时获得的标的债券利息;五是单个固定收益计算期间内甲方投资标的债券的支付对价的实际金额发生变化的,则分段计算固定收益。
3、自甲方依据《大宗交易转让协议》首次支付标的债券对价款之日后每个自然年度的规定日期及甲方投资期限届满之日,乙方应当向甲方支付单个固定收益计算期间的固定收益补足款项至甲方于本协议约定的甲方指定账户。若遭固定收益补足款支付日为法定节假日,则提前至该日之前最近一个工作日支付,但不影响应付款项的计算。
(二)投资终止的差额补足
甲方投资终止时乙方差额补充义务的触发情形:
1、双方协议一致,如果需要即刻处置标的债券,乙方应就甲方自行处置标的债券获得的转让价款与甲方就标的债券的预期回收款之间的差额,向甲方承担差额补足义务;特别约定,如自甲方决定处置标的债券后30个工作日仍未存在未处置的标的债券的,则乙方应立即履行差额补足义务,届时未处置的标的债券价值则是为0(即按照0价格计算)。乙方履行差额补足义务时,其应支付的差额补足款的计算公式如下:
差额补充价款=预期回收款-甲方处置价款-甲方已获支付的标的债券利息-乙方已向甲方支付的固定收益补足款
其中,预期回收款=基础价款+甲方全部应获固定收益。基础价款是甲方根据《大宗交易转让协议》约定受让标的债券时支付的对价款,实际金额以甲方实际支付的为准,即己方投资标的债券的支付对价。甲方全部应获固定收益是甲方根据《大宗交易转让协议》首次支付标的债券对价款之日(含该日)起至乙方向甲方实际支付差额补足价款之日止(不含)的期间内甲方应获得的全部固定收益之和。按照上述公司固定收益及固定收益补足款,固定收益=甲方投资标的债券的支付对价*固定收益率/360*当个固定收益计算期间的期间天数;固定收益补足款项=当期固定收益-当期甲方自发行人处实际获得的利息。甲方处置价款系甲方执行处置标的债务时,实际获得的处置标的的债券的处置款金额;按照协议约定如届时存在未能处置的标的债券的,则未处置的标的债券价值视为0;甲方已获支付的标的债券利息是截至乙方向甲方实际支付差额补足价款之日,甲方作为标的债券持有人,按照《可转债上市公告书》等发行文件,自标的债券发行人处累计实际获得的标的债券利息。乙方应当于甲方书面通知中指定的日期按照协议约定方式计算差额补足价款支付到甲方指定账户,差额补足价款具体金额以甲方书面通知为准。
2、双方协商一致,为保障甲方权益的实现,乙方同意并确认,当发生甲方处置标的债券的情形时而标的债券处于停牌或其他不可自由交易状态的,则乙方应履行差额补足义务,届时甲方持有的标的债券按照0价格计算。乙方应当支付的差额补足款的计算公式如下:
差额补足价款=预期回收款+max[0,(书面通知前一交易日标的债券的收盘价*标的债券张数-基础价款-截至乙方向甲方实际支付差额补足价款之日甲方全部应获固定收益)*未完成交易的标的债券票面价值的约定违约金比例]-甲方处置价款-甲方已获支付的标的债券利息-乙方已向甲方支付的固定收益补足款
乙方应于甲方书面通知中指定的日期按照协议约定计算差额补足价款支付到甲方指定账户,差额补足价款的具体金额以甲方书面通知为准。
3、双方协商一致,为保障甲方权益的实现,乙方同意并确认,在甲方对标的债券的投资期限届满前1日甲方仍持有标的债券的任何部分的,则乙方应当履行差额补足义务,届时甲方持有标的债券按0价格计算。乙方应当支付的差额补足款的计算公式如下:差额补足价款=预期回收款+max[0,(书面通知前一交易日标的债券的收盘价*标的债券张数-基础价款-截至乙方向甲方实际支付差额补足价款之日甲方全部应获固定收益)*未完成交易的标的债券票面价值的约定违约金比例]-甲方处置价款-甲方已获支付的标的债券利息-乙方已向甲方支付的固定收益补足款。乙方应于甲方投资期限届满日将按照协议约定方式计算差额补足款支付至协议约定的甲方指定账户,差额补足价款具体金额以甲方书面通知为准。
(三)优先受让约定
在甲方按照协议约定处理标的债券时,乙方享有优先受让权,该等优先受让权仅可对全部而非部分标的债券形式,具体行权规则如下:
1、甲方按照协议约定处置标的债券前,将向乙方发出书面通知,征询乙方受让标的债券的意愿,乙方应与甲方书面通知载明的通知做出日期后3个工作日内且至迟不晚于甲方投资期限届满前的第5个个工作日对是否参与标的债券受让询价及意愿支付的转让价款做出书面回复。当乙方书面回复其愿意支付的全部标的债券转让价款≥基础价款+甲方全部应获固定收益-乙方已向甲方支付的固定收益补足款-甲方已获支付的标的债券利息+max[0,(书面通知前一交易日标的债券的收盘价*标的债券张数-基础价款-截至有限受让交易日甲方全部应获固定收益)* 未完成交易的标的债券票面价值的约定违约金比例],甲方在同等价格下优先选择乙方或乙方指定的第三方作为标的债券受让方,其中,优先受让交易日是指乙方按照约定行使优先受让权,并与甲方进行标的债券的交易日。
2、甲方向乙方发出书面通知的,如乙方参与受让询价且符合上述第1点约定的,乙方应于上述确认参与询价的书面回复做出后3个工作日内且至迟不晚于甲方投资期限届满前第2个工作日通过交易所大宗交易相关交易系统完成受让交易,并将受让款项支付至甲方指定账户。
3、如果乙方回复不参与标的债券受让询价或转让价格不符合上述第1点约定或逾期未作出书面回复或书面回复不明确、不确定(如不构成《中华人民共和国合同法》项下承诺)或未依约、以行动表明其不会依约完成受让交易的,均视为乙方放弃行使优先受让权。
(四)履约担保措施
乙方为保证履行协议项下差额补足义务的履行,并保障其投资标的债券对应利益的实现,自愿向甲方提供约定货币资金通过约定形式(如定期存单)作为抵质押资产为其协议项下的全部债务履行提供抵质押担保,同时,乙方自愿根据标的债券的市场价格变动情况缴纳相应的保证金质押财产。甲乙双方对有骨干质押财产范围、质押担保债务、担保范围、担保权利的实现等相关事项由双方另行签署的《质押担保合同》进行具体约定。
(五)即刻处置标的债券
发生如下任何一种情形时,甲方有权立即对标的债券进行处置(处置方式包括但不限于强制平仓、协议转让等合法合规方式):一是乙方未按照约定提供抵质押担保的;二是乙方未按照约定及时足额缴付保证金的;三是乙方未按照协议约定按期足额支付任何一项差额补足款的;四是乙方未按照协议约定履行其他义务的;五是乙方在差额补足协议中的任何一项声明、陈述、保证或承诺被证明为不真实、不准确、不完整或故意使人误解的;六是乙方故意隐瞒或未根据甲方要求如实通报信用、经营及财务等状况,或向甲方提供虚假、无效的资料;七是乙方财务状况或经营状况严重恶化,或破产、重整、解散、歇业、停业、被吊销营业执照或被上级主管部门撤销或非正常停业;八是乙方或乙方控股股东、实际控制人或其关联人因过错、违约等而发生重大诉讼、仲裁或其他纠纷;或其重大资产被查封、冻结、扣划、强制执行或被采取了具有类似效力的其他措施,可能危及或损害甲方权益。九是乙方任何借款、融资或债务出现或可能出现违约或被宣布提前到期;资信情况恶化,清偿能力(包括或有负债)明显减弱,出现或即将出现无力清偿到期债务或到期借款/融资的情况;十是乙方法定代表人、主要投资者个人、董事、监事、高级管理人员异常变动、失踪或被司法机关依法调查或限制人身自由,已经或可能影响到差额补足协议项下义务的履行;十一是乙方拒绝接受甲方对其信贷资金使用情况和有关财务活动进行监督和检查的;十二是乙方出现其他重大信用事件或其他危及、损害或可能危及、损害甲方权益的事件等;十三是乙方未形式或放弃形式标的债券优先受让权的。
(六)甲方投资策略
在甲方持有标的债券期间,甲方有权在以下情形下处置标的债券(处置方式包括但不限于强制平仓、协议转让等合法合规方式):一是当标的债券二级市场价格超过约定金额时;二是甲方对标的债券的投资期限接近约定时间(如再有十个工作日即届满12个月时)
(八)双方的权利和义务
1、甲方的权利和义务。甲方有权要求乙方承担差额补足义务,并向乙方收取差额补足价款;甲方有权按照协议约定执行对标债券采取相应的处置措施,并有权要求乙方按照协议约定承担差额补足义务、支付违约金、赔偿损失等违约责任。以及行使《质押担保合同》项下的全部质权;
2、乙方的权利和义务。乙方应当根据协议约定履行差额补足义务并向甲方按期足额支付差额补足价款等款项;乙方应根据《抵质押担保合同》的约定,及时足额向甲方提供相应的履约担保;乙方应依约履行协议及《抵质押担保合同》约定的其他义务。
(八)乙方的陈述和保证
1、乙方系根据中国有关法律法规依法设立并有效存续的企业,
2、乙方有权签署《差额补足协议》和《抵质押担保合同》,并已完成签署《差额补足协议》和《抵质押担保合同》及履行协议/合同项下义务所需的股东会、董事会及其他有权机构的一切授权和批准。
3、乙方将履行其在《差额补足协议》和《抵质押担保合同》项下的全部义务,不得以任何理由拒绝、拖延、不适当的履行相关义务,包括但不限于不得以任何理由对标的债券的价值、价格,以及差额不足行为、差额不足价款提出异议或抗辩;
4、乙方在《差额补足协议》和《抵质押担保合同》项下提供的资料均为真实、合法、有效且不存在任何虚假记载和误导性陈述或重大遗漏的情形,乙方所做的陈述,保证或承诺均系其有真实意思表示。
5、乙方签署《差额补足协议》和《抵质押担保合同》及履行协议/合同项下义务,不会违反其章程等组织文件的任何规定;不会违反任何对其有约束力的法律、法规、规章及规范性文件或任何政府的授权或批准;不会违反其作为当事人乙方的其他任何合同或协议,也不会导致其在该等合同或协议项下的违约,或违反受之约束的任何单方保证或承诺,或赋予任何第三方对其提起诉讼的权利;不违反对其有约束力的任何判决或仲裁裁决,或对其有管辖权的任何政府或主管部门的命令或规定;
6、除经甲方同意或认可的行为或情形外,乙方在《差额补足协议》履行期间,不得实施、采取或存在下列任何一种行为或情形:一是转让(包括出售、赠与、抵债、交换等形式)、抵押、质押或以其他方式处分期重大资产的全部或大部分;二是经营体制或产权组织形式发生重大变化,包括但不限于改制、股权转让、合并(兼并)、合资(合作)、分立以及减资、实质性增加债务融资等;三是修改公司章程或其他设立文件,改变公司经营范围或主营业务;四是为第三方提供注意对其财务状况或其履行合同项下的义务的能力产生重大不利影响的担保;五是提前清偿其他长期债务;六是签署对乙方履行协议项下义务的能力有重大不利影响的合同/协议或承担具有这一影响的有关义务;七是其他影响乙方履行本协议的行为。
免责声明:本公众号发布的信息,除署名外,均来源于互联网等公开渠道,版权归原著作权人或机构所有。我们尊重版权保护,如有问题请联系我们,谢谢!
