法盛-金融投资法律服务

私募基金纠纷的监管与审裁逻辑

2020-01-07 法盛-金融投资法律服务

法盛金融投资

       一个致力于分享金融投资、私募基金、不良资产、股权激励、税务筹划及公司纠纷、疑难案例干货的专业公众号,巨量干货及案例供检索。



很多人都说, 2019年是监管年, 500余项监管政策向我们铺天盖地而来。
 
但我们却说不仅如此, 莫要在业务开疆拓土时, 因金融纠纷而后院起火。2019年, 债券违约金额达到1400亿, 非标违约更是不计其数, 减持新规影响下定增基金的亏损也已然浮现。在资管产品亏损的背后, 投资者早已对管理人虎视眈眈。
 
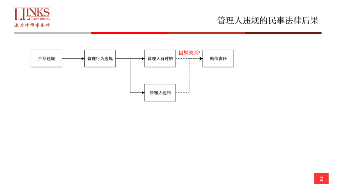
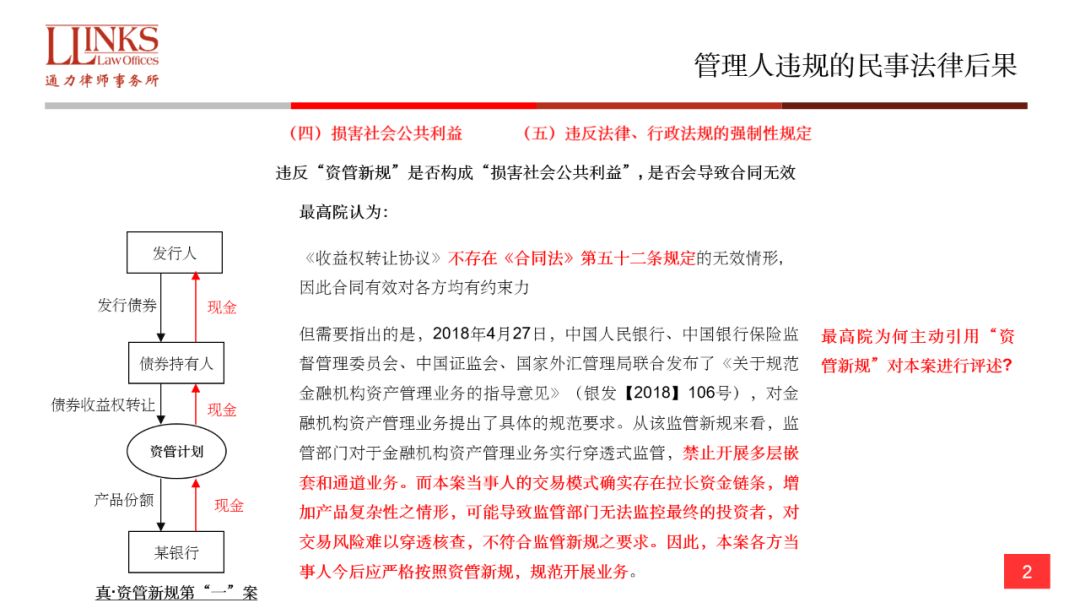
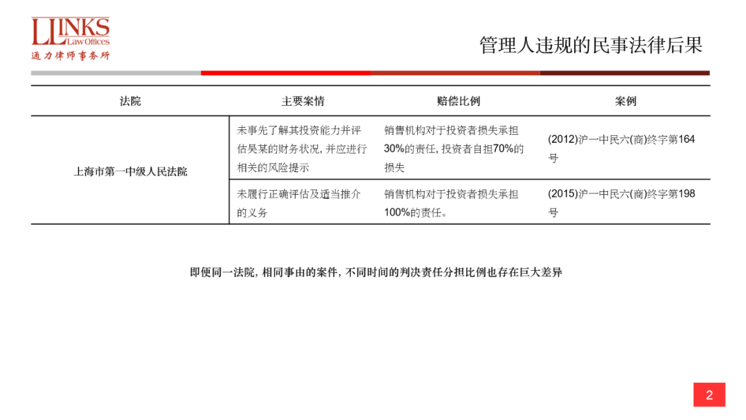
交易结构违反监管规定合同效力如何(尤其是违反《资管新规》是否会导致合同无效)? 违反监管规定是否一定会引发民事赔偿责任? 更进一步而言, 如果管理人受到监管处罚是否就一定要承担赔偿责任? 如果引发赔偿责任, 是否会像建行案一样承担全部的赔偿责任呢? 对于资管纠纷而言, “监管”二字是管理人始终难以回避的问题。
 
所以, 想要在资管纠纷中游刃有余, 想要用争议解决的思维优化金融机构内部合规, 首先就需要厘清监管与的司法机关审裁案件的逻辑。以下是上海市通力律师事务所杨培明律师所作题为“私募基金纠纷的监管与审裁逻辑”演讲的PPT内容, 供各位参考与学习。

免责声明:本公众号发布的信息,除署名外,均来源于互联网等公开渠道,版权归原著作权人或机构所有。我们尊重版权保护,如有问题请联系我们,谢谢!

举报