法盛金融投资
致力于分享金融与不良资产、投融资并购、公司纠纷、资管基金、资本市场、房地产与建设工程、税务筹划及疑难案例等干货。
本文拟结合相关案例,参照《九民纪要》中“以物抵债”的相关规定,对司法实践中如何适用“以物抵债”的相关规定的问题进行讨论。
作者丨冯东 吴琼 黄潋
“以物抵债”在实践中被普遍运用,债权人为确保债权的顺利回收往往会通过约定“以物抵债”的方式,为债权的顺利清偿增加筹码。但是,有时当事人未明确将协议描述为“以物抵债协议”或在协议中未将“以物抵债”的意思予以明确表示,导致双方因债权届满但未获清偿而发生争议时需要对协议或条款是否属于“以物抵债”的意思表示进行解释。鉴于“以物抵债”的约定在法律后果上具有特殊性,债权人最终是否可以真正实现“以物抵债”的目的需要判断其是否具备相应的条件,本文拟结合相关案例,并参照《全国法院民商事审判工作会议纪要》(下称“《九民纪要》”)中“以物抵债”的相关规定,对司法实践中如何适用“以物抵债”的相关规定的问题进行讨论。
一、如何界定相关约定为以物抵债性质的协议
实践中,对“以物抵债”存在多种定义。例如,江苏省高级人民法院审判委员会会议纪要[2014]2号认为,所谓“以物抵债”是指债务人与债权人约定以债务人或经第三人同意的第三人所有的财产折价归债权人所有,用以清偿债务的行为。中国应用法学研究所在《人民法院案例选》2020年第6辑中称,“以物抵债是指当事人签订的以他种给付替代原定给付的合同。一般来说,债权人与债务人之间存在金钱债务,双方之间另行达成协议,由债权人受领他种给付替代原金钱债务的清偿,进而使原债权债务关系归于消灭,即构成以物抵债,替代给付的内容可以是债务人享有物权的物,也可以是权利。”可见,通常来说,“以物抵债”可以是笼统的以他种给付替代原定给付的约定,也可以是具体的抵债物折价后的价款归债权人所有的约定。
现实中,“以物抵债”的约定内容大多为债务人同意以某物抵顶债务(即抵债物归债权人所有),债权人同意消灭债务。针对这种约定,人民法院的裁判观点均认为属于“以物抵债”协议。相关司法裁判案例认定内容如下:

点击可查看大图
二、在相关约定被界定为“以物抵债”协议性质的情况下,新债与旧债的关系
(一)对于在债务履行期届满后达成的“以物抵债”协议,除非双方明确约定消灭旧债,否则新旧债同时并存
针对债务履行期限届满后达成的“以物抵债”协议,最高人民法院不同法庭在该问题上的认识略有不同,有的法庭认为可能构成债务更新,即成立新债务,同时消灭旧债务;亦可能属于新债清偿,同时存在新旧两债;有的法庭未明确说明新债如何履行,笼统定义为债务变更;还有的法庭明确了新旧债的履行顺序,说明债权人应当先要求履行新债,在履行新债不存在障碍时不得单方面要求履行旧债,具体情况整理如下:

点击可查看大图
(二)可见,最高人民法院各法庭在该问题上认识曾经并不统一
为此,最高人民法院在其出版的《<全国法院民商事审判工作会议纪要>理解与适用》第303页中对债务履行期限届满后达成的“以物抵债”协议的新债与旧债的关系进行了明确,认为其系新债清偿,即,“以物抵债”协议成立后,同时存在新旧两债,债务人不履行“以物抵债”协议的,债权人既可以请求继续履行“以物抵债”协议,也可以请求恢复履行旧债。……债权人原则上应当先请求履行新债。债务人不履行新债的,债权人既可以根据新债主张继续履行、违约责任,也可以恢复旧债的履行。自“以物抵债”有效成立之日起,新旧两债均归于消灭,债权人取得抵债物的所有权。
(三)对于在债务履行期届满前达成的“以物抵债”协议,新债与旧债为担保与被担保关系
最高人民法院民事审判第二庭的审判观点认为,考虑到在抵债物价值发生巨大变化的情况下,履行新债不利于平衡双方当事人的利益,故不宜机械地采纳传统债法有关新债清偿的理论。……可以参照适用《最高人民法院关于审理民间借贷案件适用若干法律之规定》第23条[1]的规定来处理。据此:一是所谓的买卖合同实质上是借款合同的担保,故法院应当按照民间借贷关系来审理,而不应按照所谓买卖合同来审理,从而明确了审理对象;二是买卖合同既然本质上属于担保,则出借人不得请求实际履行买卖合同,只能请求变价,从而较好地平衡了双方的权利义务关系;三是作为担保的买卖合同因未经公示,故不具有物权效力,所以债权人不能以对价款优先受偿。将该条适用于“以物抵债”协议,则明确了作为履行依据的仍是原债,以物抵债协议仅是作为债权性质的担保,债权人并无优先受偿效力,较之于新债清偿,可以较好地平衡双方当事人利益。抵债物已经交付债权人的,构成让与担保,新旧两债仍然是主债权与从债权的关系,可以参照质押的规定处理。
三、在相关约定被认定为“以物抵债”协议性质的情况下,债权人主张权利的路径分析
(一)履行期限届满前达成的“以物抵债”协议,债权人有权要求债务人履行旧债,若抵债物已经交付构成让与担保,债权人有权要求行使担保物权;若抵债物未予交付,债权人只能主张旧债或在债务人不履行旧债的情况下主张拍卖抵债物,以拍卖的价款来偿还债务
《九民纪要》出台后,其在第45条中明确规定,抵债物是否交付直接影响债权人的权利主张方式,在抵债物已交付的情况下,按照第71条[2]的规定,债权人可以要求对抵债物拍卖、变卖、折价并优先偿还债权;但是,在抵债物未交付的情况下,债权人不能对抵债物主张物权,只能要求债务人履行旧债,或者依据《最高人民法院关于审理民间借贷案件适用法律若干问题的规定》第二十三条[3]的规定,在债务人不履行旧债的情况下主张拍卖抵债物,以偿还债务,但债权人对抵债物的拍卖所得价款并不具有优先受偿权,与债务人的其他普通债权人顺位一致。
不同情况下债权人具体主张权利方式对应图示整理如下:

点击可查看大图
但需要特别提示的是,虽然《最高人民法院关于审理民间借贷案件适用法律若干问题的规定》规定的是债务人不履行生效判决确定的金钱债务,债权人有权申请拍卖抵债物以偿还债务,但是笔者通过检索发现,在司法实践中,法院并不要求债权人必须首先起诉要求债务人清偿金钱债务,此后再另行起诉要求拍卖抵债物。实际上债权人可以同时要求债务人履行金钱债务和要求拍卖抵债物以偿还债务,此时只是需要注意诉讼请求的表述方式,以确保诉讼请求足够具体并具有可执行性。具体诉求方式可参考如下案例:

点击可查看大图
(二) 债务履行期届满后达成的“以物抵债”协议的债权人既可以请求履行“以物抵债”协议,也可以请求恢复履行旧债
结合上述分析,在履行期届满后达成的“以物抵债”协议所涉的新债与旧债并存,根据《九民纪要》第44条的规定,若抵债物尚未交付债权人,债权人请求债务人交付的,人民法院要着重审查“以物抵债”协议是否存在恶意损害第三人合法权益等情形,避免虚假诉讼的发生。经审查,不存在以上情况,且无其他无效事由的,人民法院依法予以支持。
不同情况下债权人主张权利方式对应图示整理如下:

点击可查看大图
四、关于债务人明确放弃债务履行期限届满前达成的“以物抵债”协议约定的期限利益,以及在“以物抵债”协议履行期限届满前抵债物已经交付给债权人的处理
(一) 如何认定“以物抵债”协议为债务履行期限届满前达成的“以物抵债”协议
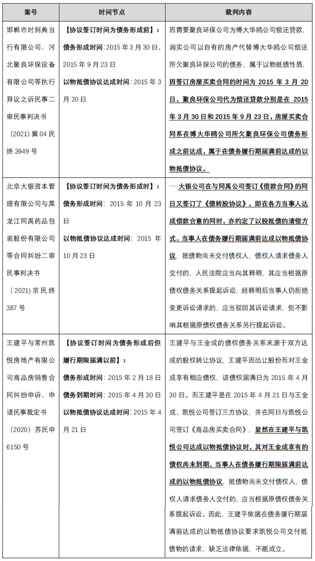
1、履行期届满前达成的“以物抵债”协议,协议的形成时间不能晚于债务履行期届满时间这一时点。具体体现为“以物抵债”协议的签订时间可以是债务形成前,可以是债务形成时,还可以是债务形成后但履行期限届满以前,笔者整理相关具体案例如下:

点击可查看大图
2、履行期届满后达成的“以物抵债”协议,顾名思义,协议签订时间应当晚于债务履行期届满时间。但是,若协议虽形成于履行期届满之前,但是债务人明确放弃了期限利益,则亦属于履行期届满后达成的“以物抵债”协议,具体理由详见第(二)点。
(二)债务履行期限届满前达成的“以物抵债”协议,如债务人明确放弃期限利益,将被视为履行期限届满后达成的“以物抵债”协议;如抵债物在债务履行期限届满前已交付债权人,则形成让与担保关系
理论层面上有一种观点认为,“以物抵债”协议表面上是双方通过抵债物抵顶债务的意思表示,若将该意思表示拟制为担保,则拟制色彩过于浓厚。为避免拟制的担保法律关系掩盖当事人的真实意思表示,最高人民法院在其出版的《<全国法院民商事审判工作会议纪要>理解与适用》第 308 页中说明“当事人在签订“以物抵债”协议时,可能确实没有设定担保的意思表示,将其解释为担保是否与当事人真实意思表示相违背?我们认为如果当事人有明确抛弃期限利益的意思,则不再适用本条规定(《九民纪要》第 45 条——履行期限届满前达成的以物抵债协议),而应适用前一条有关履行期限届满后达成的以物抵债协议的相关规则。”因此,“履行期限届满前达成的”“以物抵债”协议,在债务人明确放弃期限利益的情况下,可以转化为履行期限届满后达成的“以物抵债”协议,此时,债权人有权按照《九民纪要》第 44 条规定主张权利。
若以物抵债协议在履行期届满前达成,但抵债物已经交付给债权人,则形成的是担保法律关系,新债构成对旧债的担保,属于让与担保规定的情形。应适用《九民纪要》第71条规定的让与担保规则进行处理,即债务人到期没有清偿债务,债权人请求确认财产归其所有的,人民法院不予支持,但债权人请求参照法律关于担保物权的规定对财产拍卖、变卖、折价优先偿还其债权的,人民法院将予以支持。
五、总结与建议
(一)“以物抵债”协议根据签署时间、抵债物是否交付、是否放弃期限利益等不同情形下法律后果一览表
总结本文以上所述“以物抵债”协议在不同情形下的不同法律后果如下:

点击可查看大图
(二)签订、履行“以物抵债”协议实务操作建议
通过本文分析,总结签订、履行“以物抵债”协议实务操作建议如下:
1、结合交易目的以及履行期限对债权人、债务人的意义,以不同身份合理安排以物抵债协议的签订时间及决定是否完成(或要求完成)抵债物的交付。
2、根据实际需求,债务人应审慎考虑放弃履行期限利益。
3、履行期限届满前达成的“以物抵债”协议,债权人即便未能取得担保物权,但在“以物抵债”协议项下,债权人仍享有在债务人不履行旧债的情况下主张拍卖抵债物以偿还债务的权利。
[注]
[1] 《最高人民法院关于审理民间借贷案件适用法律若干问题的规定》第二十三条:当事人以订立买卖合同作为民间借贷合同的担保,借款到期后借款人不能还款,出借人请求履行买卖合同的,人民法院应当按照民间借贷法律关系审理。当事人根据法庭审理情况变更诉讼请求的,人民法院应当准许。
按照民间借贷法律关系审理作出的判决生效后,借款人不履行生效判决确定的金钱债务,出借人可以申请拍卖买卖合同标的物,以偿还债务。就拍卖所得的价款与应偿还借款本息之间的差额,借款人或者出借人有权主张返还或者补偿。
[2] 《全国法院民商事审判工作会议纪要》71.【让与担保】债务人或者第三人与债权人订立合同,约定将财产形式上转让至债权人名下,债务人到期清偿债务,债权人将该财产返还给债务人或第三人,债务人到期没有清偿债务,债权人可以对财产拍卖、变卖、折价偿还债权的,人民法院应当认定合同有效。合同如果约定债务人到期没有清偿债务,财产归债权人所有的,人民法院应当认定该部分约定无效,但不影响合同其他部分的效力。
当事人根据上述合同约定,已经完成财产权利变动的公示方式转让至债权人名下,债务人到期没有清偿债务,债权人请求确认财产归其所有的,人民法院不予支持,但债权人请求参照法律关于担保物权的规定对财产拍卖、变卖、折价优先偿还其债权的,人民法院依法予以支持。债务人因到期没有清偿债务,请求对该财产拍卖、变卖、折价偿还所欠债权人合同项下债务的,人民法院亦应依法予以支持。
[3] 《最高人民法院关于审理民间借贷案件适用法律若干问题的规定》第二十三条:当事人以订立买卖合同作为民间借贷合同的担保,借款到期后借款人不能还款,出借人请求履行买卖合同的,人民法院应当按照民间借贷法律关系审理。当事人根据法庭审理情况变更诉讼请求的,人民法院应当准许。
按照民间借贷法律关系审理作出的判决生效后,借款人不履行生效判决确定的金钱债务,出借人可以申请拍卖买卖合同标的物,以偿还债务。就拍卖所得的价款与应偿还借款本息之间的差额,借款人或者出借人有权主张返还或者补偿。

免责声明:本公众号发布的文章,除标注“原创”外,均转载来源于互联网等公开渠道,版权归原著作权人或机构所有。我们尊重版权保护,如有问题请联系我们,谢谢!
