法盛金融投资
致力于分享金融、不良资产、投融资、房地产、公司纠纷、私募基金、资本市场、税务筹划、疑难案例等干货。
2020年3月25日,银保监会发布《保险资产管理产品管理暂行办法》,针对保险资管产品的产品定位和投资范围,产品发行方式和销售机构,信息披露及登记平台等方面作出了较为细致的规范。借此机会,笔者试图梳理自2018年《关于规范金融机构资产管理业务的指导意见》发布以来已出台的金融监管配套细则把握金融监管的改革脉络,总结相关业务开展的要点。
一、资管新规及其配套细则概述
2018年4月27日,中国人民银行联合中国银行保险监督管理委员会(以下简称“银保监会”)、中国证券监督管理委员会(以下简称“证监会”)、国家外汇管理局共同发布了《关于规范金融机构资产管理业务的指导意见》(银发〔2018〕106号,以下简称“《资管新规》”或“《指导意见》”)。《资管新规》的出台,标志着我国金融行业所谓“大资管时代”的开启,表明了国家力图推动金融资管行业转型发展、回归服务实体经济本源的理念与决心。
何谓“大资管时代”?从《资管新规》的立法目的而言,主要包括以下核心要点:(一)银行、信托、证券、基金、期货、保险资产管理机构等金融机构在开展资产管理业务时必须遵循统一监管原则及标准;(二)消除多层嵌套、减少通道业务、避免监管套利行为,促进资管业务回归服务实体经济;(三)打破刚性兑付,实行净值化管理;(四)规范资金池、降低期限错配、减少流动性风险。
为实现上述核心要点,《资管新规》同步树立了资产管理行业的行政规范体系,即以《资管新规》为框架,并由金融监督管理部门在框架内研究制定配套细则。“配套细则之间应当相互衔接,避免产生新的监管套利和不公平竞争”。根据这一体系化的监管思路,自《资管新规》发布以来,各金融监管机构逐步地推出相关领域的配套细则。截至2020年3月25日,已经发布的《资管新规》配套细则情况如下:
2018年7月,中国人民银行发布《关于进一步明确规范金融机构资产管理业务指导意见有关事项的通知》(以下简称“《资管新规补充规定》”);
2018年8月,银保监会信托监督管理部发布《信托部关于加强规范资产管理业务过度期内信托监管工作的通知》(以下简称“信托监管新规”);
2018年9月,银保监会发布《商业银行理财业务监督管理办法》(以下简称“《银行理财新规》”);
2018年10月,证监会发布《证券期货经营机构私募资产管理业务管理办法》和《证券期货经营机构私募资产管理计划运作管理规定》(以下统称“《证券私募新规》”);
2020年3月,银保监会发布《保险资产管理产品管理暂行办法》(以下简称“《保险资管新规》”)。
二、资管新规及其配套细则要点解析
《资管新规》在打破刚性兑付、消除多层嵌套、减少通道业务、规范资金池、降低期限错配等核心原则方面作出了较为明确的规定,后续的各配套细则在核心原则方面的表述更多地是对《资管新规》的重申与强调。此外,各配套细则均按照“新老划断”原则设置过渡期,在过渡期安排方面亦和《资管新规》保持一致,过渡期最晚至2020年12月31日。
因此,对于该部分内容,本文不再过多讨论,而是通过比较梳理《资管新规》与其各配套细则在产品类型、合格投资者、投资范围、投资顾问等要点进行解析。
《资管新规》主要从两个维度对资管产品类型进行分类,其一为资金募集方式,主要分为公募产品和私募产品两大类。其二为资金投资运用方式,主要分为固定收益类产品、权益类产品、商品及金融衍生品类产品、混合类产品四大类。详见下表:

根据《信托公司集合资金信托计划管理办法》(以下简称“《集合资金信托管理办法》”)第五条规定,信托公司设立集合资金信托计划,应当符合委托人为合格投资者的要求。因此,信托公司发行的集合资金信托产品亦仅为面向合格投资者通过非公开方式发行的私募产品。
根据《证券私募新规》第二十五条规定,“资产管理计划应当以非公开方式向合格投资者募集”以及《保险资管新规》第四条规定,“保险资管产品应当面向合格投资者通过非公开方式发行”,资产管理计划、保险资管产品亦不存在向社会公众公开发行的形式。
综上,以资金募集方式对资管产品进行分类时,银行理财产品可包括以公开方式向社会公众发行的公募产品和以非公开方式向合格投资者发行的私募产品,而信托计划、资产管理计划、保险资管产品均是以非公开方式向合格投资者发行的私募产品。以投资方式对资管产品进行分类时,配套细则与《资管新规》保持一致,均设置固定收益类产品、权益类产品、商品及金融衍生品类产品和混合类产品,且均以同样的投资比例作为认定标准。
合格投资者即私募资管产品的发行对象,《资管新规》一方面界定合格投资者的认定标准,配套细则另一方面规定合格投资者对于不同类型资管产品的投资起点进行了补充,详见下表:

综上,各配套细则对于合格投资者认定标准在总体原则上与《资管新规》保持一致,但对于“对金融管理部门视为合格投资者的其他情形”的认定存在差别。保险资管新规补充了“基本养老金、社会保障基金、企业年金等养老基金”这一情形,这也符合保险资管产品投资期限较长、杠杆率低的特点,有利于实现资金端与投资端匹配。
相比之下《证券私募新规》则将合格投资者范围进行了较大扩张,主要增加了四类情形:(1)依法设立并接受国务院金融监督管理机构监管的机构;(2)接受国务院金融监督管理机构监管的机构发行的资产管理产品;(3)养老基金及社会公益基金;(4)合格境外机构投资者(QFII)、人民币合格境外机构投资者(RQFII)。其中亮点在于将“在基金业协会登记的私募基金管理人”纳入了合格投资者的范围,私募基金管理人所设立的私募基金作为“接受国务院金融监督管理机构监管的机构发行的资产管理产品”也具备了合格投资者的身份。
在合格投资者投资起点方面,《银行理财新规》及《证券私募新规》均作出了特殊规定。《银行理财新规》重点将公募理财产品的单一投资者销售起点金额设置从5万元下调至1万元人民币,降低了银行理财产品投资者的门槛。《证券私募新规》则针对非标准化资产的投资者设置了高标准,即资管计划投资于非标准化资产的,接受单个合格投资者委托资金的金额不低于100 万元。
值得注意的是,《资管新规》及其配套细则关于合格投资者规定与该类资管产品原有监管规定存在冲突或未作明确要求的,在实践中的适用仍存在疑点,涉及上述情形的资管产品主要为集合资金信托计划与私募基金。
《集合资金信托管理办法》第六条对于合格投资者的认定标准:“符合下列条件之一,能够识别、判断和承担信托计划相应风险的人:(一)投资一个信托计划的最低金额不少于100万元人民币的自然人、法人或者依法成立的其他组织;(二)个人或家庭金融资产总计在其认购时超过100万元人民币,且能提供相关财产证明的自然人;(三)个人收入在最近三年内每年收入超过20万元人民币或者夫妻双方合计收入在最近三年内每年收入超过30万元人民币,且能提供相关收入证明的自然人。”
不难发现,《资管新规》在净资产数额、投资经历、收入标准等方面对于合格投资者的认定标准均高于《集合资金信托管理办法》,同时降低了合格投资者投资于集合资金信托的起点。但在实际操作中,信托公司对于合格投资者的标准适用并不统一,部分信托公司仍在继续使用《集合资金信托管理办法》相关规定,并将其认定为“金融管理部门视为合格投资者的其他情形”。
笔者认为,在法律层级上,《资管新规》与《集合资金信托管理办法》均为部门规章,但在资产管理行业监管体系中,《资管新规》具有纲领性地位,与其同位阶的规定存在冲突时,应当优先适用《资管新规》。另外,从大资管时代统一监管的原则出发,集合资金信托的合格投资者认定标准应参照其他类型资管产品标准,采取“原则+特殊规定”的模式。
《私募投资基金监督管理暂行办法》第十二条对于合格投资者标准如下:“私募基金的合格投资者是指具备相应风险识别能力和风险承担能力,投资于单只私募基金的金额不低于100万元且符合下列相关标准的单位和个人:(一)净资产不低于1000万元的单位;(二)金融资产不低于300万元或者最近三年个人年均收入不低于50万元的个人。前款所称金融资产包括银行存款、股票、债券、基金份额、资产管理计划、银行理财产品、信托计划、保险产品、期货权益等。”“下列投资者视为合格投资者:(一)社会保障基金、企业年金等养老基金,慈善基金等社会公益基金;(二)依法设立并在基金业协会备案的投资计划;(三)投资于所管理私募基金的私募基金管理人及其从业人员;(四)中国证监会规定的其他投资者。”
虽然《资管新规》第二条列举的金融机构中未包含私募基金管理人,但在《资管新规》第二十二条中作出了特殊规定,“私募资产管理产品的受托机构可以为私募基金管理人”,即私募基金管理人及其管理的私募基金均属于《资管新规》的监管范畴。同时, 这意味着除与私募基金的专门法律、行政法规等相冲突的条款外,《资管新规》的其他条款都可适用于私募基金。
《资管新规》第二条第三款对于私募基金的监管原则规定如下:“私募投资基金适用私募投资基金专门法律、行政法规,私募投资基金专门法律、行政法规中没有明确规定的情形下,私募投资基金适用本意见。”关于上述规定的私募基金适用问题已有诸多讨论,分歧主要在于“私募投资基金专门法律、行政法规”是否包括现有的《私募投资基金监督管理暂行办法》、《证券期货经营机构私募资产管理业务运作管理暂行规定》以及基金业协会已发布的私募基金行业自律规则。笔者同意主流观点,即在法律层级上,“私募投资基金专门法律、行政法规”仅包括全国人大常委会制定的《证券投资基金法》以及国务院制定的处在征求意见阶段的《私募投资基金管理暂行条例》。
综上,在现阶段《私募投资基金监督管理暂行办法》在与《资管新规》冲突的情况下,应当优先适用《资管新规》规定。但由于《私募投资基金监督管理暂行办法》在合格投资者标准方面比《资管新规》更为严格,按照《私募投资基金监督管理暂行办法》执行与《资管新规》并不存在明显冲突,实践中沿用《私募投资基金监督管理暂行办法》情况较为普遍。
对于资管产品投资范围,《资管新规》从可投资范围及禁止投资范围两方面进行规范,配套细则对此进行了补充,详见下表:

综上,《资管新规》首先根据公募产品及私募产品设置投资范围,公募产品面向风险识别和承受能力偏弱的社会公众发行,风险外溢性强,在投资范围等方面监管要求较私募产品严格,主要投资标准化债权类资产以及上市交易的股票;私募产品面向风险识别和承受能力较强的合格投资者发行,监管要求相对宽松,更加尊重市场主体的意思自治。这一划分监管的原则在各配套细则未明确规定的情形下,应当参照适用。而各配套细则主要采取列举式规定,对于不同种类资管产品可投资的类别进行了个性化列举。
《资管新规补充规定》在《资管新规》的基础上,将非标准化债权类资产也纳入了公募产品的投资范围内,但需符合期限匹配、限额管理、信息披露等监管要求。这一规定无疑拓宽了非标准化债权类资产的可投资性、
从立法技术上,《资管新规》通过列举标准化债权资产的认定标准,通过排除法的方式间接定义非标准化债权类资产,即不属于标准化债权资产的均视为非标准化债权类资产。《资管新规》要求标准化债权类资产应当同时符合以下条件:1、等分化,可交易;2、信息披露充分;3、集中登记,独立托管;4、公允定价,流动性机制完善;5、在银行间市场、证券交易所市场等经国务院同意设立的交易市场交易。
其中,“在银行间市场、证券交易所市场等经国务院同意设立的交易市场交易”这一条件大幅度缩窄了交易场所的范围,现阶段符合这一条件的交易市场如下:1、上海证券交易所;2、深圳证券交易所;3、全国中小企业股份转让系统;4、上海期货交易所;5、郑州商品交易所;6、大连商品交易所;7、中国金融期货交易所;8、上海黄金交易所;9、上海保险交易所。
《银行理财新规》明确规定“商业银行理财产品不得直接或间接投资于本办法第三十五条所列示资产之外,由未经金融监督管理部门许可设立、不持有金融牌照的机构发行的产品或管理的资产,金融资产投资公司的附属机构依法依规设立的私募股权投资基金以及国务院银行业监督管理机构另有规定的除外”。
基于上述规定,私募基金无法满足“经金融监督管理部门许可设立”和“持有金融牌照的机构”的条件,同时结合该条项下对金融资产投资公司附属机构下设私募股权投资基金的例外规定来看,一般私募基金(区别于金融资产投资公司附属机构下设私募股权投资基金)已被排除在银行理财产品投资范围之外,且“不得直接或间接投资”的规定更进一步压缩了银行理财产品以间接投资方式投资私募基金的空间。
《资管新规》树立了资管产品禁止投资的两大原则,一是资产管理产品不得投资于商业银行信贷资产,二是不得直接或者间接投资法律法规和国家政策禁止进行债权或股权投资的行业和领域。除《保险资管新规》在表述上基本沿袭外,其他配套细则在该原则基础上作出了较多特殊规定。
对于“法律法规和国家政策禁止进行债权或股权投资的行业和领域”,《证券私募新规》作出了较为明确的界定,即发改委淘汰类产业目录内的企业股权和项目以及违反国家环境保护政策要求的项目,且需遵循穿透核查的要求,以杜绝资管产品间接投资上述项目的可能性。
《银行理财新规》明确禁止了非机构合格投资者认购直接或间接投资于不良资产、不良资产支持证券的银行理财产品,这一规定与原中国银行业监督管理委员会(以下简称“原银监会”)2016年发布的《关于规范银行业金融机构信贷资产收益权转让业务的通知》保持一致,对于机构投资者也意味着,以不良资产作为投资标的的银行理财资管产品仍处于可投资范围,这也为商业银行不良资产处置预留了空间。
《证券私募新规》要求资产管理计划不得投资于法律依据不充分的收(受)益权,并以列举的方式明确了现行具有法律依据的收益权类型,包括不动产、特许收费权、经营权等基础资产能够产生的独立、持续、可预测的现金流的收益权。
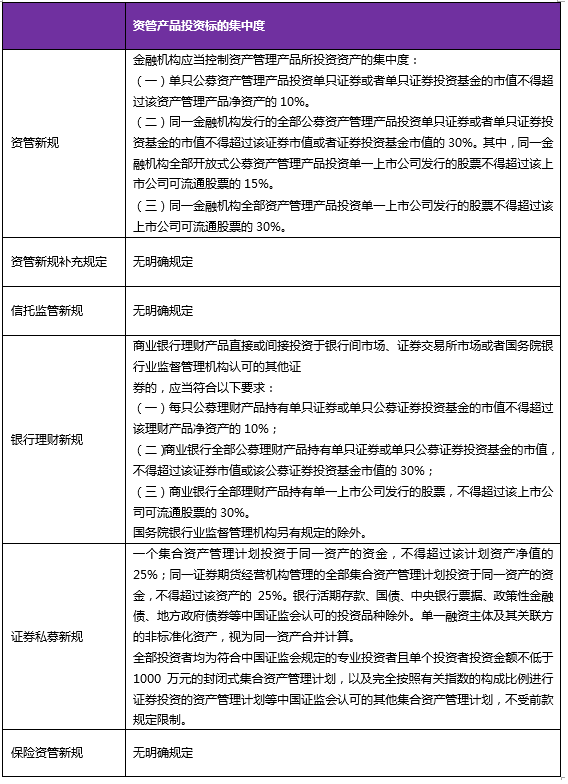
《资管新规》及其配套细则对于资管产品所投资资产的集中度进行了限制,以减少投资过于集中产生系统性风险的可能性,详见下表:

综上,《资管新规》主要对于公募资管产品的集中度做出限制规定,《银行理财新规》对其进行了重申,主要条款保持一致,但删去了“同一金融机构全部开放式公募资产管理产品投资单一上市公司发行的股票不得超过该上市公司可流通股票的15%”的限制。
《证券私募新规》则重点对私募集合资管计划的集中度做出限制规定,即“一个集合资产管理计划投资于同一资产的资金,不得超过该计划资产净值的 25%;同一证券期货经营机构管理的全部集合资产管理计划投资于同一资产的资金,不得超过该资产的 25%”,在认定上也较为严格,对于非标准化资产,融资人及其关联方视为同一资产合并计算。同时,为避免因标准过于严格打击市场信心,对于上述集中度限制,在投资标的、合格投资者资质两方面《证券私募新规》特意设置了除外情形。
《资管新规》允许资管产品聘请投资顾问,各配套细则对于投资顾问的具体资质及职责作出了细致规定,详见下表:

《资管新规》对于投资顾问的资质规定较为笼统,即“受金融监督管理部门监管的机构”,从上述对于投资顾问的资质要求看,最大的亮点在于《证券私募新规》允许私募基金管理人作为投资顾问,并详细列举了私募基金管理人作为投资顾问的要求,具有较强的可操作性。
《证券私募新规》对于私募基金管理人作为投资顾问的规定是否适用于其他资管产品?根据《证券私募新规》规定,“从事资产管理业务的证券期货经营机构、商业银行资产管理机构、保险资产管理机构以及中国证监会认可的其他金融机构”与“私募基金管理人”采取了并列表述,前者则是对“中国证监会认可的金融机构”的列举,《资管新规》第二条列举的金融机构中亦未包含私募基金管理人,因此私募基金管理人不属于金融机构,而是特殊的经证监会人认可的受国务院金融监督管理机构监管的机构。
基于上述分析,笔者认为《银行理财新规》及《保险资管新规》对于投资顾问的表述即代表了不同的态度。《银行理财新规》明确要求投资顾问为金融机构或经国务院银行业监督管理机构认可的其他机构,排除了私募基金管理人作为银行理财产品投资顾问的可能性。《保险资管新规》仅要求为“具有专业资质并受金融监督管理部门监管”,在逻辑上,私募基金管理人满足受基金业协会监管的这一条件,存在作为保险资管产品投资顾问的空间。
《信托监管新规》未就信托产品的投资顾问作出明确规定,但2009年原银监会发布的《信托公司证券投资信托业务操作指引》中对于证券投资信托的第三方顾问资质已有规定:“信托公司聘请的第三方顾问应当符合以下条件:(一)依法设立的公司或合伙企业,且没有重大违法违规记录。(二)实收资本金不低于人民币1000万元。(三)有合格的证券投资管理和研究团队,团队主要成员通过证券从业资格考试,从业经验不少于3年,且在业内具有良好的声誉,无不良从业记录,并有可追溯的证券投资管理业绩证明。(四)有健全的业务管理制度、风险控制体系,有规范的后台管理制度和业务流程。(五)有固定的营业场所和与所从事业务相适应的软硬件设施。(六)与信托公司没有关联关系。(七)中国银监会规定的其他条件。”该规定相比《资管新规》对于投资顾问的资质要求较为宽松,但适用范围较为狭窄,仅适用于投资范围为公开发行并在符合法律规定的交易场所公开交易的证券的信托产品。
《银行理财新规》、《证券私募新规》及《保险资管新规》在投资顾问的职能范围方面统一遵循:(1)不得由投资顾问直接执行投资指令;(2)不得向未提供实质服务的投资顾问支付费用或者支付与其提供的服务不相匹配的费用。上述规定针对的是部分投资顾问以资管产品管理人为通道规避监管责任的情形。
需注意的是,《证券私募新规》同时禁止投资顾问及其关联方以其自有资金或者募集资金投资于分级资产管理计划的劣后级份额。笔者理解,该规定一方面意在禁止资管产品管理人向投资顾问之间的利益输送,另一方面杜绝投资顾问以认购风险较大的劣后级份额为优先级份额变相提供担保的问题。
免责声明:本公众号发布的信息,除署名外,均来源于互联网等公开渠道,版权归原著作权人或机构所有。我们尊重版权保护,如有问题请联系我们,谢谢!
