法盛金融投资
一个致力于分享金融投资、私募基金、不良资产、股权激励、税务筹划及公司纠纷、疑难案例干货的专业公众号,巨量干货及案例供检索。
新版《私募投资基金备案须知》
2019年12月23日中国证券投资基金业协会(以下简称“中基协”)发布新版《私募投资基金备案须知》(以下简称“新规”),在私募基金范围、托管要求、募集完毕标准等多个方面做了进一步的明确规定,本文旨在分析新规后私募基金在备案及后期运营阶段所需注意的合规要点,以飨读者。
注:
1. 本公众号已分别于2019年10月14日、2019年10月21日发布《基金成立后的合规要点分析(上篇)》《基金成立后的合规要点分析(下篇)》(点击文章标题,可直接进入文章页面),本文仅为在新规下对前述两篇文章的更新和补充,未提及部分请详见原文。
2. 本文主要适用于股权类基金。
一、架构设计阶段
1. 确定基金组织形式
基金组织形式包括契约型、公司型和合伙型,过往在确定基金组织形式时,主要考虑因素包括税务筹划、募资及备案便捷性、财产安全保障、LP权益保护等方面事项。新规后,在确定基金组织形式时,还需考虑如下因素:
(1)是否托管
契约型基金,在设置了“能够切实履行安全保管基金财产职责的基金份额持有人大会日常机构或基金受托人委员会等制度”的情况下,可以不托管。因此,与此前窗口指导要求“所有契约型基金均需托管”不同,目前在托管方面,对契约型基金有所放开。但实操角度,很多托管人为降低自身风险已取消托管业务或提高托管门槛,例如要求自然人投资人不能超过一定人数,基金规模需达到一定金额等。此外,对于如何“能够切实履行安全保管基金财产职责”,管理人需制定详实可落地的制度措施,可从重大经营决策、账户共管、会计核算等多角度进行约定。
合伙型基金,根据《私募投资基金监督管理暂行办法》第二十一条“基金合同约定私募基金不进行托管的,应当在基金合同中明确保障私募基金财产安全的制度措施和纠纷解决机制”以及实操角度,原本就可以无托管,但仍需开立募集账户。
公司型基金,同合伙型基金。
此处,略对托管情形做一总结:
(2)后续是否扩募
根据新规,契约型基金成立后应当封闭运作,不得设置临时开放日,不得增加认购/申购,故后续有继续募集需要的,不建议采用契约式,可考虑采用公司型或合伙型基金。
在满足如下要求的情况下,公司型或合伙型基金可以扩募,但增加的认缴出资额不得超过备案时认缴出资额的3倍:
基金由依法设立并取得基金托管资格的托管人托管;
基金处在合同约定的投资期内;
基金进行组合投资,投资于单一标的的资金不超过基金最终认缴出资总额的50%;
(此处存疑:最终认缴出资总额的认定标准为何?首次备案填报的认缴资金?若有因实缴违约被除名情况发生的,以哪个数据为准?)
经全体投资者一致同意或经全体投资者认可的决策机制决策通过。
因此,对于大概率有后续募资需求以及标的公司有较为明确融资需要的基金,管理人需确定好备案时的基金认缴规模,且需至少投资2个项目方可扩募。
(3)首期资金到账情况
根据中基协要求,基金应在募集完毕后20个工作日备案。结合新规对“募集完毕”的认定标准,如全体投资人可以对认购款一次性全部实缴到位,则可选择契约式;否则只能选择公司型或合伙型。
公司型或合伙型基金,在签署章程/合伙协议、工商确权完毕、每个投资实缴出资至少100万元(跟投、社会保障基金、政府引导基金、企业年金等养老基金、慈善基金等社会公益基金等“例外主体”不做要求)后,即可在20个工作日内到中基协备案。
但新规第二十七条规定“个别投资者未履行首轮实缴义务的”,在上述情形消除前,协会将在公示信息中持续提示。结合前文每个投资人(例外主体除外)均需实缴至少100万元后方可进行备案,此处所说“未履行首轮实缴义务”的投资人难道仅指跟投、社会保障基金、政府引导基金、企业年金等养老基金、慈善基金等社会公益基金?还是允许有其他类型投资人不缴付首期资金?如是这样,那么前文所要求的“均”实缴至少100万元,意义何在?
若允许个别投资人(例外主体除外)首期暂不实缴,协会可予以接受,仅会进行公示,那么对于内部审批流程复杂的投资人,将可以暂不实缴首期出资,以提高备案投资效率、节约其他已实缴投资人的资金闲置成本。
总体来说,中基协鼓励管理人设立公司或合伙型基金,变相压制契约型基金的设立,对此笔者推测主要基于以下原因:
(1)契约型基金无法工商确权,只能由管理人代为办理登记,导致管理人的对外投资与契约型基金的投资,从外观来讲容易混淆,无法辨别,不利于投资人确保自己的权益。
(2)契约型基金容易躲避监管,不办理备案而很难被中基协或证监局发现,不利于防控风险。
(3)与合伙型基金,在合伙人入伙、退伙、份额转让等方面,均有内部及外部的规制不同,契约型基金管理相对较为松散,组织架构主要为份额持有人大会,且一般都很少召集,主要由管理人自行决定。
2. 确定基金名称
本次新规所依据的规则新增《私募投资基金命名指引》,对此需注意在设定基金的名称时需符合该指引的要求:
(1)合伙性、公司型基金
符合工商登记的要求。
最好体现具体投资领域,例如含有“股票……”“期货……”“创业投资……”“基础设施投资……”这样的带有属性字眼的词。
如无法体现具体投资领域特点,也可以笼统表述,但须有“证券投资”或“股权投资”几个字。
(2)契约型基金
不得与知名人士或商号相同或相似,以免引起误导或混淆。
最好体现具体投资领域,例如含有“股票……”“期货……”“创业投资……”“基础设施投资……”这样的带有属性字眼的词。
如无法体现具体投资领域特点,也可以笼统表述,但须有“证券投资”或“股权投资”几个字。
须含有“私募”和“基金”这2个词。因此如果想省事,可直接成为XX私募证券投资基金或私募股权投资基金。
名称中需有管理人全称或简称。
如涉及分级,则名称中必须标明“分级”或“机构化”这样的字眼。
对于证券类的私募基金,相同策略的,需使用连续的大写字母或阿拉伯数字。
总结来说,可按照“【管理人简称】【XX号(可无)】【细分投资领域】私募证券投资基金”,或者“【管理人简称】【XX号(可无)】私募证券投资基金”来确定基金名称。
3. 投向禁止(不属于基金情形)
旧版备案须知已经明确基金不得从事借贷性质的活动,此次新版主要从以下几个角度做了细化和完善:
(1)不得从事“经常性、经营性”民间借贷。那么对于偶发性的、非经营性的借贷,推测还是可以的。
(2)不得设置无条件的刚兑且基金收益与标的业绩或收益挂钩。对此,在约定对赌条件时,注意需设置合理、恰当的对赌对象,不得一刀切式承诺回购。
(3)新规明确基金不得投向“保理资产、融资租赁资产、典当资产等《私募基金登记备案相关问题解答(七)》所提及的与私募投资基金相冲突业务的资产、股权或其收(受)益权”,此处在文字描述上存在瑕疵,问答七规定的冲突业务未包括融资租赁、典当,新版管理人登记须知未包括典当,故此处描述为“等问答七所提及的……资产、股权或其收(受)益权”欠妥当。此外,房地产开发业务明确属于冲突业务,那么根据该条规定,基金不得投向房地产开发业务的资产、股权或其收(受)益权?对此存疑。
(4)不得通过投资合伙企业、公司、资产管理产品(含私募投资基金,下同)等方式间接或变相从事上述活动。因此若考虑将基金投向某实体企业,该实体企业再将资金投向借贷性质资产而非主营业务,将属于变相从事了上述借贷性质活动,为协会所禁止。
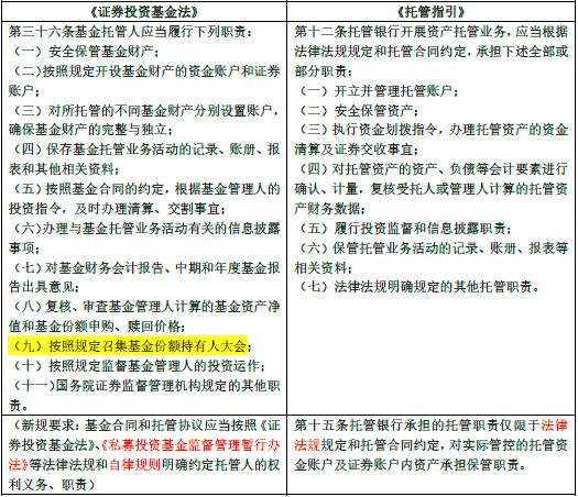
4. 托管人职责加重
新规要求托管人严格履行《证券投资基金法》第三章规定的法定职责,不得通过合同约定免除其法定职责。在管理人发生异常且无法履行管理职责时,应当按照法律法规及合同约定履行托管职责,维护投资者合法权益。托管人在监督管理人的投资运作过程中,发现管理人的投资或清算指令违反法律法规和自律规则以及合同约定的,应当拒绝执行,并向证监会和协会报告。
新规此项要求与《商业银行资产托管业务指引》(以下简称“《托管指引》”)所规定的托管人义务存在冲突:
二、募集推介阶段
1. 募集推介材料的要求
将此前窗口指导意见落实到纸面上,管理人的募集推介材料必须介绍管理人及管理团队基本情况、托管安排(如有)、基金费率、存续期、分级安排(如有)、主要投资领域、投资策略、投资方式、收益分配方案以及业绩报酬安排等要素,同时需详细介绍主要意向投资项目(如有)的主营业务、估值测算、基金投资款用途以及拟退出方式等信息。
上述内容需要与最终签署的基金合同主旨一致,如不一致,需重新向投资人作出推介说明,否则存在欺诈风险。
2. 风险揭示书的要求
风险揭示书需包括一般风险和特殊风险部分。特殊风险至少需包括如下内容:
募集机构与管理人的关联关系(如有);
关联交易情况;
单一投资标的情况;
是否通过特殊目的载体投向标的;
契约型私募投资基金管理人股权代持;
私募投资基金可能无法通过协会备案;
以及管理人客观上丧失继续管理私募投资基金的能力时,基金财产安全保障、维持基金运营或清算的应急处置预案和纠纷解决机制。
新规要求“管理人在资产管理业务综合报送平台进行私募投资基金季度更新时,应当及时更新上传所有投资者签署的风险揭示书”,此处存疑:对于4月1日前备案的基金也同样需满足本要求?如投资人未发生变更,是否仍要上传风险揭示书?需要多次重复上传吗?
新规要求“经金融监管部门批准设立的金融机构和《私募投资基金募集行为管理办法》第三十二条第一款所列投资者可以不签署风险揭示书”,而《私募投资基金募集行为管理办法》(以下简称“《募集办法》”)第三十二条第一款为:
“私募基金投资者属于以下情形的,可以不适用本办法第十七条至第二十一条、第二十六条至第三十一条的规定:
(一)社会保障基金、企业年金等养老基金,慈善基金等社会公益基金;
(二)依法设立并在中国基金业协会备案的私募基金产品;
(三)受国务院金融监督管理机构监管的金融产品;
(四)投资于所管理私募基金的私募基金管理人及其从业人员;
(五)法律法规、中国证监会和中国基金业协会规定的其他投资者”
此处存疑:新规只说金融机构和《募集办法》三十二条第一款规定的投资人无需签署风险揭示书,但《募集办法》三十二条第一款有兜底项:法律法规、中国证监会和中国基金业协会规定的其他投资者,对此,具体指哪些投资人?参考《证券期货投资者适当性管理办法》,笔者推测,应包括证券公司子公司、期货公司子公司、私募基金管理人、QFII、RQFII、金融及类金融机构(指证券公司子公司、期货公司子公司、私募基金管理人)发行的理财产品,即此类投资人亦无需签署风险揭示书。
3. 合格投资者确认
根据大资管新规,私募基金领域有专门规定的,适用其规定。新规出台前,私募领域《私募投资基金监督管理暂行办法》对合格投资者定义为:
(1)具备相应风险识别能力和风险承担能力;
(2)投资于单只私募基金的金额不低于100万元;
(3)机构投资者净资产不低于1000万元;个人投资者金融资产不低于300万元或者最近三年个人年均收入不低于50万元)。
同时,下列投资者视为当然的合格投资者:
(1)社会保障基金、企业年金等养老基金,慈善基金等社会公益基金;
(2)依法设立并在基金业协会备案的投资计划;
(3)投资于所管理私募基金的私募基金管理人及其从业人员;
(4)证监会规定的其他投资者。
本次新规对此予以确认:合格投资者应当符合《私募投资基金监督管理暂行办法》的相关规定,具备相应风险识别能力和风险承担能力。
4. 合格投资者人数要求
(1)穿透核查
此前在《私募投资基金监督管理暂行办法》第13条已明确规定投资人为未备案的合伙企业的,需穿透核查合格投资者并合并计算人数,本次新规再次重申此要求。
(2)投资者人数限制
新规要求“为单一融资项目设立多只私募投资基金的方式,变相突破投资者人数限制或者其他监管要求”。对此存疑:
如何确定单一融资项目?如果融资主体相同但资金投向的具体项目不同是否仍算“单一融资项目”;同一标的公司在初创期、成长期、成熟期均需融资,那么同一管理人只能最多向200个投资人募集资金投向该主体么?如果由关联方管理人来发行基金并投向同一融资项目,导致合计人数突破限制,是否允许?
三、备案阶段
1. 基金需及时备案
根据《私募投资基金管理人登记和基金备案办法(试行)》第十一条,“私募基金管理人应当在私募基金募集完毕后20个工作日内,通过私募基金登记备案系统进行备案……”,根据《私募投资基金合同指引》第十五条,“……基金合同中应约定私募基金在中国基金业协会完成备案后方可进行投资运作。”
新规此次明确了“募集完毕”的认定标准,即契约型基金资金全部实缴到位,公司/合伙型基金需工商确权+各投资人至少实缴100万元(例外主体除外)。
2. 备案环节即可能被约谈
新规明确,对于复杂、创新的业务或存在可能损害投资者利益的,协会将约谈管理人实际控制人、股东及其委派代表和高级管理人员。这比此前在产品备案环节被反馈要求说明管理人相关情况更加“犀利”,各管理人在备案产品时需更加提起注意。
四、投资运作阶段
1. 股权类基金的投资范围
相比于资产管理业务综合报送平台(以下简称“系统”)中《有关私募投资基金“基金类型”和“产品类型”的说明》,新规重新定义了股权基金的投资范围:
2. 不得设置投资单元
新规要求“管理人不得在私募投资基金内部设立由不同投资者参与并投向不同资产的投资单元/子份额,规避备案义务,不公平对待投资者”。
“投资单元”简单来讲,可理解为将多个基金“杂糅”进一个基金中,以规避第二只及后面基金的备案义务。设置投资单元后,投资人之间并非同股同权,不同项目的盈亏可能只会影响个别投资的利益,这样对投资人来说是不公平的。
3. 股权类基金存续期最低为5年
中基协鼓励设立存续期为7年以上的股权类私募基金。尽管如此,仍可通过提前清算方式实现基金的提前退出。
五、备案后的信披
1. 年报均需审计
注意:出具审计报告的会计师事务所制作、出具的文件有虚假记载、误导性陈述或者重大遗漏,给他人财产造成损失的,还将与管理人承担连带赔偿责任。
2. 临时报告
由此可见,新规强化了管理人的临时报告义务,在发生3、4、5的情况下需及时向中基协报告。但如何理解“巨额”“重大诉讼、仲裁、财产纠纷”,目前存疑。
3. 工商确权需及时更新
中基协在多次自查及管理人被列入异常而要求限期提交专项意见书情况下,均需说明基金的工商信息是否与实际情况、协会报送信息一致,本次新规要求:公司型或合伙型基金发生登记变更事项的,需及时办理工商变更登记,以督促管理人及时履行信息披露和报送义务。
实操层面,对于公司型或合伙型基金发生登记变更事项的,除及时工商变更外,还需在系统中通过产品重大变更操作及时更新相关信息。
4. 中基协的持续信息披露
根据新规,对于存续规模低于500万元,或实缴比例低于认缴规模20%,或个别投资者未履行首轮实缴义务的私募投资基金,在上述情形消除前,协会将在公示信息中持续提示。因此,对于合伙型基金,首期实缴资金可以低于20%,只是会被公示。
此处存疑:如何理解“存续规模”?以首次备案的金额计算还是最新的定期报告披露的数据?如果是在退出期导致基金规模低于500万元了,那么就会被持续公示直到清算?
六、内控及风险管理
1. 管理人被注销后仍需继续履职
目前已有越来越多的管理人因经营异常被限期3个月内出具专项法律意见书,就此法律意见书,如未按期出具或均为否定意见,则该主体将面临注销的风险,即便还有在管产品,因为新规已明确“管理人和相关当事人对私募投资基金的职责不因协会依照法律法规和自律规则执行注销管理人登记等自律措施而免除。已注销管理人和相关当事人应当根据《证券投资基金法》、协会相关自律规则和基金合同的约定,妥善处置在管基金财产,依法保障投资者的合法权益”。
因此,“被异常”的管理人切勿抱有侥幸心理,以为自己还有在管产品,协会无法注销自己的资质。
2. 会被暂停产品备案的情形
根据新规及实际操作,在发生如下情形时,将暂停管理人备案新产品:
(1)【信披异常暂停】因信息披露不及时而列入异常,在整改完毕前不得备案新产品,且整改完毕后,该标签仍将持续6个月。
(2)【延期或清算不及时暂停】基金到期后3个月内仍展期变更或提交清算申请的,在完成变更或提交清算申请之前,协会将暂停办理该管理人新的私募投资基金备案申请。
(3)【紧急情况暂停】紧急情况暂停备案:
被公安、检察、监察机关立案调查的;
被行政机关列为严重失信人,以及被人民法院列为失信被执行人的;
被中国证监会及其派出机构给予行政处罚或被交易所等自律组织给予自律处分,情节严重的;
拒绝、阻碍监管人员或者自律管理人员依法行使监督检查、调查职权或者自律检查权的;
涉嫌严重违法违规行为,中国证监会及其派出机构建议的;
多次受到投资者实名投诉,涉嫌违反法律法规、自律规则,侵害投资者合法权益,未能向协会和投资者合理解释被投诉事项的;
经营过程中出现《私募投资基金登记备案问答十四》规定的不予登记情形的;
其他严重违反法律法规和《私募基金管理人内部控制指引》等自律规则的相关规定,恶意规避《私募基金管理人登记须知》和本须知要求,向协会和投资者披露的内容存在虚假记载、误导性陈述或重大遗漏,经营管理失控,出现重大风险,损害投资者利益的。
此处存疑:问答十四规定的不予登记情形与新版登记须知不完全一致,例如:问答十四仅规定申请机构从事冲突业务的将不予登记,但新版登记须知则包括了申请机构主要出资人。若存量机构的股东从事房地产业务,那么是否仍然可以办理基金备案?
(4)【投资规模不够暂停】已设立的私募股权投资基金尚未完成认缴规模70%的投资(包括为支付基金税费的合理预留)之前,除经全体投资者一致同意或经全体投资者认可的决策机制决策通过之外,管理人不得设立与前述基金的投资策略、投资范围、投资阶段均实质相同的新基金。
说明:本条严格来讲并非属于全面“暂停产品备案”范畴,但因新增特定类型的产品受阻,故一并将其纳入进来。但本条事实上完全可以通过“全体投资者一致同意或经全体投资者认可的决策机制决策通过”进行排除。
此处存疑:关于“认缴规模70%”,如果基金发生了除名、项目退出等情况导致认缴规模变化的,应以哪个数据为准?
(5)【经营异常暂停】管理人因经营异常被限期提交异常专项法律意见书
(6)【重大变更未过暂停】管理人申请需出具法律意见书的重大变更,自提交法律意见书之日起6个月或反馈5次次数内仍未获得通过。
免责声明:本公众号发布的信息,除署名外,均来源于互联网等公开渠道,版权归原著作权人或机构所有。我们尊重版权保护,如有问题请联系我们,谢谢!
