法盛金融投资
一个致力于分享金融投资、私募基金、不良资产、股权激励、税务筹划及公司纠纷、疑难案例干货的专业公众号,巨量干货及案例供检索。
目录
- - - - -
1. 总论
(一) 监管风暴的起因及金融监管定调
(二)"穿透"与"实质重于形式"原则的体现(五) 非标遇到全方位挤压, 利好标准化产品发行
2. 资产端
(一) 非标转标诉求旺盛(四) 股票质押式回购ABS项目的影响
3. 资金端
(一)新规下的ABS风险暴露计算

(一) 监管风暴的起因及金融监管定调
ps 本文所有PPT图片可以点击查看大图


简评:
2016年前, 法律法规具有一定的解释空间, 导致金融脱实向虚、流动性风险隐患加大, 宏观调控政策无法有效落地, 资管行业杂乱丛生。但通过对2016年12月以后监管发文的研究分析, 我们发现自2017年中央政治局会议、全国金融工作会议和“十九大”的“定调”之后,监管部门制定文件的行文思路有了很大的改变, 开始更注重实质上的监管。具体表现集中在两大方面: 一是“穿透式”, 二是“实质重于形式”。
(二)"穿透"与"实质重于形式"原则具体体现

金融监管的两大原则具体体现在以下法条中:
1. 《中国人民银行、银监会、证监会、保监会、外汇局关于规范金融机构资产管理业务的指导意见(征求意见稿)》(资管新规)
“实行穿透式监管, 对于已经发行的多层嵌套资产管理产品, 向上识别产品的最终投资者, 向下识别产品的底层资产(公募证券投资基金除外)。”该条款的规定就非常具有“杀伤力”, 因为无论产品嵌套多少层, 最终投资者和底层资产都会被穿透识别。
2. 《中国银监会关于进一步深化整治银行业市场乱象的通知》(银监会4号文)
“理财资金通过信托产品投资于权益类金融产品或具备权益类特征的金融产品, 但未严格执行合格投资者标准的, 视为规避开展理财业务。”虽然该条款中未明确提到“穿透式”, 但进一步理解该条款就可以发现它所规定的正是资管新规中所说的"向上识别产品的最终投资者”。“银行要按照穿透核查的原则, 确保资金投向的底层资产符合国家的宏观调控政策(例如不得向‘两高一剩’产业投资、不得违规向地方政府融资平台融资、不得违规向房地产业进行投资)。”该条款所体现的则是资管新规中提到的“向下识别产品的底层资产”。
3. 《中国银监会关于规范银信类业务的通知》(银监会55号文)
“商业银行在银信通道类业务中, 按照穿透管理的要求, 根据基础资产的风险状况进行风险分类, 并结合基础资产的性质, 计提资本和拨备。”2018年1月11日的《证监会监管通知》(监管通知)中提到: “定向资产管理计划参与贷款类业务的, 管理人应切实履行管理人职责, 向上应穿透识别委托人的资金来源, 确保资金来源为委托人自有资金, 不存在委托人使用募集资金的情况; 向下做好借款人的尽职调查、信用风险防范等工作, 其他监管机构有相关要求的, 也应从其规定。”以及《商业银行大额风险暴露管理办法(公开征求意见稿)》(风险管理办法)中规定的: “对于能穿透至基础资产的最终债务人的资管产品或ABS产品, 需将基础资产风险暴露纳入最终债务人的风险暴露。”等规定也都体现了“穿透式”这一原则。
4. 《中国银监会关于规范银信类业务的通知》(银监会55号文)
“商业银行在银信通道类业务中,应按照实质重于形式的原则,将商业银行实际承担信用风险的业务纳入统一授信管理。”以及《中国银监会关于进一步深化整治银行业市场乱象的通知》(银监会4号文)规定:“银行在与证券、保险、信托、基金等机构开展同业合作时,应按照“穿透式”和“实质重于形式”原则进行风险管理并足额计提资本及拨备。”等规定则着重体现了“实质重于形式”的原则。
(三) 近一年与ABS相关金融监管新规一览
为方便大家参考, 我们将近一年内与ABS相关的金融监管新规都整理在了下面的表格中:




(四)对ABS影响最大的金融监管新规梳理

通过对新规的梳理, 目前主要有以下条文可能对ABS业务产生影响:

1. 《关于规范金融机构资产管理业务的指导意见(征求意见稿)》
限缩了“标准化债权类资产”的范围, 从该法条中可以看出现在对于“标准化债权类资产”的定义包括了三层标准: (1)必须是在银行间市场、交易所市场发行交易的产品; (2)具有合理公允的价值; (3)具有较高的流动性。结合四号文的规定, 类资产证券化一律不算标准化债权类资产。基于此我们认为金融机构投资非标准化产品的动力和可能性会被大大压缩。
2. 《商业银行大额风险暴露管理办法(征求意见稿)》
首次将ABS纳入管理范围, 进行穿透式风险暴露管理, 对于能够穿透至最终债务人的产品, 基础资产风险将纳入最终债务人的风险暴露; 对于不能够穿透至最终债务人的产品, 一律纳入唯一的"匿名账户"的风险暴露, "匿名账户"视同非同业单一客户, 风险暴露不得超过一级资本净额的15%。未来银行投资ABS产品将受到风险暴露的限制。

3. 《私募投资基金备案须知》
对“标”的范围进行了限缩。该条款强调了如果从事的是借贷活动业务的, 或者底层资产是具有借贷性质的, 那么就不符合“投资”本质, 不属于私募基金的范围。该规定在事实上限制了“非标”的资金通道和资金来源。
4. 《中国银监会关于规范银信类业务的通知》
对银信合作作出了限制, 首先是进一步明确银信类业务及银信通道业务的定义, 明确将银行表内外资金和收益权同时纳入银信类业务; 其次是规范银信类中商业银行的行为, 应按照实质重于形式原则, 防止监管套利; 最后是加强银信类业务中信托的行为监管, 要求不得将信托资金违规投向房地产、地方政府融资平台、股市、产能过剩等限制或禁止领域等。

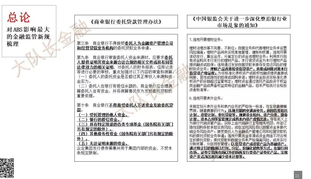
5. 《商业银行委托贷款管理办法》
《商业银行委托贷款管理办法》中对委托贷款的资金来源与投向实行双面围堵, 对ABS产品来说, 在资金来源上, 由于商业银行不得接受受托管理的他人资金、银行的授信资金、具有特定用途的各类专项基金、其他债务性资金和无法证明来源的资金等发放委托贷款, 这将对以往ABS产品中包含委托贷款债权的结构造成一定的冲击。
6. 《中国银监会关于进一步深化整治银行业市场乱象的通知》
《中国银监会关于进一步深化整治银行业市场乱象的通知》进一步地限制了跨行通道、跨行套利和类资产证券化。
(五) 非标遇到全方位挤压, 利好标准化产品发行

大队长简评:
从总体上来看, “非标”遇到全方位的挤压, 对于标准化产品来说, 虽然监管压力会增加, 但标准化债权资产范围扩大, 标准化产品的发行动力也会更大。具体而言, 资管新规主要有以下三个维度的影响:
(1) 资产端
在资产端上, 会以“穿透式”和“实质重于形式”的原则看待最终资产投向。这两个原则的具体体现包括: 严格限制行业, 平台类和地产类以及“两高一剩”产业投资被严控; 以进行借贷活动为目的的非标债类投资将被排除在私募基金业务之外; 为非标提供直接或间接、显性或隐性的担保或回购承诺受限。
(2) 业务模式。
对于业务模式的影响具体包括: 委托贷款、信托作为重要非标通道被堵, 明股实债等模式也将受限; 多层嵌套被限制为最多两层结构; 银行间互持模式、理财产品代持模式及相应抽屉协议等惯用模式被限制; 投资管理、存续期管理和信息披露要求等显著增强。
(3) 资金端
从资金端来说的影响具体包括: 会以“穿透式”和“实质重于形式”的原则看待最初资金来源; 非标范围扩大且明确不得按照20%享受计提, 风险暴露和流动性覆盖要求增加; 个人银行理财投劣后, 普通个人银行理财不能投高风险资产, 私募基金从事借贷活动被禁止; 同业依赖降低(规模和量化指标限制同业投资), 可用杠杆率也限制降低(分级被限制)。

(一) 非标转标诉求旺


简评:
在强监管背景下, 银行存量非标资产需要消化, 非标转标ABS产品诉求旺盛。银行将已形成的非标资产进行分类:
(1)非标资产直接转让模式:就信托贷款、委托贷款等直接通过SPV向企业放款而形成的非标资产(以信托受益权、委贷债权作为典型)、应收账款债权、股票质押债权、票据资产等符合交易所基础资产要求的资产,可通过非标资产直接转让模式开展非标转标业务;
(2)非标资产间接转让模式:就资管计划份额、带回购条款的股权性融资等不适宜直接证券化的基础资产,可先将该等资产设立财产权信托予以归集,再由银行将该等财产权信托受益权作为基础资产发行ABS。
目前市场上已发行的产品主要有兴证资管-九江银行信托受益权资产支持专项计划、中信华夏股票质押债权一期资产支持专项计划等。同时, 在强监管背景下, 基于基础资产合规的考量, 更多产品选择嵌套财产权信托以设计ABS产品。
(二) 对套信托双SPV结构ABS的影响(通道与用途)

大队长简评:
具体从资产端来看, 核心问题主要有以下几点:
1. 通道业务的问题
(1) 通道业务是否可以做。
《关于规范金融机构资产管理业务的指导意见》中规定: “金融机构不得为其他金融机构的资产管理产品提供规避投资范围、杠杆约束等监管要求的通道服务。”基于对该条款的理解, 我们认为, 被禁止的是“目的是规避投资范围、杠杆约束等监管要求”的通道服务, 如果通道服务的目的不是为了规避投资范围、杠杆约束等监管要求, 理论上不被目前的新规所禁止。银监会讲话, 要禁止某些恶意的通道, 但是要鼓励某些善意的通道, 但是恶意和善意如何解读暂未明确, 根据我们的理解, 目前恶意主要指规避监管要求的。
(2) 双SPV结构下的信托是否被认定为通道业务。
在《中国银监会关于规范银信类业务的通知》(信托55号文)中对于“通道业务”有非常明确的解释规定: “本通知所指银信通道业务, 是指在银信类业务中, 商业银行作为委托人设立资金信托或财产权信托, 信托公司仅作为通道, 信托资金或信托资产的管理、运用和处分均由委托人决定, 风险管理责任和因管理不当导致的风险损失全部由委托人承担的行为。”基于对该条款的理解, 我们认为对“通道业务”的解读基本符合双SPV结构项下对“通道业务”的解读, 因为在双SPV结构的ABS业务中, 投资决策是由委托人作出并且风险管理责任和风险损失也完全是由委托人承担的。同时, 该通道服务的目的也不是为了规避监管, 而是为了达到商业和交易结构的目的, 即便没有向主动管理靠拢, 在目前的监管下也是可以做的。但大多数信托公司的风控合规部门都会采取比我们更谨慎的态度, 所以他们更倾向于认为套信托双SPV结构的ABS也是被相关规定所禁止的。
2. 资金用途的问题
《中国银监会关于规范银信类业务的通知》(信托55号文)中规定: “商业银行和信托公司开展银信类业务, 应贯彻落实国家宏观调控政策, 遵守相关法律法规, 不得将信托资金违规投向房地产、地方政府融资平台、股票市场、产能过剩等限制或禁止领域。”对于这个条款中的“不得将信托资金违规投向房地产”, 各地银监局和以及信托公司的风控合规部门有两种理解: 其一是只要将资金投向房地产领域就是违规, 在这种理解项下, CMBS的投放就会被认为是违规的; 其二是只有符合“432要求”才是合规的资金投向, 无论贷款是否用来开发房地产。
此外, “银监发[2006]54号文”以及“银监办发[2008]265号文”等相关规定也均不断重申信托投向房地产的相关要求, 严禁向房地产开发企业发放流动资金贷款等。目前该类规定会成为双SPV结构ABS项目项下比较大的障碍。
(三)对地产类ABS的影响

大队长简评:
在监管新规下, 房企一方面受到资金用途的限制导致金融机构融资困难, 另一方面受到交易所市场的限制导致债券融资受限, 为缓解融资需求, 各类地产类ABS受到房企青睐。目前地产类的ABS主要可分为两大类, 第一类以应收账款作为还款来源, 主要包括供应链ABS、购房尾款ABS; 第二类以物业运营收入作为还款来源, 主要包括物业费ABS、租金ABS、CMBS和REITs。
(四)股票质押式回购ABS项目的影响(资产及参与方多方位限制)

简评:
股票质押式回购的办法, 对目前业务的影响比较积极, 主要是符合要求的资产更少了, 更好了, 规模下降, 质量提升, 管理加强。

(一)大额风险暴露管理与证券化投资(新规下的ABS风险暴露计算)

大队长简评:
在《大额风险暴露管理办法》项下, 目前问题主要集中在计算方法的选择与匿名账户的限制上。
1. 计算方法选择的问题。
(1) 各类计算方法
计算方法依据"是否穿透"分为两种。如果不穿透, 需要设置唯一的名为”匿名客户”的虚拟交易对手, 并将上述产品的风险暴露计入对匿名客户的风险暴露, 风险暴露为投资该产品的名义金额, 不打折, 不用幂函数。如果穿透核查, 有根据平层持有与分层持有分为两种。平层持有适用计算方法B。该种计算方式主要与分层持有形成对比。如果为分层持有, 与平层持有的主要区别在于可以用一个幂函数将分层中最小的一笔找出来。
(2) 目前计算方法中的问题
但是其中问题在于, 如果资产包离散度低, 则运用计算方法C计算得出的风险暴露将大于整个资产包的风险暴露, 甚至大于会计师计算的风险暴露, 这也意味着整体的风险暴露会变强, 最终导致银行对离散度很低的资产的投资意愿会降低。但与此同时银行对离散度高的投资意愿亦不会增加, 因为如果离散度高到无法穿透或难以披露时, 将适用计算方法A, 故银行将更倾向于选择离散度适中的资产, 但此时的问题在于, 目前49号文项下的, 基础资产池所对应的单一债务人未偿还本金余额占比超过 15%,或债务人及其关联方的未偿还本金余额合计占比超过20%的,应披露该等债务人的相关信用情况, 但若未达到以上两点要求, 则在法律层面则无需进行披露, 此时银行再进行穿透则具有一定的难度, 公开材料可能难以查询, 则此时又将落入计算方法A, 不利于银行的风险暴露计算。
2. 匿名账户一级风险资本规模的限制问题
目前银行针对《商业银行大额风险暴露管理办法》提出了许多意见, 除上述问题外, 意见最为集中的方面在于受匿名账户一级风险资本规模15%限制。我们发现, 巴塞尔三对匿名账户15%的限制, 与《商业银行大额风险暴露管理办法》的相关规定不一致, 巴塞尔三是按照单一的发起人进行计提, 而非仅仅设置单一的匿名账户。我们理解如巴塞尔三的规定, 应当根据交易对手来设置匿名账户, 如果将所有的不能穿透产品的放在一个匿名账户将会严重影响银行的投资规模, 虽然目前的设置意在防止风险的传导, 但我们理解, 不同主体间风险传导的可能性较小, 从计提的角度出发, 建议以不同的交易对手设立独立的账户。
(二) 大额风险暴露管理与证券化投资(资产类型及信息披露规则的影响)

简评:
从ABS的角度出发进行分类披露, 首先将资产类型分为单笔资产与多笔资产。
1. 单笔资产类型
可细分为将来债权和既有债权, 不论哪一种我们理解都可以穿透到债务人。但亦存在特殊的情形, 即CMBS和类REITs中最终的债务人的概念是不明确的, 因为在类REITs中既有债性的地方, 又有股性的地方, 还有优先收购权权利维持费的部分, 这里存在如何去看待的问题。目前的新规未将以上特殊情形考虑在内, 因此存在单笔资产情况项下如何认定穿透及如何穿透到底层债务人的问题, 而这会进一步导致REITs如何销售及谁来购买的问题。
2. 多笔资产类型
我们首先将其分为高离散度和低离散度。如果资产具有高离散度的特点, 我们理解就是无法穿透的情形。但如果资产具有低离散度的特点, 我们再将其细分为静态池和循环池。就循环池而言, 存在最终债务人在存续期间内发生多次变动的问题, 也即最终债务人无法穿透。我们理解, 就循环池而言, 大概率上是难以穿透的, 而这可能进一步导致未来循环池的资产陷入无人购买的问题。但就静态池而言, 如果未达到49号文的披露要求, 则初期的OC可能不包含相关资产的情况, 银行则存在无法穿透到底层的问题。

大队长简评:
根据《商业银行大额风险暴露管理办法(征求意见稿)》的规定, 发起人、管理人、流动性提供者或信用保护提供者等主体的违约行为可能对商业银行造成损失, 因此商业银行应将上述主体作为交易对手, 分别计算相应的附加风险暴露。但对于限额差额支付、担保的企业主体, 目前还未有明确规定, 目前业界一般认为按比例计提更为合适。
(三) 商业银行流动性覆盖率(监管标准、计算方式与ABS计提)

简评:
《商业银行流动性风险管理办法》虽没有提到ABS, 但是可能会影响到ABS。其中最为核心的一点是ABS的计提, 其中又涉及以下两个问题。
1. ABS是否算为公司债券, ABS理论上不是公司债券, 但是其接近, 其比公司债券还多一层资产支持;
2. ABS是否可以满足流动性较高的要求, ABS的流动性理论上有, 但是现在不高, 所以ABS能否归入公司债券目前依然是存疑。
如果ABS不能归入公司债券, 那么其在受到上述风险计提及规模限制之后, 将进一步受到风险覆盖率的计提方式的限制, 最终将导致银行对ABS的购买意愿进一步下降。
免责声明:本公众号发布的信息,除署名外,均来源于互联网等公开渠道,版权归原著作权人或机构所有。我们尊重版权保护,如有问题请联系我们,谢谢!
