欢迎关注“法盛-金融投资法律实务”微信公众账号!
法盛-金融投资法律实务(ID:wangblawyer)
广东法盛律师事务所为不良资产投资收购、经营处置以及资管证券、基金信托等金融业务提供专业法律服务;提供股权投融资、并购重组、公司控制权解决方案,提供房地产合作、开发、转让纠纷法律服务;提供税务筹划、税务争议解决、企业法律风险管理服务。诚邀各界人士的交流与合作!
协议控制,是控制公司的基本方式之一。而VIE架构下的协议控制,则是应对“中国式市场管制”的产物。当下VIE架构合法、高效的拆分,实质上是一种特殊的公司并购,既是企业(尤其是中概股公司)回归A股市场的必由之路,亦为投行、律师等提供了新的服务领域。
——题记
日前,与国内资本市场大家刘纪鹏教授聊天时提及当下诸多原拟赴海外上市的中国公司相关VIE架构的拆分问题。阿呆一向认为,VIE原本就是应对“中国式市场管制”的“变态产物”;当下VIE架构的拆分潮既是为国内A股市场的“疯狂”吸引,亦是“应付”市场管制新规的对策。笔者素来认为,协议控制是与股权式控制、“实际”式控制、核心资产式控制等相并列的公司控制的基本方式。VIE的拆分,实际上就是一次特殊的公司并购。本文是笔者的学习笔记,许多内容、信息、专业图片均源自互联网,尤其是向晶晶《史上最全VIE拆分上新三板历程》一文。如未能准确注明出处,敬请谅解。
【引子:中概股,欢迎回家】
2015年前5个月,中国的A股究竟有多牛?Wind资讯数据显示,今年初至5月20日,上证综指涨幅为39%、创业板综指的涨幅竟高达144%。而全球其他地区的主要指数,涨幅最高的是俄罗斯RTS指数,也仅为30.51%。A股涨幅独领风骚,不仅诞生了市值高达360亿元的暴风科技(300431.SZ),更使得在海外上市的中概股们羡慕不已。一边是A股动辄上百倍的市盈率,一边是自己在海外被严重低估的市值;看着“别人家的股票”(暴风科技)连续三十几个涨停,早就回家心切的中概股们有些坐不住了。
5月20日,宏达新材(002211.SZ)的一纸公告,宣布分众传媒成功从海外归来。与此同时盛大游戏(GAME.O)、完美世界(PWRD.O)、世纪佳缘(DATE.O)等上市公司也被报道称有意私有化退市。在中概股酝酿回流潮的同时,5月19日上交所副总经理刘世安对外透露,上交所正在筹建的战略新兴板将采用更具包容性的上市条件,首先淡化盈利要求,允许暂时达不到要求的新兴产业企业、创新型企业上市融资。
这一条无疑是最受市场关注的,这意味着A股将为不少尚未盈利的互联网公司上市开了绿灯,也为海外上市的中国股票回国上市建立了通道。
Wind资讯数据显示,目前在境外市场上市交易的中国概念股(指主要业务在中国大陆,但在境外交易所上市的公司股票)共有380家,总市值约为19744亿美元。这其中不乏增长力强、增长迅速,对维护国家安全具有战略性意义的优质企业。
中概股,欢迎回家!
(《中国经济周刊》记者刘永刚|北京报道)
一、VIE的基本架构
VIE,即variableinterest entity,通常是指境外特殊目的公司通过其在中国的全资子公司(外商独资企业、WFOE)以协议控制的方式控制一家内资公司,从而实现境外特殊目的公司对内资公司的并表,进而境外特殊目的公司得以基于此在境外融资或上市。用于控制内资公司的协议包括控制权、利润转移协议、股权质押协议等一系列合同。这些公司通常的做法是:
一、公司的创始人或是与之相关的管理团队设置一个离岸公司,比如在维京群岛(BVI)或是开曼群岛。
二、该公司与VC、PE及其他的股东, 再共同成立一个公司(通常是开曼),作为上市的主体。
三、上市公司的主体再在香港设立一个壳公司,并持有该香港公司100%的股权。四、香港公司再设立一个或多个境内全资子公司(WFOE)
五、该WFOE与国内运营业务的实体签订一系列协议,达到享有VIEs权益的目的,同时符合SEC的法规。
VIE架构协议控制如何搭建?以暴风科技为例:
一、2006年5月,内资企业酷热科技(冯鑫团队设立的视频软件开发、运营主体)的创业团队在投资人指导下设立了境外公司Kuree。
二、2006年7月,Kuree在中国大陆注册成立全资子公司互软科技(即WOFE)。
三、Kuree、互软科技分别与酷热科技、暴风网际及其股东签署一系列协议,使Kuree能够享有酷热科技的收益,这就是所谓的VIE架构。
图一:VIE控制架构图
根据路透社的数据,在纽交所和纳斯达克上市的200多家中概股中有95家用了VIE架构,将近一半的企业都在用VIE架构。近年来,新浪、京东、阿里巴巴等一大批互联网企业赴海外上市。
图二:以VIE架构上市的若干中国企业
二、VIE是中国式市场管制下的产物
采用VIE这种结构上市的中国公司,最初大多数是互联网企业,比如新浪、百度,其目的是为了符合工信部(MIIT)和新闻出版总署(GAPP)对提供“互联网增值业务”的相关规定。中国互联网公司大多因为接受境外融资而成为“外资公司”,但很多牌照只能由内资公司持有,MIIT就明确规定ICP是内资公司才能拥有的,所以这些公司往往成立由内地自然人控股的内资公司持有经营牌照,用另外的合约来规定持有牌照的内资公司与外资公司的关系。后来这一结构被推而广之,应用许多非互联网赴美上市的公司中。
本土优秀的互联网企业之所以舍近求远,宁愿采用VIE这种迂回曲折的方式赴境外上市,主要有以下几大原因:
一是上市门槛高:例如创业板上市盈利条件为最近两年连续盈利,最近两年净利润累计不少于一千万元;或者最近一年盈利,最近一年营业收入不少于五千万元。互联网有其独特的商业模式,发展初期需要通过不断“烧钱”抢占市场份额,在刚开始是无法体现收益的。而这时正是互联网企业最需要资金的关键时期,大多数互联网企业在这时也处于亏损状态。我国主板和创业板市场上市的盈利硬指标使互联网企业无缘境内上市。但反观亏损的公司在境外上市,却是比较常见的现象。
二是等待时间长:等待时间过长使互联网企业没有办法在主板市场获得及时筹资。互联网企业成长很快,而且在开始总是非常缺钱的,一般在C轮融资后就要准备上市做大规模筹资了,境内上市需要满足持续经营三年以上,主板市场更是要求上市连续三年盈利。互联网公司很有可能在两到三年间就失去了最好的发展时机。互联网行业瞬息万变,上市需要排队,上市时间不确定使互联网企业往往耗不起、伤不起。以10年前曾是中国最大的搜索引擎技术提供商中搜网络为例,在谋求海外上市失利后转战创业板,但终因排不起队不得不先在新三板挂牌。
三是VIE结构不允许在境内上市:我国法律对境外资金投资互联网企业有非常严格的限制。国内互联网企业在发展初期资金匮乏,主要的资金来源以VC,PE和天使投资为主,大多也引入了境外的投资机构。在上市的时候,VIE架构作为一种绕开监管的灰色模式,是不允许在境内上市的。融资约束和监管政策的限制,使大量的互联网企业不得不远走他乡。
鉴于VIE模式本质上是“应对”中国式市场管制的产物,因此不可避免地会存在法律、税务、外汇等方面的风险。最典型者如2013年最高法院在华懋金融服务有限公司与中国中小企业投资有限公司关于民生银行股权纠纷案中判决双方VIE协议无效。此后,贸仲上海也先后裁决认定两起网游领域纠纷中VIE协议无效。如果VIE协议被司法裁定无效成为惯例,不仅不符合基本的商业及法律规律,影响相关领域与产业的健康成长,也必将给曾经服务于VIE搭建并出具确认其在中国大陆法律效力的中国律师带去致命性的打击。为此,北京仲裁委员会就VIE协议相关问题进行专题研讨(后附阿呆应邀赴会演讲)。此后,司法实践中基本达成共识:华懋案系因事涉银行金融这一当时禁止外资领域而导致协议无效,而非VIE架构本身非法导致协议无效。
三、VIE企业拆分回国上市的三个基本问题
中概股遇冷,A股互联网公司受捧。一些已赴美上市但股价长期低迷的互联网公司,也开始跃跃欲试回归国内资本市场。融360、蚂蚁金服,陆金所等多家互联网金融企业已计划在国内上市。百合网、世纪佳缘和盛大游戏等也准备拆分VIE结构回国内上市。那么,VIE拆分回国潮何以产生?如何拆分VIE架构?回国后如何进军A股市场?
第一,VIE拆分回国潮的产生原因
一是VIE灰色地带遇监管困局:年初,商务部出台了《外国投资法》的草案意见征求稿。其中149条指明了外国投资者、外国投资企业以协议控制在禁止实施目录列明的领域投资、未经许可在限制实施目录列明的领域投资,将进行处罚。草案明确将VIE控制协议纳入了境外投资的监管范围。由此看来,收紧对VIE的监管成为大势所趋。
二是注册制助推互联网企业上市:目前来看,注册制落地只是时间问题。在注册制下,在注册制下证券发行审核机构只对注册文件进行形式审查,不进行实质判断,股票发行的持续盈利条件也会做出相应的改变,可以从源头上减低互联网公司上市的门槛,帮助发展初期亏损的互联网公司上市。
三是高市盈率吸引VIE企业回归:去年年底至今,我国国内资本市场牛市行情持续。特别是创业板在今年行情更可谓是热得发烫,在4月30日,创业板的市盈率已经飙升到104.4倍。在创业板上市的互联网公司中,市盈率最低的顺网科技目前也有97.24倍。暴风科技自3月24日登陆创业板上市以来,创纪录经历了34个涨停,市盈率达到147.05倍。而再看赴美上市的中国互联网公司中,市盈率均值在40倍左右。土豆和唯品会等企业的流血上市,也让我们看到境外上市似乎并没有想象中美好。拆分VIE,回归境内资本市场怀抱,成了许多中概股的新选择。今年两会总理提出了互联网+的概念。稀缺的互联网题材站在被热炒的风口之上。若是注册制解决了互联网公司上市门槛的问题,互联网企业必定会成为新一轮被爆炒的标的。
第二,VIE架构如何拆分——以暴风科技为例
一、寻找“接盘侠”:2010年12月,暴风科技开始折除VIE架构。中信证券旗下金石投资等中资“接盘侠”出场了。
二、核心企业股权并购:2010年12月,金石投资、和谐成长向 Kuree 购买VIE架构核心平台——互软科技100%股权。互软科技从外商独资企业(WOFE)变更为内资企业。
三、终止VIE协议:同时,Kuree、互软科技、暴风网际、酷热科技及其各自股东终止了相关的全部VIE协议。
四、回购相关股份:2011年7月,Kuree以4148.3万美元在境从 IDG 及 Matrix 回购所有股份,两家投资机构获利退出。
五、注销相关公司:最后一步是将VIE架构下相关公司(酷热科技、互软科技等)注销。
截至2012年5月,历时一年半的VIE架构拆除工作全部完成,没有留下任何债权、债务后患。
VIE模式的企业拆除架构的核心在于解除实际控制人通过特殊目的公司设立的外商投资企业与境内公司签署的一系列旨在转移利润的协议,需要将外商独资企业变更为内资企业,需要将VIE架构下的相关公司进行注销,还涉及从境外资本机构回购股份的问题。如启明星辰在招股书中披露,VIE架构签署的一系列合同均未实际履行,没有出现导致有限公司控制权和利润转移的情形,所以其并未等待3个完整的会计年度才上市,但这需要保荐人和律师的谨慎核实。
第三,天下武功,唯快不破:新三板是VIE拆分企业的新逐鹿战场?
一般来看,VIE拆分后回归A股上市起码需要2-3年的时间。如暴风科技从2010年12月历时一年半上市,在今年3月才获得创业板上市。时间跨度还是比较长的。深交所的有关负责人表示:“创业板将积极研究解决VIE架构企业回归A股上市中存在的主要障碍,包括允许连续计算VIE架构存续期间的经营时间,合并计算VIE架构下相关主体的业绩等,以加快此类企业回归境内上市的进程,增强创业板市场的包容性。”
按照目前主板和创业板的规定,新三板公司没有利润限制门槛,申报流程短,融资方式灵活。在目前注册制尚未落地,主板创业板上市需要排队等候的情况下,新三板可以较为迅速解决公司融资问题,并且也可以作为今后转板的通道。大多数新三板挂牌企业从排队到正式登陆新三板仅需要一到三个月的时间,远快于主板市场,手续也没有主板市场上市的复杂。新三板成为了拆除VIE互联网企业的新选择。近日,证监会发布关于支持深圳资本市场改革创新的15条意见中也提到:“将积极研究制定方案,推动在深圳证券交易所创业板设立专门的层次,允许符合一定条件尚未盈利的互联网和科技创新企业,在全国中小企业股份转让系统挂牌满12个月后,到创业板发行上市。”
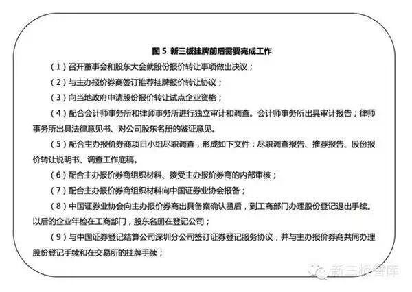
至于新三板的上市条件与基本操作,如附图所示:
据不完全统计:截至2015年5月,大成律师事务所有幸为超过160家企业在新三板成功上市提供法律服务。而VIE架构的拆分回归,对A股市场尤其是新三板企业上市的历史沿革、股权结构等提出了新的课题。
附:
吕良彪:仲裁与VIE协议纠纷处理
——在北仲“VIE法律风险研讨会”上的演讲
【阿呆按:最高院在华懋金融服务有限公司与中国中小企业投资有限公司关于民生银行股权纠纷案中判决双方VIE协议无效。此后,贸仲上海也先后裁决认定两起网游领域纠纷中VIE协议无效。如果VIE协议被司法裁定无效成为惯例,不仅不符合基本的商业及法律规律,影响相关领域与产业的健康成长,也必将给曾经服务于VIE搭建并出具确认其在中国大陆法律效力的中国律师带去致命性的打击。北京仲裁委员会就VIE协议相关问题进行专题研讨,阿呆应邀赴会并演讲。此后,司法实践中基本达成共识:华懋案系因事涉银行金融这一当时禁止外资领域而导致协议无效,而非VIE架构本身非法导致协议无效。】
围绕仲裁与VIE协议法律效力等热点法律问题,谈三点认识:
第一,仲裁的独立性问题。
一是仲裁独立性与最高院裁决示范性的关系
最近,最高法院在华懋金融服务有限公司与中国中小企业投资有限公司关于民生银行股权纠纷一案中,判决双方VIE协议无效。[i]最高院这一判决是仅仅针对本案,还是确立了VIE协议无效的原则?在不久前最高院人民法院判例会工作会议期间,我和相关法官讨论时认为这仅仅是个案判决,最高院法官也没有提出反对意见。但此后,我注意到贸仲上海也先后裁决认定两起网游领域纠纷中的VIE协议无效。这是不是受到最高院前述判决的影响?华懋案因涉金融领域,故以事关公共利益与国家管理为由否定其合同效力尚有情可缘,若网游领域的VIE协议也以事关国家利益为由判定合同无效是否合适?是否会出现以国家利益之名剥夺合同一方商业利益的不公平?
因此,如何正确认识与妥善处理最高院影响性裁决与仲裁庭独立性问题非常有必要。我认为,对VIE协议的效力问题,不能简单套用最高院这一判决认定合同无效,而是应当根据《合同法》关于合同效力的规定,具体案件具体认定。
二是仲裁独立性与行政机关意见与处理决定的关系
刚刚有仲裁员老师提出:有些问题行政机关还没有拿出意见,我们仲裁急着表态干什么?!也有仲裁员老师提出不同意见:仲裁裁决不需要依赖行政机关决定,审理对象也不是行政机关的行政行为或行政决定。北仲相关负责同志对此予以了说明:以行政机关未作决定为由回避当事人仲裁请求,缺乏可操作性。
不可否认中国政府机关对仲裁乃至司法判决的影响力。甚至毫不夸张地说:所谓“政治正当性”已经成为影响法院裁决案件需要考虑的重要因素,影响到司法的独立性,仲裁也不可避免地面临这个问题。[ii]
这个问题我同意刘燕老师(北大教授、北仲裁判员)意见:仲裁本身就是一种裁判,其依据只应是法律与事实、证据;非依法律规定,行政机关出具意见并非其前置条件。仲裁的独立与中立,当然包括不受行政机关左右之意。
三是仲裁独立性与当事人意思自治的关系
当事人一致认定合同有效,仲裁庭未必当然认为合同有效。那么,当事人一致认为合同无效,仲裁庭是否就当然应当认定合同无效呢?
贸仲上海两起关于VIE协议纠纷的处理中,似乎双方当事人均认为协议不是为了、也确实没有实际履行,是仲裁庭认定合同无效的重要理由之一。因未见到案卷我不宜对具体个案发表意见,但毋庸置疑的是,仲裁庭并不应当依当事人意思自治而当然否定合同效力(例如基于对公共利益和第三人利益的保护的考虑)。
当年支付宝股权纠纷时,我曾经给相关当事人法律风险提示:如果诉诸法律,各方VIE协议的效力可能得不到法庭或仲裁庭支持,则对各方的风险都是极其巨大的。另一方面,支付宝若继续留在以外资为主的阿里巴巴集团,则其取得中国政府第三方支付业务许可的可能性微乎其微,或者说只有转到内资企业杭州阿里巴巴名下,方能取得第三方支付牌照且业已实际取得该牌照。大家的蛋糕已经做大,断无再将股权退回阿里巴巴而失去第三方支付牌照之理。所以,重要的已经获得的利益以及未来上市后的期得利益进行合理分配。各方经协商最终达成谅解。
我想说的是:未诉诸法院或仲裁的VIE协议仍然在被各方有效的履行,为何一旦诉诸法院或仲裁便要认定其无效呢?!所以,合同效力还是应该具体问题具体分析。
第二,仲裁的专业性问题
一方面,我们判案不能根据法律的原则,或者笼统地称之为“以合法形式掩盖非法目的”而否定合同效力。司法实践中,往往容易被主观臆断的“非法目的”成为否定至少形式合法的合同效力的“神秘理由”。另一方面,我们也完全应当明确并坚守一些基本的东西,例如:任何人无权以所谓国家利益之名牺牲他人利益而牟取自身利益;任何人无权因自身的违约或违法行为获取商业利益。若以所谓违法为违法为由简单否定VIE合同效力粗暴剥夺海外一方当事人的商业利益,实际上使同样明知违法而参与的另一方当事人因此获利。这显然是有违法律的基本原则的。
所以,我们要坚守内心的法律信仰,同时以仲裁的专业性来保证仲裁独立性与公正性。我一直坚定地认为:“政府不甘寂寞,权力屡屡出轨。看得见的手沦为闲不住的手、管不住的手,是当下中国市场经济乱象频出的根本原因。”而VIE架构本身便是在权力过度干预经济的大环境下,非国有企业与资本被不正当地扭曲而成的“经济怪胎”。我们有尊重现行法的要求问题,也有一个如何选择与适用现行法不同规定的专业技术性问题。[iii]
简单地一概否认VIE协议的效力,对投资领域的负面影响不言而喻。同时,对中国的律师业、仲裁事业也带来相当的风险:那些因VIE协议并未违反中国法律行政法规禁止性规定而出具相关法律意见的律师,将因非法律环境变更而是某一具体司法行为遭受巨大的职业风险。仲裁若过度以违反法律合同无效为由过度伤害外方当事人利益,未来只能导致各方将此类纠纷约定至国外仲裁。
第三,仲裁的影响性与引导性问题
刚刚刘燕教授向温处长提出了一个很有意思的解决VIE架构“法律缺陷”的一个思路:商务部不妨界定何为“外国企业”,在中国境内的外商投资企业、外商独资企业,既然都是中国法人,为何要一概将其认定为“外国企业”呢?商务部是不是可以制定一个标准,认定中国境内企业并不构成外国企业,不就很好地解决这个问题了吗?
我想说的是:要求或坐等行政机关主动作出这样的规定是不现实的。仲裁机关,是否可以直接这样认定并使之成为一条法律原则或先例被引用呢?——司法权、裁决权并非消极、被动型的权力,而是对社会有影响、引领效果的权力,典型者如马歇尔大法官在马伯里诉麦迪逊一案中的智慧。——具体到VIE协议效力处理,我想能不能在刘教授意见的基础上再进一步:仲裁机关是否可以根据案件具体实际情况,在法律的原则范围之内“创造性”地适用法律呢?(似乎,中国近三十余年的“改革”,便是不断突破思想与制度之“禁区”。这有风险,但值得探索。)
中国正处于社会深刻的转型期。仲裁作为一种社会性权力,对于平衡政府公权力与公民私权利之间的冲突,乃至中国未来社会结构的科学建构,无疑都起着巨大的衡平作用。而且较之法院判决,仲裁裁决可能更为灵活、更为科学、更为中立,其裁决往往亦更具前瞻性与引领性。这对仲裁机构、对仲裁员提出了更高的要求——这是我们历史赋予我们的责任,也是对历史对于我们的考验。
与诸君共勉。
[i]我注意到最高院调整了北京高院的判决,虽然认定合同无效,但依照公平原则认定涉案收益与华懋集团的投资有因果关系,故依法给予了华懋集团百分之四十的投资权益。也就是所谓的“认定协议无效,但比照有效处理”。
[ii]我在某仲裁委仲裁案件时,甚至有法官出身的仲裁员老师反对我意见的主要理由便是:你这样裁,政府能接受吗?可能得到政府配合执行吗?!
[iii]我今年出版了一本专著叫《控制公司》,里面根据公司实际总结出控制公司的不同基础:股权控制,管理控制,业务控制,技术控制,市场控制,贡献控制,协议控制,等等。在非关国家、公共利益的领域,我们为什么非要基于权力本位地否定当事人意思自治以控制公司的协议的效力呢?
协议控制是控制公司的基本方式之一,阿呆在《控制公司:基业长青的大商之道》一书中有专章论述。
来源:

联系人:王冰,钟颖
电 话:020-85201361,13826253370
020-85260702, 15017516316
邮 箱:wangblawyer@sohu.com
微信号:wangblawyer