法盛金融投资
一个致力于分享金融投资、私募基金、不良资产、股权激励、税务筹划及公司纠纷、疑难案例干货的专业公众号,巨量干货及案例供检索。
2019年12月23日,新版《私募投资基金备案须知》(“《备案须知》”)在万众瞩目下终于落地。不同以往,本次《备案须知》的更新受到了行业内最高程度的关注。究其原因,一是原《备案须知》系于2018年1月12日颁布,至今已近2年,私募基金行业的监管规则已发生变化,特别是私募投资基金备案实践中出现的较多反馈意见和窗口指导,需要以书面文件的方式予以明确;二是2018年4月27日及其后《关于规范金融机构资产管理业务的指导意见》及其细则的出台重塑了资产管理行业的监管规则,私募基金行业如何与之匹配,也待进一步明确;三是新版《备案须知》从以往的“补丁”性质文件变革为全面的操作性指引。洪磊会长于2019年中国母基金峰会暨首届鹭江创投论坛上明确提出,新版《备案须知》不仅是针对私募基金备案的总体性要求,同时也覆盖了私募证券、股权基金备案具体要求,更是直接预告了新版《备案须知》对未来私募投资基金备案实践的重要意义。鉴于此,笔者拟结合对新版《备案须知》的理解,对其中的一些主要内容做简要分析,以供业内人士参考和讨论。后续,基小律团队也将以系列解读的形式带来《备案须知》的详细解析,敬请持续关注。
一、 明确私募投资基金的法律规则依据
根据本次《备案须知》,私募投资基金在募集和投资运作中,应严格遵守《证券投资基金法》《私募投资基金监督管理暂行办法》《证券期货投资者适当性管理办法》《证券期货经营机构私募资产管理业务运作管理暂行规定》以及中基协颁布的各项自律规则。值得注意的是,在本次《备案须知》列举的法律规则依据中,未出现《关于规范金融机构资产管理业务的指导意见》(也即我们通常所称的“资管新规”)。
资管新规明确,“私募投资基金适用私募投资基金专门法律、行政法规,私募投资基金专门法律、行政法规中没有明确规定的适用本意见。”。故虽然中基协曾在部分基金产品备案反馈等非正式场合提及资管新规暂不适用于私募投资基金,但一般认为,在《私募投资基金管理暂行条例》正式颁布前(目前仅公布了《私募投资基金管理暂行条例(征求意见稿)》“《暂行条例征求意见稿》”),资管新规适用于私募投资基金仅是时间问题。但是,本次《备案须知》未将资管新规的纳入依据之列,似证明中基协正式将资管新规排除在私募投资基金直接适用的法律规则之外。
我们同时注意到,虽然未将资管新规作为私募基金的法律规则依据纳入,但本次《备案须知》实际上大量吸收和借鉴了资管新规的相关要求。结合部分特殊类型私募投资基金的监管要求,我们将目前资管新规在私募基金行业的适用情况分类列举如下:
此外,本次《备案须知》将《证券期货经营机构私募资产管理业务运作管理暂行规定》(“《八条底线》”)明确纳入法律规则依据中。一般理解,就证券期货经营机构而言,《八条底线》已为《证券期货经营机构私募资产管理业务管理办法》和《证券期货经营机构私募资产管理计划运作管理规定》所基本取代,但本次《备案须知》对《八条底线》的明确列示似证明其在现阶段对私募证券投资基金仍然适用。
二、更新不属于私募投资基金备案范围的情形
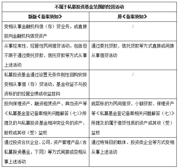
中基协于2018年1月12日颁布的原《备案须知》中首次明确,“私募基金的投资不应是借贷活动”,并对超出私募基金投资本质的经营活动做了列举。本次《备案须知》在总体原则不变的情况下对“不属于私募投资基金备案范围”的情形又做了进一步的调整。为明晰本次调整内容,我们将新老两版《备案须知》对比如下:
比较可见,本次《备案须知》在原有基础上增加了两类“不属于私募投资基金备案范围”的情形。其一,是对从事信贷业务特别是直接投向金融机构信贷资产的禁止;其二,是对投资收益与资产收益脱离的禁止,也即对“形权实债”模式的否定。但相比原《备案须知》对于直接借贷活动的严格禁止,本次《备案须知》在借贷活动上进一步加入了“经常性”和“经营性”的限定,似为部分私募投资基金从事“非经常性”和“非经营性”借贷(如股权投资中的配套股东投入、纾困基金中的借贷支持等)提供了一定的规则依据。
此外,对于《私募基金登记备案相关问题解答(七)》(“《问答七》”)所提及的冲突业务的资产,本次《备案须知》参照前期实践做了两处调整,一是删除了“借贷性质”的前提,从而杜绝了私募投资基金投资各类冲突业务资产、股权及其收(受)益权的可能;二是通过列举方式明确将融资租赁和典当业务纳入了《问答七》的冲突业务范围内,填补了《问答七》留下的疑问以及潜在的监管套利空间。
三、明确私募基金管理人单独管理和专业化经营要求
本次《备案须知》明确,私募投资基金的管理人不得超过一家。该单一管理人的要求实际自2018年中起已为中基协所执行,本次应是在成文规则层面做正式明确。需要注意的是,双(多)管理人模式与部分合伙型私募基金中的双(多)GP模式并非同一概念。根据备案实践,中基协目前仍允许双(多)GP的私募投资基金备案,但一般要求其中不具有管理人资格的GP须满足私募基金合格投资者的条件,该不具有管理人资格的GP也不得参与或干涉基金的投资管理活动以及从基金收取固定管理费用。
此外,本次《备案须知》再次重申了私募基金管理人的专业化经营原则。结合《登记须知》《私募投资基金管理人内部控制指引》和《私募基金登记备案相关问题解答(十三)》的相关规定,除符合条件的自有资金投资及投资顾问业务外,现行监管规则似已不允许私募基金管理人从事私募基金管理以外的其他业务。
四、 明确不同类型私募投资基金的差异化托管要求
根据《证券投资基金法》第八十八条和《私募投资基金监督管理暂行办法》(“《暂行办法》”)第二十一条,一般理解,除部分特殊类型的私募基金(如私募资产配置基金以及金融资产投资公司、基金公司证券公司的私募基金子公司发起设立的私募投资基金等)受限于监管规则而必须托管外,私募投资基金可通过基金合同的约定对是否进行托管做出选择,但自2018年下半年起,中基协已基本不接受无托管的契约型私募投资基金的备案申请。但从本次《备案须知》来看,在“基金合同约定设置能够切实履行安全保管基金财产职责的基金份额持有人大会日常机构或基金受托人委员会等制度安排”时,契约型私募投资基金似仍存在不托管的政策空间。
另一方面,对于通过公司、合伙企业等特殊目的载体间接投资底层资产的私募投资基金,本次《备案须知》不仅明确要求此类私募投资基金必须托管,更进一步要求托管机构持续监督特殊目的载体的现金流、事前掌握资金划转路径以及事后获取并保管资金划转及投资凭证。我们理解,该新增要求将导致此类基金之托管人的托管范围从基金层面延伸至其投资的特殊目的载体层面(就特殊目的载体,可能表现为资金和账户监管等),应是对前期监管中多次发现的管理人擅自挪用基金财产行为的进一步防控措施。
结合前述规定,我们对本次《备案须知》下私募投资基金的托管要求总结如下:
五、 确认私募基金的合格投资者标准
私募投资基金的合格投资者标准建立于2014颁布的《暂行办法》,并与信托、资产管理计划等其他资产管理产品的合格投资者标准长期存在差异。一般理解,资管新规于2018年4月生效后,监管层面有意对资产管理产品的合格投资者标准进行统一。但因该标准与《暂行办法》项下的合格投资者标准不同(如下表),两者如何衔接和适用一度是行业内的关注重点:
本次《备案须知》明确,“合格投资者应当符合《私募投资基金监督管理暂行办法》的相关规定。”由此可见,中基协目前仍以《暂行办法》作为私募投资基金合格投资者标准的认定依据,也即,资管新规项下的合格投资者标准暂不适用于私募投资基金(但就金融资产投资公司、证券公司和基金公司的私募子公司等发起设立的私募基金而言,我们理解仍适用资管新规下的合格投资者标准)。
对于投资者的穿透核查要求,本次《备案须知》基本与《暂行办法》保持一致,即要求对非法人形式的机构穿透确认最终投资者是否为合格投资者以及穿透计算人数,但值得注意的是:
1. 就可被豁免穿透的非法人形式投资者,《备案须知》描述为“依法备案的资产管理产品”,相较《暂行办法》项下的“依法设立并在基金业协会备案的投资计划”,其外延有所扩大。
2. 资管新规要求对多层嵌套资产管理产品向上识别产品的最终投资者,本次《备案须知》并未设置该资产管理产品嵌套投资的向上穿透识别要求。
六、明确私募基金备案完毕的标志及“先备案、后投资”原则
根据《暂行办法》第八条的规定,私募基金应在募集完毕后办理备案手续。但对于何为“募集完毕”,实践中存在不同的认定。而本次《备案须知》则基于基金的不同组织形式,对“募集完毕”的标志明确如下:
本次《备案须知》进一步要求,基金管理人应在基金募集完毕后的20个工作日内通过AMBERS系统申请私募投资基金备案。同时,在基金完成备案之前,仅可以以现金管理为目的,投资于银行活期存款、国债、中央银行票据、货币市场基金等中国证监会认可的现金管理工具。换言之,在基金完成备案前,除进行现金管理工具的投资外,似已无法开展其他投资活动。事实上,关于私募基金在备案后方可投资运作的规定最早见于《私募投资基金合同指引1号(契约型私募基金合同内容与格式指引)》,其后,中基协未再以其他方式予以明确。因此,市场中关于契约型私募基金以外的私募基金(甚至包括契约型私募基金中的非证券投资基金)是否可以在备案前即投资运作一直存在不同理解。本次《备案须知》应是对此做出了统一的回应,同时也与证监会管理的其他各类金融资产管理产品在备案和投资运作的要求上拉平了监管尺度。
此外,本次《备案须知》进一步规定,“对于协会不予备案的私募投资基金,管理人应当告知投资者,及时解除或终止基金合同,并对私募投资基金财产清算,保护投资者的合法权益。”该条规定可视为中基协对不予备案基金处理方式的明确,也即要求此类基金即时终止、清算,而非以“非基金”的状态持续运作。
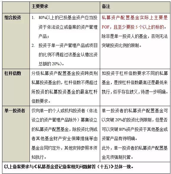
七、新增私募股权基金和资产配置基金的封闭运作要求
根据资管新规,资产管理产品直接或者间接投资于未上市企业股权及其受(收)益权的,应当为封闭式资产管理产品。该条规定目前已广泛适用于金融机构发行的私募资产管理产品,但因后续募集的安排广泛应用于私募股权基金领域,一般理解该封闭运作要求难以应用于基金实践。出乎意料的是,本次《备案须知》新增私募股权投资基金(含创业投资基金)和私募资产配置基金的封闭要求,明确规定此两类基金在备案完成后不得开放认/申购(认购)与赎回(退出),可视为对资管新规的封闭运作规定作了较为完整的吸收,预计将对前述两类基金的运作造成较大的影响。
我们同时注意到,《备案须知》对部分私募股权投资基金和私募资产配置基金的封闭要求提供了豁免的空间,也即,在同时满足以下条件的情形下,私募股权投资基金和私募资产配置基金可以新增投资者或增加既存投资者的认缴出资,但增加的认缴出资额不得超过备案时认缴出资额的3倍:
1. 基金的组织形式为公司型或合伙型;
2. 基金由依法设立并取得基金托管资格的托管人托管;
3. 基金处在合同约定的投资期内;
4. 基金进行组合投资,投资于单一标的的资金不超过基金最终认缴出资总额的50%;
5. 经全体投资者一致同意或经全体投资者认可的决策机制决策通过。
我们理解,以上豁免条件同时满足的难度相对较大。特别是对于广泛存在的契约型私募股权投资基金和投资单一项目的私募股权投资基金,可能将就此告别后续募集的安排。
另一方面,自2017年以来,私募基金的备案已呈现愈发“严峻”的态势。考虑备案风险和资金成本,目前存在大量私募基金先行小规模募集,待备案完成后方进行扩募的情形。我们认为,本次《备案须知》施行后,受限于扩募条件和扩募的比例限制,私募股权投资基金和私募资产配置基金“先备案、后扩募”的模式亦不再具有普遍的可行性。
八、 禁止刚性兑付和资金池
本次《备案须知》下关于禁止刚性兑付及资金池的规定均是沿袭私募基金现有监管规则和资管新规的要求,并未新设特殊规则。但须提示的是:
1. 从打破刚性兑付预期的角度,关于私募基金中“预期收益率”、“业绩比较基准”等概念的使用一直是中基协近年来的关注重点。本次《备案须知》再次重申,“管理人或募集机构使用“业绩比较基准”或“业绩报酬计提基准”等概念,应当与其合理内涵一致,不得将上述概念用于明示或暗示基金预期收益,使投资者产生刚性兑付预期。”实践中,部分基金管理人虽不使用“业绩比较基准”或“业绩报酬计提基准”等术语,但仍在基金合同中设置定期、定额的分配安排,从而变相实现对投资人的固定收益分配。为此,本次中基协在《备案须知》中进一步补充,要求投资者获得的收益与投资标的实际收益相匹配,且基金管理人不得按照类似存款计息的方法计提并支付投资者收益。显然,随着中基协对基金备案核查的愈加深入,对基金债权投资以及刚性兑付特征的把握也逐渐清晰和精准。特别对于涉及“形权实债”投资的基金而言,虽然提交中基协备案的交易端法律文件可能不体现债务部分的交易安排,但基金内部安排中一般会应投资人要求而设置计息式的收益支付方式。本次对于基金收益分配方式的补充规定可视为对此类基金的进一步约束。
2. 从禁止资金池业务的角度,本次《备案须知》除重申单独管理、单独建账、单独核算的“三单”管理要求外,还明确提及,“管理人不得在私募投资基金内部设立由不同投资者参与并投向不同资产的投资单元/子份额,规避备案义务,不公平对待投资者。”我们理解,《备案须知》描述的该等情形系资金池业务中“集合运作”的一种表现形式,但相对其他资金池业务而言,人为拆分基金份额和投资标的的情形更为普遍,也更易被误解为合规的运作模式。本次《备案须知》的特别明确应可在很大程度上防范此类产品大规模运用的风险。
九、新增私募基金存续期要求
除早期设立及备案的私募基金外,实践中,中基协目前已不接受无存续期限的私募基金备案申请。除此之外,私募基金本无关于存续期的限制。而本次《备案须知》首次对私募基金的存续期提出了具体要求如下:
由此可见,私募股权投资基金和私募资产配置基金在本次《备案须知》后将新增存续期不少于5年的强制要求。我们认为,虽然对基金存续期设置下限有助于从事股权投资的私募基金回归真实股权投资、价值投资的本源,但“一刀切”的模式在一定程度上也禁锢了私募股权投资基金在运作模式上的多样性,且有可能在目前已不乐观的资金市场中让私募股权投资基金的募集雪上加霜。
十、明确私募基金杠杆倍数要求
本次《备案须知》要求,私募投资基金的杠杆倍数不得超过监管部门规定的杠杆倍数要求,且开放式私募投资基金不得进行份额分级。我们理解,随着本次《备案须知》的发布,关于私募基金是否适用资管新规中产品杠杆倍数要求的争议可尘埃落定。根据资管新规和本次《备案须知》,私募基金的杠杆比例须符合如下规定:
值得注意的是,资管新规中关于开放式私募产品不得进行份额分级的规定也被一并纳入本次《备案须知》。我们据此理解,前述规定将导致分期募集和结构化两个常见的基金安排无法并存。
此外,鉴于私募基金的分类标准尚未与资管新规统一,可能出现同类型私募基金适用不同杠杆比例的情形(例如证券投资基金中投资于股票及债券的基金分别适用1:1和3:1的杠杆比例),预计将在一定程度上增加基金杠杆比例的监管难度。
十一、设置私募基金的关联交易认定方式和监管规则
私募基金的关联交易也是中基协长期关注的问题之一,但在监管规则层面,私募基金关联交易的界定和要求却并不明确,本次《备案须知》明确将基金管理人、投资者、管理人管理的私募投资基金、同一实际控制人下的其他管理人管理的私募投资基金、以及与上述主体有其他重大利害关系的关联方均纳入关联交易的关联方范围,在较大程度上明晰了私募基金关联方及关联交易的认定方式。
另一方面,本次《备案须知》也对私募基金关联交易的具体规则作了细化,我们将其列示如下:
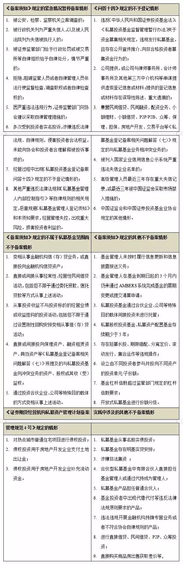
十二、补充暂停私募基金备案的情形
我们注意到,本次《备案须知》新增紧急情况暂停私募基金备案的情形。结合本次《备案须知》以及中基协以往颁布的相关文件和实务经验,我们将目前私募基金暂停/禁止备案的情形总结如下:
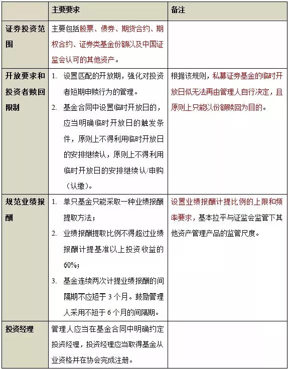
十三、设置私募证券投资基金的特殊备案要求
十四、 设置私募股权投资基金的特殊备案要求
十五、 设置私募资产配置基金特殊备案要求
十六、设置两层次过渡期安排
本次《备案须知》继续采取“新老划断”的原则,也即在2020年4月1日之前完成备案的私募基金,仍可按《备案须知》出台前的规则运作。可以肯定的是,过渡期内将出现大量私募基金“赶末班车”的情形。但须注意的是,即使基金备案申请于过渡期届满前完成提交,中基协自2020年4月1日亦不再办理与《备案须知》规则不一致的在审备案申请;因此,过渡期内的基金备案是否能够顺利完成存在一定不确定性。
?
此外,针对2020年4月1日前完成备案的私募基金,如其从事《备案须知》第(二)条中不符合“基金”本质活动的,则该基金在2020年9月1日之后不得新增募集规模、不得新增投资,到期后应进行清算,原则上不得展期。我们理解,如前述基金已有明确的自动展期约定,则仍可根据基金合同的约定进行展期;但如仅约定管理人有权自行决定基金展期或其他类似情形,则是否允许展期还有待中基协进一步明确。另一方面,《备案须知》明确要求该等基金在2020年9月1日之后不得新增募集规模、不得新增投资,由此可见,即使该等基金内部存在申购/扩募的约定或仍处于约定的投资期内,其在2020年9月1日之后即无法在合规的框架下实施扩募及对外投资的安排。
免责声明:本公众号发布的信息,除署名外,均来源于互联网等公开渠道,版权归原著作权人或机构所有。我们尊重版权保护,如有问题请联系我们,谢谢!
