法盛金融投资
致力于分享金融、不良资产、投融资并购、房地产、公司纠纷、资本市场、疑难案例等干货。
监管规范对“专业投资者”做了定义,同时满足一定资产条件和专业条件的自然人属专业投资者,募集机构可对其实行差别适当性义务[1]。《九民纪要》第78条规定即便卖方机构违反了适当性义务,但是基于投资人的专业性,适当性义务的违反并未影响投资人自主决定的,卖方机构可以豁免责任。(本文将具有《九民纪要》第78条“既往投资经验”“受教育程度”等特殊性的投资者称为“专业性投资者”,以避免与“专业投资者”混淆。)
如果说《九民纪要》有关适当性义务的要求与违反该义务的责任是给予投资人的“矛”,那《九民纪要》第78条有关卖方机构对“专业性投资者”可免于承担违反适当性义务的责任,就是给予卖方机构的“盾”。对于“专业性投资者”的判断,本文认为,司法实践具有一定的自由裁量权,但更倾向于持谦抑态度。
一
《九民纪要》给卖方机构的“盾”——卖方机构对“专业性投资者”可免于承担违反适当性义务的责任
1、《九民纪要》第78条:投资人是“专业性投资人”的,即便卖方机构违反适当性义务的,投资人仍要“风险自负”
根据《九民纪要》第78条“免责事由”的规定:“卖方机构能够举证证明根据金融消费者的既往投资经验、受教育程度等事实,适当性义务的违反并未影响金融消费者作出自主决定的,对其关于应当由金融消费者自负投资风险的抗辩理由,人民法院依法予以支持。”
本条规定的意思是,相较于金融消费者,如果投资者是具有特殊性的“专业性投资者”(该类特殊性包括既往投资经验、受教育程度以及《九民纪要理解与适用》中的所列举的身份、性质、财产状况、专业知识等),即便卖方机构违反投资者适当性义务,此时投资者仍要自担投资风险。
对于举证责任来说,《九民纪要》将“专业性投资者”的举证责任以及适当性义务的违反并未影响投资者自主决定的举证责任分配给卖方机构。这也是卖方机构销售产品时须收集了解投资者的信息以尽到“了解客户”义务的要求。
2、卖方机构对于“专业性投资者”可免于承担违反适当性义务责任的法理基础
在面对具有较高专业性和复杂性的金融产品时,基于信息不对称等原因,一般的金融消费者无法认识到真正的风险,而卖方机构具有逐利性,常常将不适合的产品卖给金融消费者,导致将不适合的金融消费者引入金融市场。
将投资者适当性义务赋予卖方机构的目的,正是保护金融消费者在充分了解产品风险的情况下作出自主决定,以实现契约正义。
但是对于“专业性投资者”来说,即便卖方机构有违适当性义务,但此时卖方机构与“专业性投资者”并非处于信息不对称的状态,卖方机构的过错并不会影响该类投资者的自主决定,该类投资者凭借专业知识也可以知晓投资风险,自然不会存在将不适合的金融消费者引入金融市场或者有违契约正义的问题。即然投资决定是“专业性投资者”自主作出的,其即需要自行承担投资风险,而不能在产品亏损时通过诉讼的方式将投资风险转嫁给卖方机构。
二
“专业性投资者”之司法观察
苏某与民生银行南京鼓楼支行金融委托理财合同纠纷
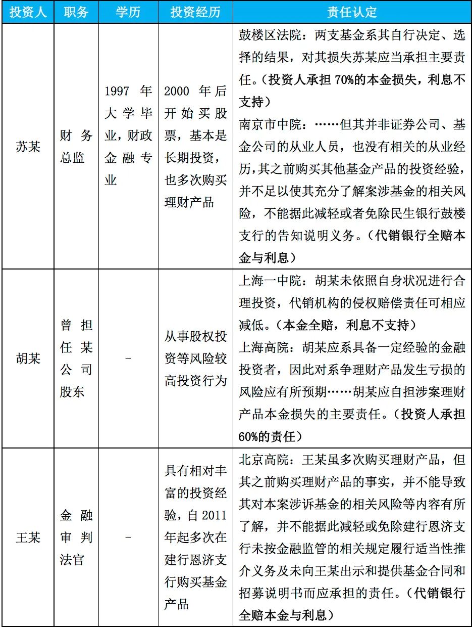
在(2019)苏0106民初4842号案例中,投资人苏某在庭审中陈述“其于1997年大学毕业,专业为财政金融,此后一直从事财务工作,目前是一家公司的财务总监;苏某从2000年后开始买股票,基本是长期投资,也多次购买理财产品。”
南京市鼓楼区法院认为:
苏某系完全民事行为能力人,具有较高的文化知识水平,其作为大额资金的控制者,多次进行理财投资,具有一定的投资理财经验,购买案涉的两支基金系其自行决定、选择的结果,对其损失苏某应当承担主要责任。民生银行鼓楼支行在向客户推介理财产品时未适当履行风险揭示义务,民生银行鼓楼支行的行为对苏某决定购买案涉两支基金产品产生了一定的影响,故民生银行鼓楼支行应当对苏某的损失承担次要责任。
对于苏某主张的损失,衡量双方的过错,南京市鼓楼区法院酌定民生银行鼓楼支行对苏某的损失承担30%的责任,即206505元。关于苏某主张的利息损失,不符合法律规定,南京市鼓楼区法院不予支持。
该案二审南京市中级法院((2019)苏01民终7576号)则作出不同的认定:
虽然苏某系金融专业大学毕业,目前担任一家公司的财务总监,也购买过基金产品,但其并非证券公司、基金公司的从业人员,也没有相关的从业经历,其之前购买其他基金产品的投资经验,并不足以使其充分了解案涉基金的相关风险,不能据此减轻或者免除民生银行鼓楼支行的告知说明义务。民生银行鼓楼支行未能举证证明适当性义务的违反没有影响苏某作出购买案涉基金的自主决定,其应当对苏某的全部损失承担赔偿责任。据此,民生银行鼓楼支行应当赔偿苏某本金损失688350.07元及自苏某起诉之日即2019年4月9日起按照中国人民银行发布的同期同类存款基准利率计算的利息损失。一审判决关于赔偿责任的认定不妥,本院予以纠正。
胡某与甲银行、乙基金公司财产损害赔偿纠纷
虽然该案再审裁判文书并未公开,但在相关报道中,上海高院裁判理由认为:
从胡某的投资经验来看,在购买本案系争理财产品之前,其曾经购买与本案系争理财产品风险等级相当的理财产品,并获得盈利,结合胡某曾担任某公司股东及之后从事股权投资等风险较高投资行为等情形综合考量,胡某应系具备一定经验的金融投资者,因此对系争理财产品发生亏损的风险应有所预期。在胡某书面承诺愿意自担风险,在无证据证明甲银行存在主动推介行为的情况下,按照“卖者尽责、买者自负”原则,胡某应自担涉案理财产品本金损失的主要责任。
王某与中国建设银行北京恩济支行财产损害赔偿纠纷
建行恩济支行不服一审北京海淀区法院全赔的判决,提起上诉并指出:
王某作为金融案件审判领域的专家,有高于社会普通人的金融投资专业知识,具有相对丰富的投资经验,且自2011年起多次在建行恩济支行购买基金产品,存在主动要求购买涉诉基金的现实可能,一审法院在无法确定涉诉基金系王某主动要求购买还是建行恩济支行主动推介的情况下,仅凭王某一方的说辞即认定基金系建行恩济支行主动向王某推介,缺乏事实依据。
王某则辩称:
建行恩济支行混淆了法律专业知识与证券投资专业知识的界限,王某作为金融审判人员,也许具有较高的法律知识,对法律风险有较高认识,但并不代表其对证券投资具有高于常人的认知。虽然王某自2011年起有多次购买基金的行为,但并不意味着王某就有证券投资的经验。
对于投资人身份的特殊性,北京市一中院在本案二审中((2018)京01民终8761号)并未进行直接回应,而是从证据角度否定代销银行的观点。
北京高院在本案再审中((2019)京民申3178号)仅对其投资经历进行分析,并未对投资人金融审判法官的特殊身份是否可以减轻或者免除代销银行违反适当性义务的责任进行评述,其认为:
关于建行恩济支行主张王某多次购买理财产品,有足够投资经验一节,王某虽多次购买理财产品,但其之前购买理财产品的事实,并不能导致其对本案涉诉基金的相关风险等内容有所了解,并不能据此减轻或免除建行恩济支行未按金融监管的相关规定履行适当性推介义务及未向王某出示和提供基金合同和招募说明书而应承担的责任。
1、3个案例中2个被改判过,该2个案例分别得过奖
在苏某案中,南京市鼓楼区法院结合学历背景、财产状况、投资经历等认定投资人系“专业性投资者”,并据此将投资损失的70%分配给投资人承担。二审南京市中院则作出不同的认定,其认为虽然该投资人具有这些背景,但并非证券公司、基金公司从业人员,也没有从业经历,购买其他基金的投资经验也与案涉基金不相同,适当性义务的违反影响了投资人的自主决定,据此将全部投资损失都分配给代销银行承担。
南京市中院有关本案的案例分析获得全国法院系统2020年度优秀案例分析评选优秀奖。
在胡某案中,二审上海市一中院认为投资人对自身的财务状况、投资能力及风险承受能力应有相应的认识,但投资人未依照自身状况进行合理投资,具有相应过错,并据此驳回投资人有关支付利息的诉请,而对于投资本金损失则全部分配给代销银行。再审上海市高院则作出不同认定,该院结合投资经历、担任职务等,将投资损失的60%分配给投资人承担。
“胡某诉甲银行、乙基金公司财产损害赔偿纠纷”被评为“2019年度上海法院金融商事审判十大案例”。
江苏与上海地区经济水平较为发达,是资管纠纷的多发地,再结合苏某案及胡某案都获得相关奖项,可以认为该两个案例具有一定的典型性。至于经过北京三级法院审理的王某案,其更为受到社会的普遍关注。该案也具有典型性。
2、司法实践对于“专业性投资者”的认定
从前述三个案例可以总结出,司法实践中考量投资人是否为“专业性投资者”的因素包括:投资人的从业经历/职务、投资经历、学历背景、财产状况等。
1.各构成要素的判断标准
对于“从业经历/职务”来说,苏某案中,南京中院认为财务总监的职务不是“专业性投资者”的构成要素;胡某案中,上海高院认为担任某公司股东是“专业性投资者”的构成要素;王某案中,北京高院未采纳代销银行有关投资人作为金融审判法官是“专业性投资者”的主张。
笔者了解到,胡某在购买理财产品前,其身份系某新三板上市公司企业股东,购买理财产品后,其身份系投资管理合伙企业股东(股权投资),既然如此,其当然是“专业性投资者”。对于财务总监的职务来说,其工作内容与基金投资可能存在一定的差别。至于作为金融审判法官的王某,其辩称法律专业知识与投资专业知识并不相同,结合其风险测评显示风险承受能力较弱,法院可能综合判断其非“专业性投资者”。
对于“投资经历”来说,苏某案中,投资人陈述“从2000年后开始买股票,基本是长期投资,也多次购买理财产品。”对此,鼓楼区法院认为该投资经历是“专业性投资者”的构成要素,而二审南京市中院持相反态度,理由是以前购买的理财产品是其他基金产品,与本案产品并不同;胡某案中,上海高院认为投资人购买过与本案产品风险等级相当的产品,且从事股权投资等风险较高的投资,属“专业性投资者”;王某案中,对于代销银行有关投资人“自2011年起多次在建行恩济支行购买基金产品”的主张,北京高院认为购买过理财产品的事实并不能导致对案涉基金的风险有所了解。
对于“投资经历”的判断,似乎可以总结出,南京中院以及北京法院持“产品种类相同”的判断标准,而上海法院持“产品风险等级相当”的判断标准。
对于“学历背景”来说,苏某案中,鼓楼法院的表述是“具有较高的文化知识水平”,并将其作为“专业投资者”的判断要素;南京中院则持相反态度。苏某虽系金融专业大学毕业,笔者猜测可能因为其是“财政金融”专业,并不涉及投资类的专业学科。
对于“学历背景”的判断,似乎可以总结出,鼓楼法院采“高等教育”判断标准,而南京中院采“专业教育”判断标准。
2.各构成要素的作用力大小排序
将各种影响“专业性投资者”的判断因素割裂开来分析有利于了解各个因素对构成“专业性投资者”的作用大小。但实践中,法官判断是否属“专业性投资者”可能是一个综合判断的过程,对各种因素进行衡量并在内心形成一种确信。
而如果要对构成“专业性投资者”因素的作用力大小进行排序的话,在胡某案中,胡某作为新三板上市公司股东、投资管理合伙企业股东(股权投资)等,上海高院将胡某对投资损失从承担利息损失改判为承担60%的损失;在苏某案中,南京市中院认为其虽目前担任财务总监,但其并非证券公司、基金公司的从业人员,也没有相关的从业经历等,将苏某对投资损失从承担70%的本金损失及利息损失改判为不承担任何损失。以上两点似乎可见“从业经历/职务”对构成“专业性投资者”有第一重要性的作用。
“投资经历”显然也有着重要性的作用,但可能不及“从业经历/职务”。从常理来说,如果投资人的职务是从事投资的,一般情况下,其当然是“专业性投资者”,而“投资经历”可能还涉及投资标的种类、投资大环境等要素。并且,有司法实践(前述案例南京中院以及北京法院)对于“投资经历”持“产品种类相同”的判断标准,具有一定的谦抑性。
对于“学历背景”“财产状况”来说,其作用力可能不及“从业经历/职务”与“投资经历”,对于“学历背景”,司法实践持“高等教育”还是“专业教育”态度不一,而对于“财产状况”,其和投资能力也不必然具有因果关系。
由此,构成“专业性投资者”因素的作用力大小可以排序为:从业经历/职务>投资经历>学历背景/财产状况。
3.自由裁量权与谦抑态度
从前述三个案例中两个被改判过,且改判原因都与投资人的专业性有直接关系可以看出,司法实践中,法院判断投资人是否属“专业性投资者”具有一定的自由裁量权。
三个案例中,只有上海高院改判认为投资人属“专业性投资者”并判赔60%的责任;南京中院改判投资人属“非专业投资者”,即便该投资者“金融专业大学毕业,具有较高的文化知识水平,作为大额资金的控制者,多次进行理财投资”;北京法院王某案则更为特殊,王某为金融审判法官,但北京三级法院都未认定王某属“专业投资者”。在强调保护金融消费者的大背景下,我们似乎可以得出,法院对认定金融消费者为“专业性投资者”以减少甚至免除卖方机构未尽适当性义务的责任持谦抑态度。
三
启示
《九民纪要》第78条列举判断“专业性投资者”的因素如“既往投资经验”“受教育程度”等,司法实践对于该类因素的判断标准存在不同的理解,也可见因判断标准不同而改判的案例,不利于司法的安定性。因此,有必要对该条“既往投资经验”“受教育程度”等因素的具体判断标准进行明确。
虽然《九民纪要》第78条确定了卖方机构对于“专业性投资者”可免于承担违反适当性义务责任的原则,但同时也将“专业性投资者”的举证责任赋予卖方机构。卖方机构在销售过程中如果没有调查清楚投资人的信息,后期诉讼的时候再去寻找可能更为困难。
注释:
[1] 《基金募集机构投资者适当性管理实施指引(试行)》第六条【指导原则】
(六)差异性原则。基金募集机构应当对投资者进行分类管理,对普通投资者和专业投资者实施差别适当性管理,履行差别适当性义务。
免责声明:本公众号发布的信息,除署名外,均来源于互联网等公开渠道,版权归原著作权人或机构所有。我们尊重版权保护,如有问题请联系我们,谢谢!
