致力于分享金融与不良资产、投融资并购、房地产与城市更新、基金资管、资本市场、公司纠纷、税务筹划及疑难案例等干货。
基小律说:
私募房地产基金一度是私募基金行业非常重要的一个业务板块。据不完全统计,仅在2017年8月,当月完成备案的私募房地产基金即达73只,占备案基金总数的14.15%。鉴于私募房地产基金在私募基金行业的重要位置,基小律团队周蒙俊律师特撰文对私募房地产基金的现状、以及5种业务模式进行介绍和分析,以期能为各位带来诸多思考。
本文首发于2020年02月24日,好文建议多次阅读。
快来和基小律一起看看吧~
周蒙俊 | 作者
目录
二、现行监管政策下的私募房地产基金业务模式
三、结语
伴随国内房地产市场的“黄金十年”,私募房地产基金一度成为私募基金行业非常重要的一个业务板块。据不完全统计,仅在2017年8月,当月完成备案的私募房地产基金即达73只,占备案基金总数的14.15%。其时,除少数有房地产背景的基金管理机构以个案形式开展股权投资外,大部分私募房地产基金均采用较为“短平快”的借贷业务模式,并通常具备如下几个特征:
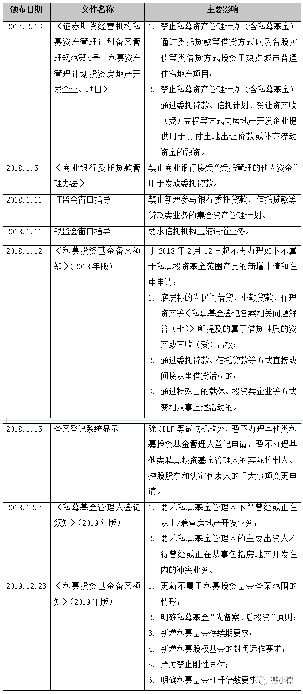
1. 项目投资,即单只基金对应单一项目,少见组合投资和循环投资安排。2. 债权投资,以发放银行委托贷款或嵌套信托计划发放信托贷款等债权投资模式为主,少见股权投资(亦有部分持股安排实为让与担保,并非真实的股权投资)。3. 短期投资,基金期限一般不超过项目开发周期,以不超过3年居多。然而,随着“去杠杆”时代的来临,自2017年起,私募房地产基金的监管政策逐渐趋严。为便于梳理,我们以2017年为时间轴的起始,将与私募房地产基金有关的主要限制性政策列举如下:可见,近年来,有关私募房地产基金的限制性政策多口径密集出台。此外,《关于规范金融机构资产管理业务的指导意见》(“《资管新规》”)于2018年4月27日正式颁布,随《资管新规》而补充和更新的资管行业整体监管规则,如“限制杠杆率”、“禁止资金池”、“禁止多层嵌套”、“禁止刚性兑付”、“久期管理”等,也在客观上对私募房地产基金的传统业务模式构成了一定的限制。据我们统计,在2018年4月,当月完成备案的私募房地产基金仅占备案基金总数的3.25%,较之8个月前(2017年8月)的数据大降77%。目前来看,虽无统一数据,但因监管政策并未放松,且受限于房地产市场和宏观经济的叠加影响,私募房地产基金的整体数量和规模相较2018年应还有进一步的萎缩。我们理解,现行监管政策下私募房地产基金的举步维艰主要源于其传统业务模式的受限。具体而言,在《证券期货经营机构私募资产管理计划备案管理规范第4号--私募资产管理计划投资房地产开发企业、项目》(“《四号文》”)以及《私募投资基金备案须知》(“《备案须知》”)等规则的多重约束下,私募房地产基金原有的借贷模式无法延续;加之以无条件刚性回购为代表的“名股实债”模式也同样受限,从而导致私募房地产基金最为房企所看重的“影子银行”功能无法发挥。原已固化甚至单一化的投资路径突然丧失,应是私募房地产基金大量减少甚至难以生存的主要原因。自《四号文》颁布以来已三年有余,也不乏私募基金管理人尝试在现行监管政策下创新私募房地产基金的业务模式。结合业务实践,我们将现阶段相对主流的业务模式列举如下:单一股权投资模式即指私募房地产基金仅以股投资方式投资于房地产行业的模式,通常表现为私募房地产基金以受让股权或增资等方式投资于标的公司,进而通过标的公司的项目开发收益以及对外转让股权等方式实现投资退出,是现阶段私募房地产基金的基础模式。究其原因,一是在借贷模式受限后,除股权投资之外私募基金再无其他可适用于房地产行业的大类投资方式,二是其他类私募基金管理人暂停登记后,以债权投资为主的其他类私募基金也面临较多的备案困难,无法再大规模投资于房地产行业。实践中,股权投资的私募房地产基金又可细分为“单项目投资”和“总对总投资”两类,前者除投资方式不同外,总体的投资逻辑与传统的私募房地产基金相似,主要依赖于单个房地产项目公司和项目的收益及担保安排;而后者系指私募房地产基金(或基金管理人)与某一房地产集团企业(或其下属多个区域公司/项目公司)的整体合作,投资期内存在组合投资和循环投资安排,侧重于房地产集团企业的项目持续获取能力以及私募基金管理人的项目判断能力,交易结构的搭建也相对更为多变和灵活。此外,并购型的私募房地产基金也多采取股权投资模式,但考虑其运作模式在现行监管政策出台前后无本质差异,在此不再赘述。需要注意的是,在备案实践中,就私募房地产基金的股权投资,中国证券投资基金业协会(“中基协”)一般要求基金管理人在基金合同中对投资标的进行明确,或者在组合投资情况下对基金的投资方式、投资阶段、投资区域等要素做限缩表述,否则可能导致基金难以完成备案。此外,如基金合同中已对投资标的进行明确,则中基协亦可能要求基金管理人补充提供相关投资文件,以做进一步核查。股权投资对赌模式(“对赌模式”)是股权投资模式的一种变化,根本目的在于为基金的股权投资增加收益的预期性和退出保障。与传统PE/VC基金多以标的公司的业绩和上市周期为对赌条件不同,私募房地产基金的对赌主要围绕被投资项目的开发和销售情况。通常而言,当项目的开发和销售情况未达预期时,基金将有权要求标的公司及/或其股东、实际控制人以一定的对价回购基金持有的标的公司股权,该等回购对价可能为固定对价,也可能为考虑项目估值情况的市场价格。此外,部分项目中存在双向对赌安排,也即当项目的开发和销售情况达到或超过预期时,设置基金和项目方之间阶梯式的差异化利润分配安排,从而使得承担更多项目管理职能的一方取得更多的利益。我们理解,对赌模式在私募房地产基金实践中具备一定的合理性。首先,传统PE/VC基金的对赌安排早以为市场所熟知,且已成为此类基金退出的重要渠道之一;就私募房地产基金而言,其参与对赌的逻辑也是基于投资安全的考量以及对标的公司及项目未来情形的不确定性和信息不对称,与PE/VC基金没有本质差异。其次,房地产项目的开发周期受较多客观因素的影响,不确定性较强,增设对赌安排也有利于极端情况下基金及其投资人的到期退出。另一方面,就对赌模式中的项目方而言,因其除出资之外在项目中还有其他显性和隐性成本投入(如土地获取、管理、人员等),设置双向对赌安排也有利于对其综合成本进行补偿,更易为项目方所接受。不可否认,对赌模式在实践中存有一定争议,主要原因在于部分对赌模式被不当地异化为名股实债的投资安排,也即,将对赌退出作为基金退出的主要或唯一渠道。值得注意的是,现行监管规定并未禁止私募房地产基金在投资端设置对赌安排,但根据中基协对外披露的口径,合理的对赌应与投资标的的业绩相匹配,鉴于此,如对赌条件的设置明显脱离投资标的的实际情况,则该等对赌可能将被划入无条件刚性兑付的范畴。此外,我们也建议尽量采取双向对赌以及市场价的股权回购安排,从而体现对赌安排的合理性,避免名股实债的嫌疑。夹层投资模式是股权投资模式的另一种变化,主要体现为同意投资组合项下股权投资与债权投资的结合。虽然2018年1月12日颁布的《私募投资基金备案须知》明确禁止私募投资基金直接或间接从亊借贷活动,但中基协在同年1月23日召开的“类REITs业务专题研讨会”中指出,“在私募基金投资端,私募基金可以综合运用股权、夹层、可转债、符合资本弱化限制的股东借款等工具投资到被投企业,形成权益资本。符合上述要求和《备案须知》的私募基金产品均可以正常备案。”鉴于此,实践中也不乏私募房地产基金通过“股权投资+股东借款”的夹层投资模式投资于房企的案例。我们理解,夹层投资模式可较好地平衡私募房地产基金投资收益和风险,并匹配同一基金中不同风险偏好投资人的要求。此外,在不少私募房地产基金投资人仍在寻求期间收益的背景下,夹层投资模式可通过债权部分的分期还本付息予以满足,在账务处理和抗风险能力等方面均优于单一股权投资模式中的预分红等安排。但须注意的是,中基协要求股东借款等工具的运营应符合资本弱化限制原则,根据《企业所得税法》以及《财政部、国家税务总局关于企业关联方利息支出税前扣除标准有关税收政策问题的通知》(财税〔2008〕121号)等相关规定,非金融企业符合资本弱化限制原则的股债比例为1:2(权益性投资:债权性投资)。但在《资管新规》颁布后,中基协就部分私募房地产基金的备案反馈中亦有提及,“按照惯例,股权投资基金中股权投资方式占比一般在80%及以上”。由此可见,现阶段的夹层投资模式应是“大股小债”模式,债权投资只能作为股权投资的辅助和配套(也即债权投资占比不超过20%,但类REITs业务中涉及的私募房地产基金,一般仍可适用1:2的股债比例)。此外,根据我们的经验,如私募房地产基金采取夹层投资模式的,基金管理人应说明债权投资的具体比例和必要性,即使债权投资方式的占比为20%以下,其备案仍须“一事一议”。我们理解,“大股小债”的夹层投资模式在本质上仍是一种权益投资。与此不同,供应链债权模式是较为纯粹的债权性投资。虽然《私募投资基金备案须知》所体现的监管要求禁止私募基金参与借贷活动,但一般理解,债权投资并不等完全同于借贷活动。特别是在以既有债权(应收账款)为投资标的的模式下,如果既有债权并非基于借贷活动而产生,且转让后也无固定对价的回购安排,则很难将其简单认定为借贷活动。中基协洪磊会长于2018年4月21日召开的中国母基金百人论坛上曾提出,要按照股、债、收益权的不同属性,完善私募基金备案标准和风险监测指标,并强调股权融资、债务融资和收益权融资须纳入穿透监测,不能变成变相信贷。由此可见,只要满足合规管理要求,债权投资仍属私募基金可以运用的投资工具之一。基于前述理论,即使在《私募投资基金备案须知》颁布后,我们仍可看到市场中有部分通过购房尾款、建设工程施工款、物业管理费等供应链债权模式参与房地产投资的私募基金。其基本模式是由私募基金出资受让房企上下游的供应链债权,通过债权偿付实现投资退出;部分项目中,也可能进一步设置供应链债权的回购安排,但如涉及固定对价回购,则因存在借贷嫌疑而可能导致备案风险增加。此外,受限于标的项目类型的特殊性以及涉债产品的敏感性,供应链债权模式在目前的私募房地产基金实践中相对罕见,占比不高。随房地产资产证券化市场的发展,越来越多的私募房地产基金也作为资产证券化的一环参与进来。特别是在类REITs业务中,原始权益人先行作为单一投资人认购私募房地产基金,并将基金份额作为基础资产,最终由专项计划通过受让基金份额以及向基金实缴出资等安排,通过私募房地产基金投资于底层标的项目。前述模式已经渐成类REITs项目的主流。如前所述,在类REITs业务中,私募房地产基金多以夹层方式投资于底层标的项目,一般认为可突破80%的股权投资比例限制,达到不超过1:2的股债比例。但不可否认的是,参与类REITs业务的私募房地产基金总体数量还是较低,且集中于部分“券商系”私募基金管理人,示范效应和普及效应不明显。此外,类REITs业务中的私募房地产基金通道特征较为明显,缺乏主动管理的空间和差异化优势,因此长远来看也较易被其他相似的资产管理产品所取代总体而言,现行监管规则下的私募房地产基金已经基本摒弃了传统的“短平快”借贷模式,但基金管理人、从业人员乃至投资者的整体适应仍需要一定时间。现阶段,多样化的业务模式在一定程度上体现私募房地产基金领域仍无法就监管规则和市场需求给出一份统一的答卷,备案成功率不高、周期较长也始终是私募房地产基金难以逾越的门槛。另一方面,我们注意到中基协于2019年12月23日发布的新版《私募投资基金备案须知》(“新版《备案须知》”)提及,“私募投资基金投向债权、收(受)益权、不良资产等特殊标的的相关要求,另行规定。”我们理解,债权、收(受)益权、不良资产投资均对私募房地产基金的实践具有重大意义,我们期待相关规定能尽快出台,从而为私募房地产基金的进一步发展指明方向。就新版《备案须知》其他部分对私募房地产基金的影响,我们也将另外撰文评析,以供业内人士参考。
免责声明:本公众号发布的信息,除署名外,均来源于互联网等公开渠道,版权归原著作权人或机构所有。我们尊重版权保护,如有问题请联系我们,谢谢!
