一个致力于分享金融投资、私募基金、不良资产、股权激励、税务筹划及公司纠纷、疑难案例干货的专业公众号,巨量干货及案例供检索。
2019 年 12 月 23 日,中国基金业协会网站发布私募投资基金备案须知。
2020 年 1 月 8 日,中国基金业协会钟蓉萨副会长和董煜韬主任就新版《私募投资基金备案须知》对律师进行了现场培训。
以下材料仅供学习,一切以监管机构、中基协的正式文件为准。
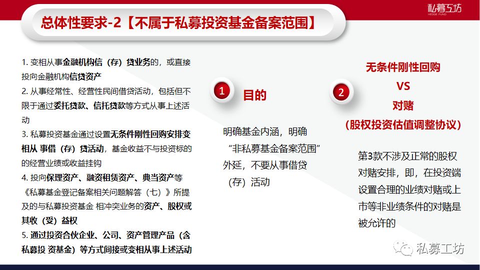
A: 跟托管机构协商。要保证投资能够确权,财产在基金名下。A: 大额备案就会跟管理人要,日后运营时会抽查要相关资料。按相关要求核实出资匹配性文件。A: 只对非持牌机构。券商系,基金子公司按照证监会。A: 只能管理人收取。多 GP 下,非管理人不能收管理费,在会计科目下。A: 资管新规我们有援引,母基金投资子基金,当前实操层面二层未禁止。我们协会是从严 的。我们多次提到投资架构。要考虑到产业基金和母基金。无论是信托、保险、券商、子基 金,他们已经在执行了。私募基金层面的嵌套未来会有一个明确规定,我们对不合理嵌套很 关注。一个私募基金嵌套 3~6 层,我们认为是空转,也有可能存在其他问题。私募对私募的 嵌套在暂行办法上有约定。A: 上位法明确,证监会的新 8 条底线,证券类的就是 123 倍,我们私募这边没有明确说倍 数,未来暂行办法会明确。在实操层面,我们发现过高的杠杆,要求管理人说明合理性。A: 不能超过基金规模的 20%。可以通过大宗交易转让。A: 比如三方年度审计报告,收入流水。投资者净资产不能为负。Q: 同一管理人的 AB 两个基金,能否同时投同一个标的?A: 要层层满足。穿透人数,非法人主体,对当前人数合并。A: 允许股权投。要有定语。投资比例不同。区域性股权市场,未挂牌。股权界定,投股比例80%。因此投债就是 20%。AMBERS 系统,会有相应系统解释。Q: 股权类私募管理人可以投上市公司的股票发行前的基石投资,战略投资?Q: 三方募集机构(比如诺亚)要求自己搭合伙企业,这些需要管理人提供管理人,投到同 一个企业,是否触发了平行投资?A:如果底层标的是同一个,则违反平行。如果是一个基金架构,底层标的还会再分散投资, 则可以。Q: 可转债,在上市前有过桥,股东借款,在没转成股权前,无法确权?Q: 合格投资者认定,是否对中间投资机构层层认定合格投资者?A:建议以证监会为准。从实操层面讲,协会看是否是出资 100 万。Q: 一些强势机构投资者想要退伙或一进一退的方式,可以吗? A:要保证有封闭的要求。不能因为强势就不遵守规则。如果有特殊类型的 LP,有上层法律法 规支持,退出,可以考虑打破封闭。Q: 4 月 1 日前还有些基金有借贷还没有到期,怎么处理?A:还没有投完的钱在 9 月 1 日前不能再投了。Q: 第二条第四款,保理资产,典当,融资租赁资产冲突,包括列举以外的其他吗?A:应该包括。比如房地产。民间融资,民间配资,小额贷款等。Q: 有些私募暴雷,有一些底层资产,有些外资想做不良,目前暂时没有规定。深圳有一 QDLP, 通过设立股权投资。怎么理解?A: 我个人理解投资不良资产有合理性。但目前对监管还要形成共识,目前还没有。Q: 底层标的方会有一个远期回购,一是业绩对赌,二是到时间收购,是否属于刚性兑付? A: 如果是业绩对赌,这是管理人对底层标的安全增信措施。这不属于刚性兑付。如果投资 标的与业绩不挂钩回购则为刚性兑付。Q: 某个劣后 LP 对某个投资人有一个保收益的安排。LP 对 LP 的安排,在基金之外做了保收 益,这种情形是否可以?Q: 哪些属于禁止投资单元,如设立时,设置不同时间进款投不同项目?A: 投资单元设立包括横向和纵向的,投资者不能干预投资决策。Q:第七条有四点,资金合法,这是什么概念?用什么来证明?企业投资人的钱是怎么来的, 资本金还是经营收益?个人收入?不得汇集他人资金和代持有没有重合的部分?包括借款 否?另外一个项目投过来,我来投这个基金,是否算汇集他人基金?A: 资金来源是需要募集机构来确认的,本质上不能是洗钱通道就可以。关注反洗钱的规定。汇集他人资金,企业贷款来的资金公司法有规定,是正常经营活动,不能说贷款来的就不能 做投资。我们这里的汇集他人资金是指一个人背后的拖拉机。涉及到资金来源,从监管的方 式方法,出了问题回溯。如果有机构恶意,你勤勉尽责了,也可以免责。Q:私募基金是否可以投资融资租赁公司的股权收益权?Q: 4 月 1 日前备案的基金,扩募是否需要调整基金合同,包括退出限制?
免责声明:本公众号发布的信息,除署名外,均来源于互联网等公开渠道,版权归原著作权人或机构所有。我们尊重版权保护,如有问题请联系我们,谢谢!
