法盛金融投资
一个致力于分享金融投资、私募基金、不良资产、股权激励、税务筹划及公司纠纷、疑难案例干货的专业公众号,巨量干货及案例供检索。
目录
- - - - -
1. 前言
2. 案情简介
3. 对外担保第一案的裁判逻辑
4. 当我们谈论公司对外担保,我们究竟想谈论什么?
5. 九民纪要落地后,公司对外担保的效力已一锤定音了吗?
2019年12月2日, 浙江金盾风机股份有限公司(股票代码: 300411, 以下简称“金盾股份”)发布《关于收到一审民事判决书的公告》, 称其于近日收到来自浙江省杭州市中级人民法院(以下简称“杭州中院”)下发的(2018)浙01民初4552 号《民事判决书》和(2018)浙01民初4553 号《民事判决书》, 裁判公司对外担保行为无效(因两案案情类似, 我们仅以2018)浙01民初4553 号《民事判决书》为例进行展开, 以下简称“4553案”)。从公告发出的时间推算, 该案即有可能是在《全国法院民商事审判工作会议纪要》(以下简称“九民纪要”)正式下发后裁判的, 从公告披露的裁判文书行文来看, 亦对于九民纪要的规定有所回应。因此, 该案也被戏称为九民纪要后公司对外担保第一案。
2018年1月9日, 中财招商投资集团有限公司(以下简称“中财招商”)与浙江金盾压力容器有限公司(以下简称“金盾压力公司”)、周建灿签订《借款合同》, 约定: 本金2亿元, 日利率千分之一, 借款期限20天, 用途为资金周转。浙江金盾风机股份有限公司(以下简称“金盾股份”)、浙江金盾消防器材有限公司(以下简称“金盾消防公司”)、浙江格洛斯无缝钢管有限公司(以下简称“格洛斯公司”)、浙江蓝能燃气设备有限公司(以下简称“蓝能公司”)、汪银芳、周纯(以下合称“担保人”)对该借款提供连带责任保证。借款合同到期后, 金盾压力公司、周建灿仅支付利息352万元, 但剩余本金1.9亿元未清偿, 担保人亦未履行担保义务。
中财招商起诉要求金盾压力公司、周建灿偿还本金并支付利息, 同时要求担保人承担连带清偿责任。杭州中院于2018年1月31日立案受理 (案号: (2018)浙01民初301号, 以下简称“301案”), 而金盾股份于2018年4月17日公告《关于重大诉讼进展的公告》。
在案件审理中, 杭州中院收到了来自绍兴市公安局上虞区分局出具的《立案决定书》《情况说明》《询问笔录》等材料, 称周建灿(已坠楼身亡)等人涉嫌伪造金盾股份的印章, 金盾消防公司涉嫌集资诈骗罪、金盾股份融资部经理张汛涉嫌非法吸收公众存款罪, 正在立案调查中。据此, 杭州中院判令: 本案审理的民间借贷纠纷所涉及的基本事实属公安机关侦查范围, 依法应当裁定驳回起诉, 由刑事案件先行处理。待刑事案件处理完毕后, 中财招商再次以相同的事实、理由提起诉讼, 杭州中院再次受理,案号为(2018)浙01民初4553 号《民事判决书》, 即4553案。
而这就是为什么金盾股份在发布《关于收到一审民事判决书的公告》中披露, 该案的具体情况详见2018年4月17日的《关于重大诉讼进展的公告》, 而4月17日的公告却未提及4553案而披露了301案的原因。
当然, 严格来说, 金盾股份对外披露的方式并不完全合规正确, 其在收到杭州中院重新受理立案的通知后应重新进行公告, 而非4553案横空出世, 令人一头雾水。
通过第三方渠道, 我们了解到, 本案所涉案件周建灿及其控制的浙江金盾控股集团有限公司、金盾消防公司、蓝能公司、格洛斯无公司、金盾压力公司等企业(以下合称“金盾集团系企业”)存在利用伪造的金盾股份的印章及冒用金盾股份的名义对外借款或为周建灿及其金盾集团系企业的对外借款或融资租赁等提供担保的情形, 而中财招商存在多次以营利为目的出借资金的行为, 并不属于法人之间相互之间为了生产、经营需要订立的民间借贷合同。
基于上述情形, 杭州中院最终在4553案中判决:
1. 中财招商与金盾压力公司的借款合同无效, 担保无效;
2. 金盾股份为金盾压力公司、周建才提供担保的行为无效, 金盾股份不承担责任;
3. 金盾消防公司、格洛斯公司、蓝能公司、汪银芳、周纯则需承担部分的赔偿责任。
通过研读金盾股份的公告, 不难发现4553案在论述金盾股份对外担保无效时有以下几个关键点, 而该些关键之处又恰好与九民纪要的规定一脉相承:
1. 杭州中院认为 ,周建灿并非金盾股份的法定代表人 , 其以金盾股份的名义为自己及自己控制的金盾压力公司提供担保 , 并不符合《中华人民共和国公司法》第16条 , 属于无权代理行为。
九民纪要第17条规定,法定代表人随意代表公司为他人提供担保给公司构成越权代表,《公司法》第16条对法定代表人的代表权进行了限制。即《公司法》第16条的解读有着两层含义: 公司实际控制人( 非法定代表人) 无权对外代表公司, 法定代表人可对外代表公司, 但该等代表权存在一定的限制 ;
2. 杭州中院认为,金盾股份作为一家上市公司,其《公司章程》是公开可查询的,该《公司章程》明确规定了公司为股东及实际控制人提供担保必须经董事会审议通过并提交股东大会批准。不难发现,杭州中院在此论述的潜藏逻辑是:因为上市公司的公司章程是公开可查询的 , 因此应视为债权人对公司章程是明知的 , 即对公司章程对决议机关的约束是明知的。
结合九民纪要的规定来看, 此处蕴含的裁判逻辑是: 对于上市公司提供的对外担保,债权人负有更重的审查义务, 其无法因“法人章程或者法人权力机构对法定代表人代表权的限制, 不得对抗善意相对人”的规定而抗辩。
3. 杭州中院认为,金盾股份作为一家上市公司对外担保的决策程序及决策结果属于应当公开披露的事项,中财招商完全可以通过查询金盾股份公告发现并无相关信息并进一步与公司核实 , 但中财招商并未这么做,因此其未尽到注意义务。
民九纪要对此也有类似的规定, “债权人根据上市公司公开披露的关于担保事项已经董事会或者股东大会决议通过的信息订立的担保合同, 人民法院应当认定有效”, 即上市公司披露的关于担保事项已经董事会或者股东大会决议通过的公告的效力相当于董事会或者股东大会的决议。相较于民九纪要规定的“有上市公告所以债权人是善意”, 杭州中院在此处的裁判事实上使用了一个“否命题”, 即“没有上市公告, 所以不是善意”。但原命题与否命题并非一定同直同假, 也可能一真一假。
有决议+有公告=善意
无决议+有公告=善意
无决议+无公告=非善意
那么: 有决议+无公告=?
举一个tricky的例子:
如果债权人实际取得了上市公司决议机关作出的决议, 但是上市公司却没有公开披露, 那么债权人是否构成善意? 民九纪要规定了债权人对于决议仅需做形式审查, 只要求尽到必要的注意义务即可, 但债权人对上市公司的决策结果属于应当公开披露的事项也是明知的, 在此情况下, 应当如何认定债权人是否善意? 债权人是否尽到了必要的注意义务? 这个问题当下很难回答, 而这也是杭州中院留给我们的疑惑之一。
综合上述三个点, 杭州中院认为, 周建灿为无权代理、金盾股份未追认, 且中财招商作为债权人并非善意, 因此, 判令金盾股份为金盾压力公司、周建灿提供担保的行为无效。尽管上述论证中有部分内容令人疑惑, 但结合上述三点的论证, 债权人的确无法构成善意。
囿于公告内容所限, 我们尚无法知道杭州中院对于金盾消防公司、格洛斯公司、蓝能公司提供对外担保效力是如何论述的。但从裁判结果来看, 因为借款合同作为主合同无效, 所有的担保在没有另有约定的情况下, 应该都是无效的。
同为担保无效, 担保人承担的责任各不相同, 根据担保法的规定, 担保合同被确认无效后, 债务人、担保人、债权人有过错的, 应当根据其过错各自承担相应的民事责任, 不难发现, 杭州法院对于各个担保人的过错程度的认定并不一样。金盾股份未承担任何责任, 即法院认为金盾股份并不存在过错, 纯属被“无辜牵连”; 而其他担保人承担的责任为债务的三分之一, 可以算是“顶格裁判了”, 根据担保法司法解释的规定, 主合同无效而导致担保合同无效,担保人有过错的, 担保人承担民事责任的部分, 不应超过债务人不能清偿部分的三分之一。三分之一实质上为担保人所能承担责任的上限。
4553案作为九民出台后的第一案, 可以说是向九民纪要“致敬”。从金盾股份公告披露的部分裁判内容来看, 杭州中院在裁判时参考适用了九民纪要和精神, 并将规定部分适用于案件。基于该案, 我们有下述建议与诸君分享:
如果担保人是上市公司, 认定债权人构成善意的标准可能将高于其他担保案件项下的债权人。为保证担保合同的效力, 建议检索上市公司公告获取其章程并审查章程中对于对外提供担保的约定; 同时建议在担保合同签订后关注上市公司公告, 如其未披露相关对外担保的事宜, 债权人应提高相应警惕, 该可能认定债权人非善意的因素之一。
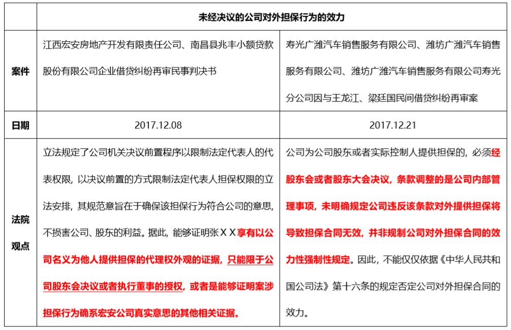
各地法院在裁判案件时可能会“五花八门”, 尺度不一, 但能让最高院也如此纠结, 并且作出“矛盾判决”的法律问题并不多见, 而公司对外担保肯定数得上其中之一。我们摘录了最高院自2017年至今的关于对外担保的判决, 发现最高院对于未经决议的公司对外担保的效力的态度前后发生多次变化, 甚至在同一时间也存在着“看似矛盾”的判决。
免责声明:本公众号发布的信息,除署名外,均来源于互联网等公开渠道,版权归原著作权人或机构所有。我们尊重版权保护,如有问题请联系我们,谢谢!
